《说文解字》第一
秦以前:战国末期,由于文字统一的需要,出现了“仓造字”的传说。
秦以后:始皇时,小篆成为国书,不久便有了隶书;汉末,字体由椭圆变为扁方,形成了标准的隶书;魏晋之际,变为“今草”;魏代将隶书去了挑笔,变为“正书”;晋代称为“楷书”,宋代又改称为“真书”。
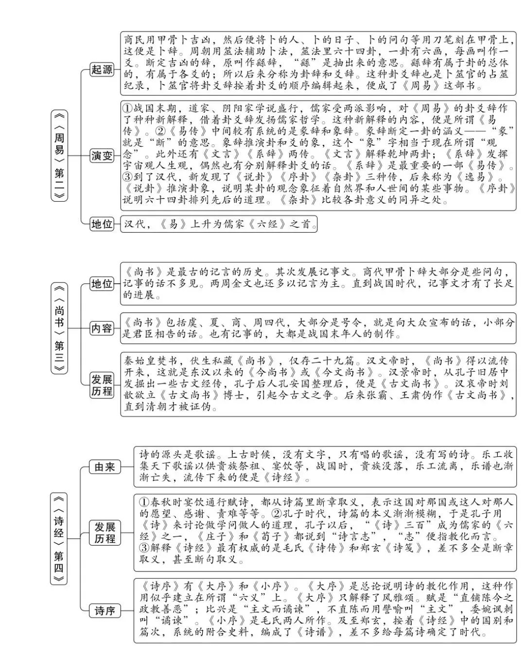
《周易》第二
战国末期道家学说、阴阳家的学说盛行,儒家借卦爻辞发扬儒家哲学,留存下来的便是《易传》;此外还有《文言》《系辞》两传;到了汉代,又新发现了《说卦》《序卦》《杂卦》三种传,后称这三种传为《逸易》。
《尚书》第三
《尚书》包括虞、夏、商、周四代,大部分是号令,就是向大众宣布的话,小部分是君臣相告的话;也有记事的,大都是战国末年人的制作。
《诗经》第四
春秋时诗的主要作用在乐歌;孔子时代,孔子采取断章取义的方法,用《诗》来讨论做学问做人的道理;孔子以后,《诗三百》成为懦家的“六经”之一。
三礼第五
汉代学者所传习的有三种经和无数的“记”,三种经是《仪礼》《礼古经》《周礼》:《礼记》是儒家杂述礼制、礼制变迁的历史,或礼述之作。汉代所见的“记”很多,流传到现在的只有三十八篇《大戴记》和四十九篇《小戴记》。后世所称《礼记》,多半专指《小戴记》。
《春秋》三传第六
三传为《左传》《公羊传》《穀梁传》,三传特别注重《春秋》的劝惩作用。三传解释经文时,常常不顾上下文穿凿附会起来;三传之中,公羊、穀梁两家全以解经为主,左氏却以叙事为主,参考群籍,详述史事。
四书第七
“四书”按照普通的顺序是《大学》《中庸》《论语》《孟子》;“五经”是《易}《书》《诗》《礼》《春秋》。《礼记》里的《大学》,本是一篇,朱子给分成经一章,传十章。《中庸》是孔门传授心法的书,是子思记下来传给孟子的,书中所述的人生哲理,意味深长。《论语》是孔子弟子们所记。《孟子》是孟子本人和弟子公孙丑、万章等共同编定的。
《战国策》第八
战国时期诸国关系紧张,战争随时可起,担负外交的策士和游说之士开始受到重用。当时各国所重的是威势,策士所说原不外战争和诈谋;但要因人因地进言,广博的知识和微妙的机智都是不可少的。汉代刘向在汉初著名说客蒯通整理和润饰的基础上,把这些策士的说辞编成了《战国策》。
《史记》《汉书》第九
司马迁早年漫游各地,了解风俗,采集传闻。他以“究天人之际,通古今之变,成一家之言”的史识创作了我国第一部纪传体通史《史记》。《史记》体例有五:十二本纪,记帝王政迹,是编年的。十表,以分年略记世代为主。八书,记典章制度的沿革。三十世家,记侯国世代存亡。七十列传,类记各方面人物。
《汉书》汉班固著,其妹班昭奉汉和帝命令与马续参考皇家藏书,续写班固遗作。
诸子第十
春秋末年,封建制度开始崩坏,在这个大变动当中,一些才智之士观点不同,但都“持之有故,言之成理”。这便是诸子之学,大部分可以称为哲学。诸子都出于职业的“士”。“士”本是封建制度里贵族的末一级,但到了春秋战国之际,“士”成了有才能的人的通称。
辞赋第十一
屈原是我国历史里永被纪念的一个人。《楚辞》中《离骚》和《九章》的各篇都是屈原放逐时所作。苟子的《赋篇》最早称“赋”。《赋篇》总题分咏,安排客主,问答成篇,开后来赋家的风气。《汉书·艺文志·诗赋略》分赋为四类。东汉以来,班固作《两都赋》,后张衡仿其作《二京赋》,晋左思又仿作《三都赋》。获取更多语文资料,请搜索关注微信公众号:云语文(ID:yunyuwen2015)
诗第十二
汉武帝立乐府,采集代、赵、秦、楚的歌谣和乐谱。汉末,一般文体都走向整炼一路;晋代诗逐渐排偶化、典故化;唐初谐调发展,成立了律诗绝句,称为近体;不是谐调的诗,称为古体,又成立了古近体的七言诗;宋初的诗专学李商隐,末流只知道典故对偶;南宋的三大诗家都是从江西派变化出来的。
文第十三
春秋时期列国交际频繁,外交的言语关系国体和国家的利害更大,也称为“辞”,又称为“命”,又合称为“辞命”或“辞令”;战国时代,游说之风大盛;孔子开了私人讲学之风,从此便有了私家著作;记事文也伴随着议论文的发展有了长足的进步;汉武帝时期盛行辞赋;梁昭明在《文选》中第一次提出“文”的标准;欧阳修和苏轼以后,古文成了正宗;宋代出现了“话本”;明代八股文盛行。
作者简介:朱自清,原名自华,号实秋,后改名自清,字佩弦。中国现代散文家、诗人、学者、民主战士。
内容梗概:《经典常谈》是朱自清在20世纪30年代末到40年代初为中学生撰写的一部介绍我国传统文化经典的著作。全书共13篇,介绍了《说文解字》《周易》《史记》等经典著作,并概述了诸子百家、辞赋和历代诗文的情况,以此展示我国古代思想文化的基本面貌。
写作目的:朱自清在《经典常谈》的序言里说,他写这部书,是为了给希望读些经典的中学生做个向导,指点阅读门径,让他们面对浩如烟海的古代典籍不至于茫然无措。
艺术特色:①内容精辟通俗。全书不夸奇炫博,不故作高深,读起来明快利落。朱自清的传统文化研究,不只注意到学术的高度和深度,更注意到大众所能接受的广度。他时时留意《经典常谈》是一本写给中学生看的书,格外重视这本书的普及性和通俗性。②语言流利畅达,娓娓道来,常有引人人胜之处。
读经典的意义:
①了解古代社会状况:古代典籍中记载着我国文明的发展轨迹,通过阅读古代典籍,我们可以走近千年文明,了解我国古代社会现实。
②充实精神内涵:通过阅读古代典籍,我们可以汲取先贤的智慧,丰富自己的精神世界。
③学习语文相关知识:古代典籍中包含了数千年的知识汇总,运用了多种写作手法,体现了语言艺术之美,例如通过《说文解字》可知造字之经过,通过《诗经》可知诗歌艺术之美。
④提升个人修养:古代典籍中记载了许多先贤的言论,从学习、交往、心志等多方面进行了阐述,阅读古代典籍,我们可以用先人之美德指导自身之修养。
一、名著概览(导图)

二、章节梳理(导图)






1.请你阅读《经典常谈》的前五章,判断下列说法错误的一项是( )
A.《说文解字》是西汉许慎所作,书中既兼收小篆、籀文和“古文”,还分析偏旁,定出部首,并解释了书中每个字。
B.商民族用甲骨卜吉凶,周代有了筮法,作为卜法的辅助,以蓍草数目的奇偶来断定吉凶。
C.《尚书》是中国最早的记言的历史《尚书》经历了战乱、流亡更迭,其伪作一直到清朝才被证实。
D.歌谣可分为徒歌和乐歌,徒歌是随口唱,乐歌是随着乐器唱,其中乐歌的节奏更规律化。
2.请你根据《说文解字》中对造字的六个条例的解释,完成下面各题。
一是“象形”,象物形的大概。二是“指事”,用抽象的符号,指示那无形的事类。三是“会意”,会合两个或两个以上的字为一个字,这一个字的意义是那几个字的意义积成的。四是“形声”,也是两个字合成一个字,但一个字是形,一个字是声;形是意符,声是音标。五是“转注”,就是互训。两个字或两个以上的字,意义全部都相同或一部分相同,可以互相解释的,便是转注字,也可以叫作同义字。六是“假借”,语言里有许多有音无形的字,借了别的同音的字,当作那个意义用。
(1)下列说法错误的一项是( )
A.汉字“鱼”“口”“耳”“手”“田”等都是象形文字。
B.“刃”字,在“刀”形上加一点,指示刃之所在,“刃”是指事文字。
C.“人”“言”为“信”,“信”是会意文字,“江”“河”是转注文字。
D.“令”本义是发号,假借为“县令”的“令”,这是假借文字。
(2)班长找来了一些象形字的图片,请你分别写出它们对应的现代汉字。
3.请你仿照示例,结合《经典常谈》中《<诗经)第四》一章的内容以及语文素养积累,体会“诗言志”的育人作用。
原句 | 原义 | 教育意义 |
如切如磋,如琢如磨。 | 指治玉,好像切制,好像锉平,好像雕琢,好像磨光;将玉比人。 | 做学问要精益求精。 |
靡不有初,鲜克有终。 | 凡事都有个开始,但经常不了了之,没个结果。 | (1) |
它山之石,可以攻玉。 | 别的山上面的石头坚硬,可以用来琢磨玉器。 | (2) |
4.下面是你班四位同学读完《经典常谈》中《《春秋>三传第六》~《诸子第十》后的发言,其中有两位同学的说法有误,请你找出并修改。
(1)《春秋》是我国现存的第一部纪传体史书,《左传》相传为左丘明所作,大体依《春秋》而作。
(2)同是儒家的代表人物,在政治学说上,孔子主张“正名主义”,孔子之后的孟子重视圣王的道德,苟子重视圣王的威权。
(3)朱熹认为古时的大学里教“六艺”,小学里教穷理、正心、修己、治人的道理,它们都是实学。
(4)《战国策》是汉代刘向编定的,书中所记的事,从春秋时代至楚汉兴起,共二百零二年。
5.请你结合下面选自《四书第七》的材料,回答下列问题。
《论语》是孔子弟子们记的。这部书不但显示一个伟大的人格——孔子,并且让读者学习许多做学问做人的节目:如“君子”“仁”“忠恕”,如“时习”“阙疑①”“好古”“隅反”“择善”“困学”等,都是可以终身应用的。《孟子》据说是孟子本人和弟子公孙丑、万章等共同编定的。书中说“仁”兼说“义”,分辨“义”“利”甚严;而辩“性善”,教人求“放心”,影响更大。又说到“养浩然之气”,那“至大至刚”“配义与道”的“浩然之气”,这是修养的最高境界,所谓天人相通的哲理。
【注释】①阙疑:对疑惑不解的东西不妄加评论。
(1)小诗发现材料中的内容可以与之前所学诗文相联系,于是她将二者对照以增进理解,请你帮她补充完整。
①“时习”:____________,不亦说乎?
②“义利”:____________,于我如浮云。
③“择善”:择其善者而从之,________________________。
④“仁”:得道者多助,________________________。
(2)请你根据上面材料,说一说儒家学说对现在的我们有哪些教育意义。
____________________________________________________________________________________________
____________________________________________________________________________________________
6.请你阅读《<战国策>第八》一章,概括战国时期游说的策士苏秦和张仪的人物形象。
__________________________________________________________________________________________
____________________________________________________________________________________________
7.阅读下面的文段,回答问题。
李白用来抒写自己的生活,杜甫用来抒写那个大时代,诗的领域扩大了,价值也增高了。而杜甫写“民间的实在痛苦,社会的实在问题,国家的实在状况,人生的实在希望与恐惧”,更给诗开辟了新世界。
(1)文段体现了杜甫作品写实的几个方面,请结合学过的诗歌分析杜甫诗的写实手法。
(2)朱自清认为杜甫是“继往开来的诗人”,请结合上面语段和名著内容谈谈你对这句话的理解。
____________________________________________________________________________________________
8.班级开展以“联系《经典常谈》阅读古文经典”的专题探究活动,请你参与并完成以下任务。
【任务一:读楚辞】
楚辞经典 | 《经典常谈》相关内容 |
日月忽其不淹兮,春与秋其代序。惟草木之零落兮,恐美人之迟暮。不抚壮而弃秽兮,何不改乎此度?乘骐骥以驰骋兮,来吾道夫先路!(节选自《离骚》) | 他又用了许多神话里的譬喻和动植物的譬喻,委曲地表达出他对于怀王的忠爱,对于贤人君子的向往,对于群小的深恶痛疾。他将怀王比作美人,他是“求之不得”“辗转反侧”;情辞凄切,缠绵不已。 |
(1)文段中的“他”指的是______ 。获取更多语文资料,请搜索关注微信公众号:云语文(ID:yunyuwen2015)
(2)试运用《经典常谈》中的相关内容谈谈《离骚》中“惟草木之零落兮,恐美人之迟暮”的深层含义。
____________________________________________________________________________________________
【任务二:读唐诗】
唐诗经典 | 《经典常谈》相关内容 |
江雪〔唐〕柳宗元千山鸟飞绝,万径人踪灭。孤舟蓑笠翁,独钓寒江雪。 | 七言四句的诗,唐以前没有,似乎是唐人的创作。这大概是为了当时流行的西城乐调而作;先有调,后有诗。五七绝都能歌唱,七绝歌唱的更多—该是因为声调曼长,好听些。作七绝的比作五绝的多得多,本书选得也多。 |
(3)《江雪》的体裁是()
A.五言绝句
B.五言律诗
C.五言古体诗
D.五言乐府
(4)《经典常谈》中认为“唐人绝句有两种作风:一是铺排,一是含蓄”,你认为《江雪》是铺排还是含蓄?请结合诗歌内容简要分析。
____________________________________________________________________________________________
9.某同学读了《经典常谈》后,围绕整本书做了下面的选项,其中表述有误的一项是()
A.这本书介绍了众多经典著作,概述了诸子百家、辞赋和历代诗文的情况,展示了我国古代思想文化的基本面貌。
B.书中《诗第十二》论述了从汉武帝时期至宋代诗歌的发展历程,展现不同时期诗歌的特点和形式。
C.本书着重介绍的史书有《春秋》《战国策》《史记》《汉书》《论语》等,这些史书涉及纪传体、编年体等多种体裁。
D.这本书对知识的讲解精辟,且通俗流畅,深入浅出,从中可以感受到作者一丝不苟、精益求精的态度。
10.为了提高阅读效率,老师推荐大家采用选择性阅读的方法阅读《经典常谈》,请你据此完成下面表格。
方法提要 | 阅读任务 |
目的性较强,每次阅读只关注某一方面的内容,可以是需要阅读的内容,也可以是感兴趣的内容。 | (1)学完《《诗经)二首》以后,小文对《诗经》的表现手法十分感兴趣,请你阅读《《诗经)第四》这一章节,向小文具体说明《诗经》的主要表现手法。 (2)小语想要了解屈原的爱国情感,那么他应该选择阅读的内容是() A.《说文解字》第一B.四书第七C.《周易》第二D.辞赋第十一 |
10.请你结合《经典常谈》中对下列古籍的阐述,挑选一本古籍进行深入阅读,并说明原因。
《尚书》《诗经》《战国策》《汉书》
____________________________________________________________________________________________
____________________________________________________________________________________________
11.班级开展“读经典的意义”主题探究活动,你刚读完《经典常谈》一书,请你结合本书的内容,说说中学生阅读中国古代经典的意义。
____________________________________________________________________________________________
____________________________________________________________________________________________
参考答案
1、A【解析】许慎是东汉人。故选A项。
2、(1)C【解析】C项中的“江”“河”是形声字,“”是形旁,“工”“可”是声符。
(2)A.日 B.月 C.山 D.龟
3、(1)为人做事要有始有终,矢志不渝。
(3)要善于借助别人(或听取别人的意见)帮助自己改正缺点。
4、(1)小语 将“纪传体”改为“编年体”(2)小畅 将“小学”和“大学”调换位置
5.(1)①学而时习之 ②不义而富且贵 ③其不善者而改之 ④失道者寡助
(2)示例:在学习方面,告诫我们要经常学习,热爱学习,善于学习别人的长处;在交往方面,告诫我们要宽以待人,对人忠诚,讲求义气;在做人方面,告诫我们要有仁爱之心,有理想、有志向,培养自身正气。(任答两个方面即可)获取更多语文资料,请搜索关注微信公众号:云语文(ID:yunyuwen2015)
6.苏秦坚忍不拔,善于思考,勤奋刻苦;张仪意志坚定,目标明确。
7.(1)示例:《春望》描写了国都沦陷,城池残破,战火纷飞,亲人离散,土地荒芜,百姓流离失所、生活困顿的景象,反映了当时国家的现状,表达了作者忧国忧民、感时伤怀的情感。
(2)示例:杜甫诗歌反映社会问题和时代悲剧,表现广大的实在的人生;他将诗历史化和散文化;且杜甫给诗创造了新的境界,引发后代诗人竞相效仿,对诗歌的发展影响深远。
8、【任务一:读楚辞】
(1)屈原
(2)这句诗的表层含义为:光阴如梭,美人的青春就像日益飘零的草木。屈原将楚怀王比作“美人”,担心的是楚怀王步入衰残的暮年他感叹岁月无情,来日无多,只希望能把握住短暂的人生,做出一番事业,表达了对楚怀王的忠诚和担忧。
【解析】根据文段中“他将怀王比作美人”进行分析,“惟草木之零落兮,恐美人之迟暮”一句中的“美人”指的是楚怀王,屈原担心美人迟,其实就是担心楚怀王步人衰残的暮年,政治理想不能实现,希望自己能把握住短暂的人生,为楚怀王效忠。据此分析作答即可。
【任务二:读唐诗】
(3)A
(4)示例:《江雪》是铺排。诗人铺排了“鸟飞绝”“人踪灭”“蓑笠翁”三个印象,突出了“江雪”的幽静,又运用“千山”“万径”“绝”“灭”等词,显得更为幽静。
9、C【解析】《论语》是春秋时期思想家、教育家孔子的弟子及再传弟子记录孔子及其弟子言行而编成的语录文集,并不是史书,C项说法有误。故选C项。
10、(1)(4分)《诗经》的主要表现手法是赋、比、兴。“赋”本是唱诗给人听,相当于现在排比的修辞手法,“比”指的是不直陈而用譬喻,“兴”指的是以其他事物为发端引起所要歌咏的内容,一般在诗的发端。
(3)D【解析】《辞赋第十一》主要讲述了屈原作《离骚》的过程,这一部分介绍了屈原的人生经历和他的爱国之情。故选D项。
11、示例:我选《诗经》。《经典常谈》中介绍了《诗经》的来源、构成与特色,经过之前的学习,我们知道《诗经》是中国第一部诗歌总集,是国人诗歌启蒙之,因此深入阅读《诗经》,不仅可以了解先秦人们的生活,从中感悟人生的道理,还可以欣赏其语言美,学习赋、比、兴的表现手法。
12、①可以学习语文知识,比如可以从《说文解字》中了解汉字的造字法和每个字的造字本义;②可以了解当时社会现状,比如可以从《战国策》中了解战国时期盛行策士游说这一历史事实;③可以充实精神内涵,比如读《汉书》,我们可以通过其中古人的故事,感受古人的精神品质,丰富自己的精神世界;④可以提升个人修养,比如从懦家经典中我们可以汲取有关学习、做人等多方面的道理,提升自身修养。






