
01 试题分享







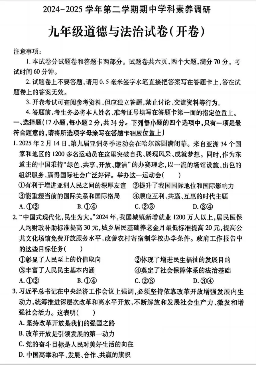
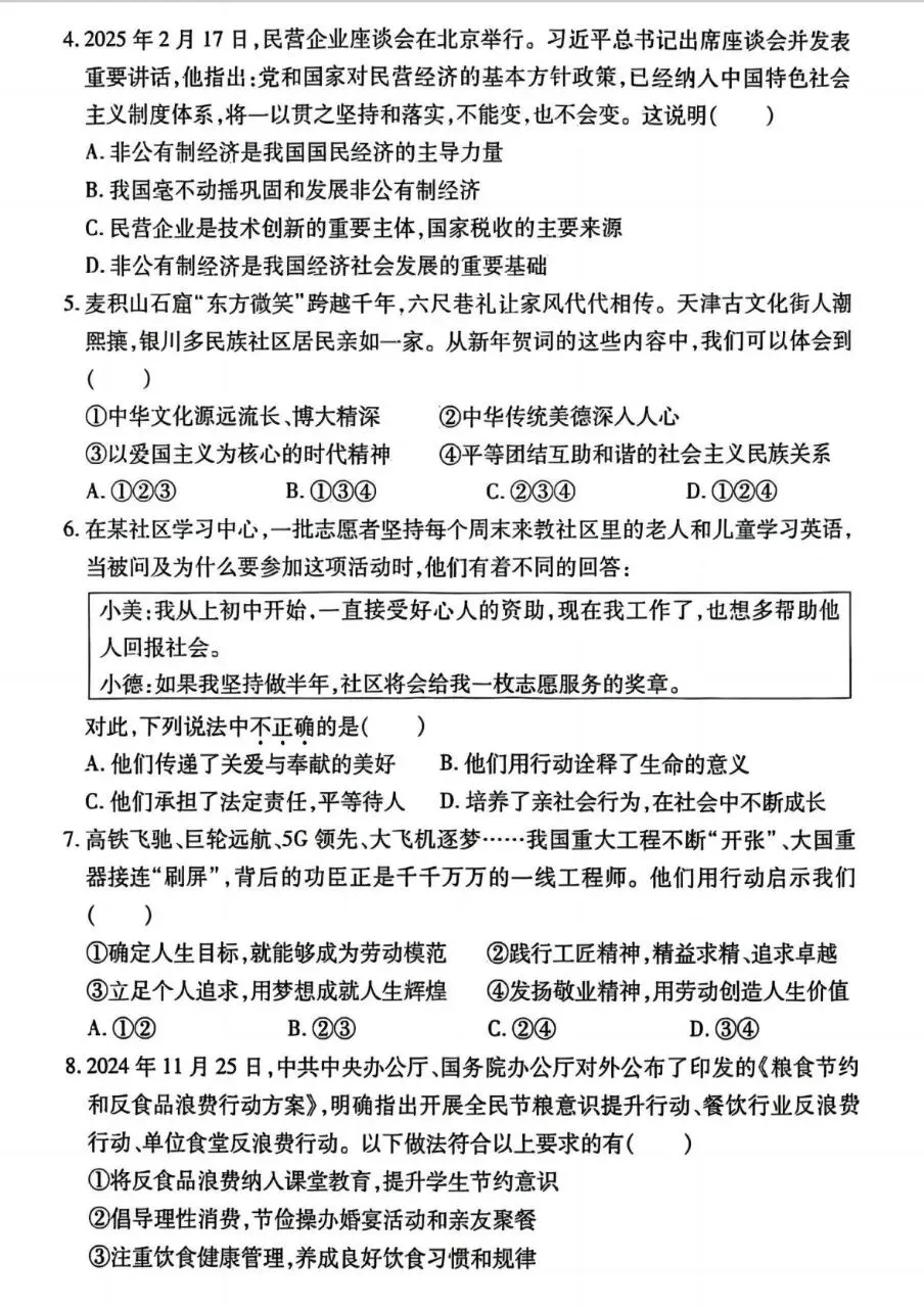
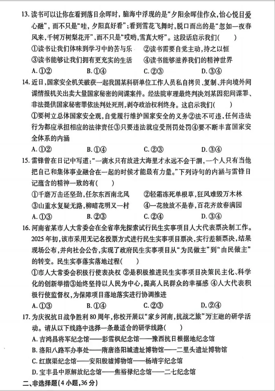
02 参考答案
1-5: A A A D D. 6-10: C C A C B
11-15:C B D A C 16-17:C A
18.(6分)初中生活通过课堂学习增长了知识,开阔视野;初中生活我确立了梦想并激发我前行的动力;初中学习激发了我创新的热情,培养了我的创新能力;初中生活我收获了友谊,朋友带给我们温暖,学会了更好地与人相处,享受交往地快乐;初中生活增强了我的
社会实践能力,认识到了劳动的价值,更加热爱劳动、崇尚劳动;自觉发扬劳动精神、实干精神;通过参加志愿服务活动培养了关爱他人、服务和奉献社会的情感,提升了生命的价值;通过参与社会实践活动培养了亲社会行为,增强了人际交往能力、社会实践能力;等
建议:根据同学的感言内容,从开阔视野、增长知识、学会交往、懂得感恩等多方面加以说明,其它答案合理者亦可酌情给分。
19.小青的做法是不对的。周末双休要好好休息,但小青也不能不运动、不做家务,只在屋里打游戏。
双休是为落实"双减"制定的有效措施,旨在让学生有充足的休息时间,并通过参与各种社会实践促进中学生全面发展、健康成长。小青不做家务是缺乏责任意识,不热爱劳动,不体谅
孝敬父母的一种表现,不利于形成良好的亲子关系,破坏家庭和睦;不想参加户外运动,是不积极参加体育锻炼,不爱护身体的表现,不
利于保持身体健康;老是待在家里打游戏是沉迷网络的表现,容易导致视力下降,造成人际关系的疏离。
中学生应该正确认识周末双休的意义,合理安排周末时间,劳逸结合,在学习之余积极参加户外活动和社会实践活动开阔视野,增长见识;同时在家里要帮助父母做一些力所能及的家务,努力成长为德智体美劳全面发展的中学生。
建议:观点正确,层次分明,逻辑严密,分析透彻,表述规范,给8-7分;观点正确,层次比较分明,逻辑比较严密,分析比较透彻,表述比较规范,给6-3分;观点模糊不清,层次不分明,逻辑不严密,分析不透彻,表述不规范,给2-1分;观点错误、只作判断不作分析或表述与主题无关,给0分。
20.(1)天下兴亡、匹夫有责的爱国情怀;视死如归、宁死不屈的民族气节;不畏强暴、血战到底的英雄气概;百折不挠、坚忍不拔的必胜信念。
伟大的抗战精神产生于特定的战争年代,是中华民族精神的具体体现;是激励中华民族团结一心反抗侵略、争取民族独立的强大精神力量;是中华民族生生不息、发展壮大的强大精
神支柱;是维系全国各族人民世世代代团结奋斗的牢固精神纽带;是激励中华儿女维护国家安全和国家利益,为实现中国梦而奋斗的不竭精神动力;等
(2)中国是世界和平的建设者、全球发展的贡献者、国际秩序的维护者;中国坚持走和平发展道路,奉行互利共赢的开放战略;中国高举和平、发展、合作、共赢的旗帜,推动建设相
互尊重、公平正义、合作共赢的新型国际关系;中国顺应和平与发展的时代主题,发挥负责任大国作用;中国是维护世界和平的坚定力量,推动构建人类命运共同体等
建议:其它答案言之有理亦可酌情给分。
21.(1)通过收听校园广播、观看视频、分享会、研讨会、主题班会等
(2)我国坚持走绿色发展道路;我国坚持保护环境的基本国策;我国坚持绿色发展理念;我国坚持人与自然和谐共生;我国坚持节约优先、保护优先、自然恢复为主的方针;人类要为开发和利用自然作出必要的补偿和修复;等政府的宗旨是为人民服务;我国政府坚持依法行政,建设人民满意的服务型政府;政府全面推进政务公开,保证人民的知情权、表达权、监督权,增强人民的幸福感、获得感;党和政府坚持以人民为中心的发展思想;等
(3)对我国的人民代表制度、中国共产党领导的多党合作和政治协商制度有了更为深刻的认识;认识到人民代表大会制度是我国的根本政治制度;人民代表大会制度是符合我国国情、能够保障人民当家作主、保障人民根本利益,保障实现中华民族伟大复兴的好制度;体会到了全过程人民民主是最广泛、最真实、最管用的民主;进一步坚定了道路自信、理论自信、制度自信、文化自信;增强了对国家发展的信心,更加热爱祖国;增强了民族自豪感、自尊心、自信心;提高了团队合作能力、分析问题,解决问题的能力,增强了学以致用的能力;等
(4)坚定理想信念,志存高远,脚踏实地,勇做时代的弄潮儿,努力在实现中国梦的伟大实践中建功立业,创造精彩人生;传承、弘扬中华优秀传统文化,增强爱国情感;弘扬民族精神和时代精神,践行社会主义核心价值观;热爱伟大祖国,担当时代责任,勇于砥砺奋斗,练就过硬本领;坚定"四个自信",做有自信、懂自尊、能自强的中国人,成为中华民族的栋梁;等
建议:其它答案言之有理亦可酌情给分。

