深圳中考或将突破15万大关!
2026年考生家长必看:
这三条升学路径现在就要布局

最近,不少深圳家长群里都在传一个数字:2026年深圳中考考生可能突破15万。
消息一出,很多初一初二孩子的家长坐不住了。毕竟,深圳公办普通高中录取率长期徘徊在50%左右——这意味着,如果真达到15万考生,将有超过7万个孩子无缘公办高中。
这个数字准确吗?如果真如此,家长现在能做什么? 带着这些问题,我们梳理了深圳最新的教育政策走向,希望能为焦虑的家长提供一些实用参考。
先看一组官方数据:
2025年,深圳中考考生约13.5万人,公办普高招生计划7.4万个,公办录取率约52%。2026年考生主要是2023年入学的初一学生,当年深圳初一招生人数约15.2万人。

15.2万初一新生 → 15万中考考生? 这个推算看似合理,但实际情况要复杂得多。
三大变量影响最终参考人数:
第一,非深户生源流动。 每年都有相当数量的非深户学生选择回户籍地参加中考。以2024年为例,深圳初一在校生约14.8万,但最终中考报名人数约13万,差额近2万,主要就是非深户生源回流。
第二,复读生数量。 深圳允许往届生以社会生身份参加中考,每年约有数千名复读生计入总人数。
第三,政策调控空间。 教育部门会根据学位供给情况,适度调控招生规模。2025年公办普高招生计划较上年增加超5000个,6所新校区投入使用,这种扩容趋势仍在持续。
综合判断:2026年中考人数大概率会增长,但突破15万的可能性不大,更可能在14万-14.5万之间。即便如此,竞争压力依然不容小觑。
面对中考人数增长,单纯“卷分数”的策略正在失效。2025年深圳中考政策释放了一个明确信号:升学路径正在多元化。
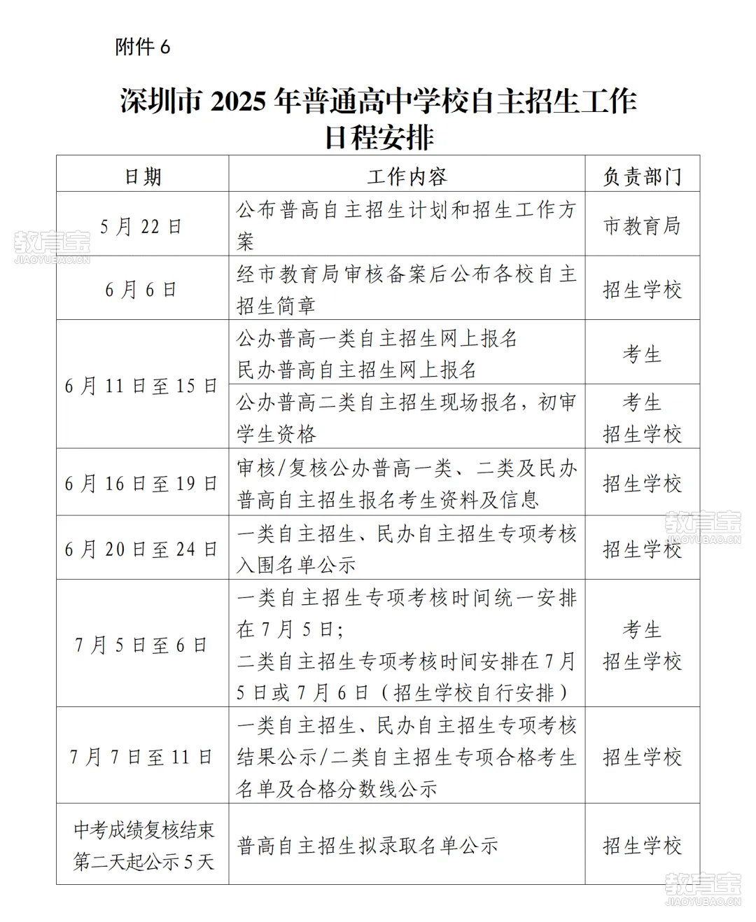
其中最值得关注的,是一类自主招生。

什么是一类自主招生?
简单说,就是高中学校自主选拔在理工科技或人文社科方面有特长的学生。2025年,全市共有118所普高开展自主招生,其中公办92所。
录取规则:中考成绩占60%,专项考核占40%,按合成总分从高到低录取。
这意味着什么?一个孩子如果专项特别突出,即使中考成绩略低于学校分数线,仍有机会被录取。
哪些孩子适合走一类自招?
理工科技类: 在数学、物理、化学、生物、信息学等学科竞赛中获奖,或有机器人、编程、科创项目经历
人文社科类: 在作文比赛、英语能力竞赛中获奖,或有突出的阅读写作、演讲辩论能力
关键不是“证书堆砌”,而是真实特长。 一位高中校长坦言:“面试时问几个专业问题,孩子是真热爱还是临时抱佛脚,一眼就能看出来。”

家长现在该做什么?
初一初二阶段:
观察孩子的兴趣点和特长方向,不要盲目报班
有意识地支持孩子参加1-2个真正感兴趣的科创或人文社团
保留好参赛证书、作品集等证明材料
初三阶段:
每年5月下旬关注市教育局公布的自主招生学校名单
了解目标学校的考核方式和往年真题
平衡特长发展与文化课学习,两者缺一不可
2025年起,深圳中考迎来一个重大变化:物理、化学实验操作正式纳入中考。
考试方式:现场操作,每科5分钟分值占比:物理实验操作7分,化学实验操作5分,中考总分仍为610分2026年新变化: 物化实验分值提升至20分,中考总分调整为630分
这意味着,从2026年开始,实验操作不再是“走过场”,而是实打实的分数。

对家长的三点提醒
第一,重视动手能力。 有些孩子理论学得好,但一动手就慌乱。从现在开始,鼓励孩子多动手做实验,熟悉基本操作规范。
第二,关注学校实验课质量。 如果学校实验设备不足或课时被挤占,家长可以适当反映诉求。
第三,不要过度焦虑。 实验操作考试难度不会太高,重点考查规范操作和基本技能,认真准备都能拿到理想分数。
梳理2025年深圳教育政策,可以发现几个清晰趋势:趋势一:义务教育更均衡
2025年秋季入学的新生,全部实行“学生随机编班、教师随机匹配”的“双随机”模式。分班由区教育局统一组织,系统一键生成,全程录像,公证监督。
这意味着,“重点班”“快慢班”彻底成为历史。 每个班级都有不同水平、不同特点的学生,营造更包容的学习氛围。
趋势二:优质学位持续扩容
2025年,深圳新增6所公办普高新校区,包括香港中文大学(深圳)附属明德高级中学、翠园中学、罗湖外语学校、育才中学、北师大南山附属学校、深圳北理莫斯科大学附属实验中学。
到2025年,深圳优质教育集团总量将达到60个,集团化办学覆盖公办中小学校。“家门口上好学”正在成为现实。
趋势三:升学通道更多元
从自主招生到指标生分配,从特长生到普通生,深圳正在构建“立交桥”式的升学体系。
对家长而言,最重要的不是盯着一条路“卷”到底,而是帮孩子找到最适合的那条路。
建议一:信息比焦虑更有用
很多家长的焦虑,源于信息不对称。与其在群里听各种传言,不如关注几个官方渠道:深圳市教育局官网、各区教育局公众号、目标学校官网。政策发布季(每年4-5月)尤其要留心。
建议二:特长培养要“真”不要“卷”
一类自主招生的初衷,是选拔真正有特长、有潜质的学生。如果为了升学硬生生“制造”特长,孩子痛苦,面试也容易被识破。观察孩子真正喜欢什么,支持他深入探索,比盲目报班更有意义。
建议三:最适合的才是最好的
公办普高不是唯一出路。优质民办高中、中职学校的升学通道、国际课程体系……深圳的教育选择正在变得越来越多元。
每个孩子都有自己的成长节奏。在教育的路上,与其追逐别人定义的“成功”,不如帮孩子找到属于自己的方向。
从现在开始,了解政策、观察孩子、合理规划,比焦虑更有价值。
毕竟,教育的终点不是一场考试,而是孩子能够健康、自信地走向更广阔的未来。
(本文数据来源:深圳市教育局官方发布、深圳市招生考试办公室。政策如有调整,以官方最新公布为准。)
