在线做题·视频讲解·试卷分析
关注公众号回复【1】
领取安徽中考真题&获取名校真题库
数学卷考霸评分 8.5/10
数学卷
本次测评突出基础概念与计算应用,如第1题特殊角三角函数、第2题反比例函数图象、第15题实数的计算与第16题平行线分线段成比例等题目直接考查识记与简单应用能力易得分;难点在于综合探究、动态分析与高阶建模,如第9题半角公式推导、第10题二次函数图象综合判断、第20题三角函数测量应用、第22题函数与方案优化,以及第23题几何动态探究与最值计算,需要学生具备极强的逻辑推理、空间想象和实际问题解决能力。
<点击图片查看全卷>
物理卷考霸评分 8.2/10
物理卷
本次测评突出基础概念与公式应用,如电能表读数、电流方向判断、简单计算与现象选择等题目直接考查识记与简单应用能力易得分;难点在于综合探究、实验分析与电路计算,如热敏电阻动态电路、缺少电流表的电阻测量、滑轮组效率与丁烷炉热效率计算等综合题,需要学生具备较强的科学思维、逻辑推理和实际问题解决能力。
<点击图片查看全卷>
化学卷考霸评分 8.5/10
化学卷
试卷紧扣化学核心知识,选择题中关于化学变化、元素周期表、基本概念判断、实验操作识别、模型认知与实验方案评价等内容,通过识记、简单推理与信息提取即可得分;难点在于综合探究、工艺流程、跨学科整合与定量计算,如13题工业与便携制氧的跨学科比较、15题液态阳光的CO2转化流程、16题污渍爆炸盐的气体探究、14题二氧化碳实验室制法与17题高纯硅制备的计算,需要学生具备极强的科学思维、图文转换、逻辑推理和实际问题解决能力。
<点击图片查看全卷>
化学答案
<点击图片查看完整答案>
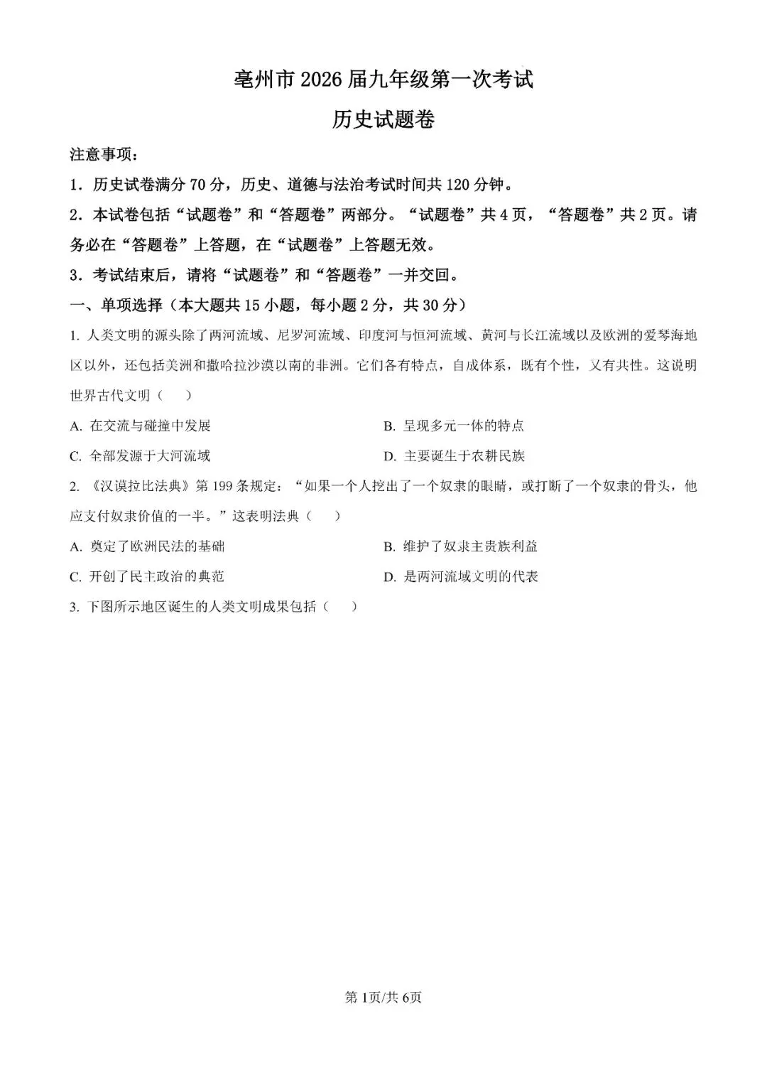
历史卷考霸评分 8.5/10
历史卷
试卷紧扣九年级历史核心知识,选择题、辨析改错与基础材料题考查识记、判断与简单归纳能力,易得分;难点在于综合探究、材料辨析、图文转换与史论结合,如材料解析第17题手工工场与租地农场的生产关系分析、第18题洲际移民的双重影响辨析,以及活动与探究第19题‘资本主义发展与社会主义探索’的开放性论述,需要学生具备极强的史料解读、逻辑论证、跨时期关联和综合探究能力。
<点击图片查看全卷>
历史答案
<点击图片查看完整答案>
无广告·自助查阅·全平台自助刷题学习
争做安徽最好·最全·最强的升学配套










