
温馨提示:每年从四月份开始,各地市的中考一模考试先后拉开序幕,一直持续到五月上旬。从本期开始,将陆续分享一些25年的中考一模道法试卷,方便有需要的朋友使用。单纯分享,交流学习。
以下为正文:

01试卷分享







02 参考答案
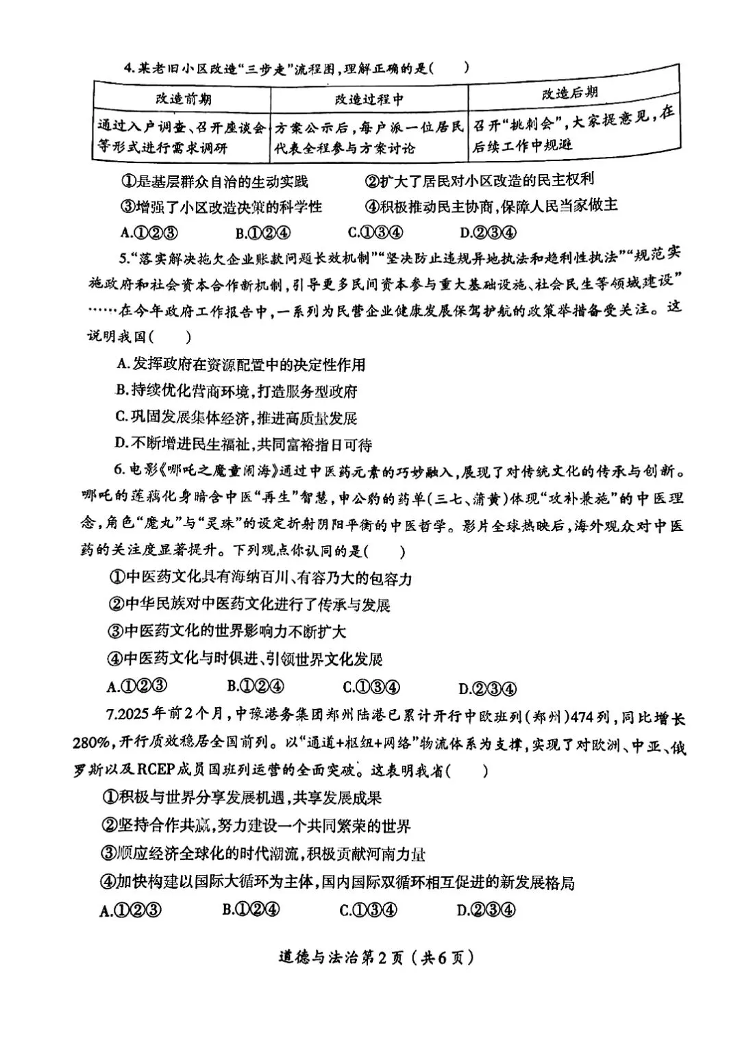
1.B 2.C 3.B 4.C 5.B 6.A 7.A8.A 9.D 10.C . 11.C . 12.D 13.C 14.B
15.B 16.D 17.D
18.生态环境没有替代品,用之不绝,失之难存;人类关爱和保护环境就是走向重生,漠视和破坏环境就是走向自我毁灭;生态兴则文明兴,生态衰则文明衰;绿水青山就是金山银山;要处理好经济发展与生态环境保
护的关系:要坚持绿色富国,绿色富民,将良好生态环境作为最普惠的民生福祉;坚持习近平生态文明思想;贯彻新发展理念(或坚持绿色发展道路);坚持以人民为中心的发展理念;共同富裕是中国特色社会主义的本质要求等。
(每点2分,答出三点即可。如果只从"生态修复"或"产业富民"一个方面回答,最多得4分)
19.该观点是错误。国家加强对未成年人的特殊保护,但是他认为未成年人不会再受到伤害,违法不用承担责任的观点是错误的。(1分)
国家新增了这么多保护措施是因为未成年人的生存和发展又事关国家的未来,体现了我国法律给予未成年人特殊关爱和保护,家庭保护,学校保护,社会保护,网络保护,政府保护和司法保护,共同构筑起全方位保障未成年人合法权益的防线,形成全社会关心,保护未成年人的有效机制和良好风尚。(或有利于维护未成年的合法权益,为未成年人网络保护提供了法律依据和法律保障;使未成年人在社会生活的各个方面总体上实现了有法可依。)(2分)
但由于未成年人身心发育尚不成熟,社会生活中侵犯未成年人合法权益的现象时有发生。(但真正实现不再受到伤害还需要严格执法,公正司法,全民守法,需要家庭监护,学校教育和未成年人自律和自我保护等。)(1分)法律保护并非免除责任,未成年人仍需履行遵守宪法和法律的义务,且我国公民在法律面前一律平等,公民的违法行为一律平等地依法予以追究。不违法是人们行为的底线。(我国宪法规定,公民在行使自由和权利的时候,不得损害国家的,社会的,集体的利益和其他公民的合法的自由和权利。未成年人有享受特殊保护的权利,但也要履行遵守宪法和法律的义务,无论是现实生活和网络生活都要遵守道德和法律规范。)(2分)
所以,作为未成年人,在受到法律特殊保护的同时,也应该对自己的违法行为承担相应的法律责任。我们要树立正确的是非观念,增强自控力,严于律己,积极抵制不良心理和行为,防范于未然,也要提高媒介素养,增强法治观念,坚持权利和义务相统一,做自觉守法的人。(2分)
20.(1)爱国:梁文锋团队致力于自主研发,打破国外技术垄断,为国产人工智能技术的发展贡献力量,体现了强烈的爱国情怀。
敬业:他们夜以继日地沉浸在代码世界中,不断尝试与突破,展现了高度的敬业精神。
和谐:他们的研发成果不仅推动了科技进步,还为社会的和谐稳定提供了技术支持,如智能安防,智慧城市等领域的应用。
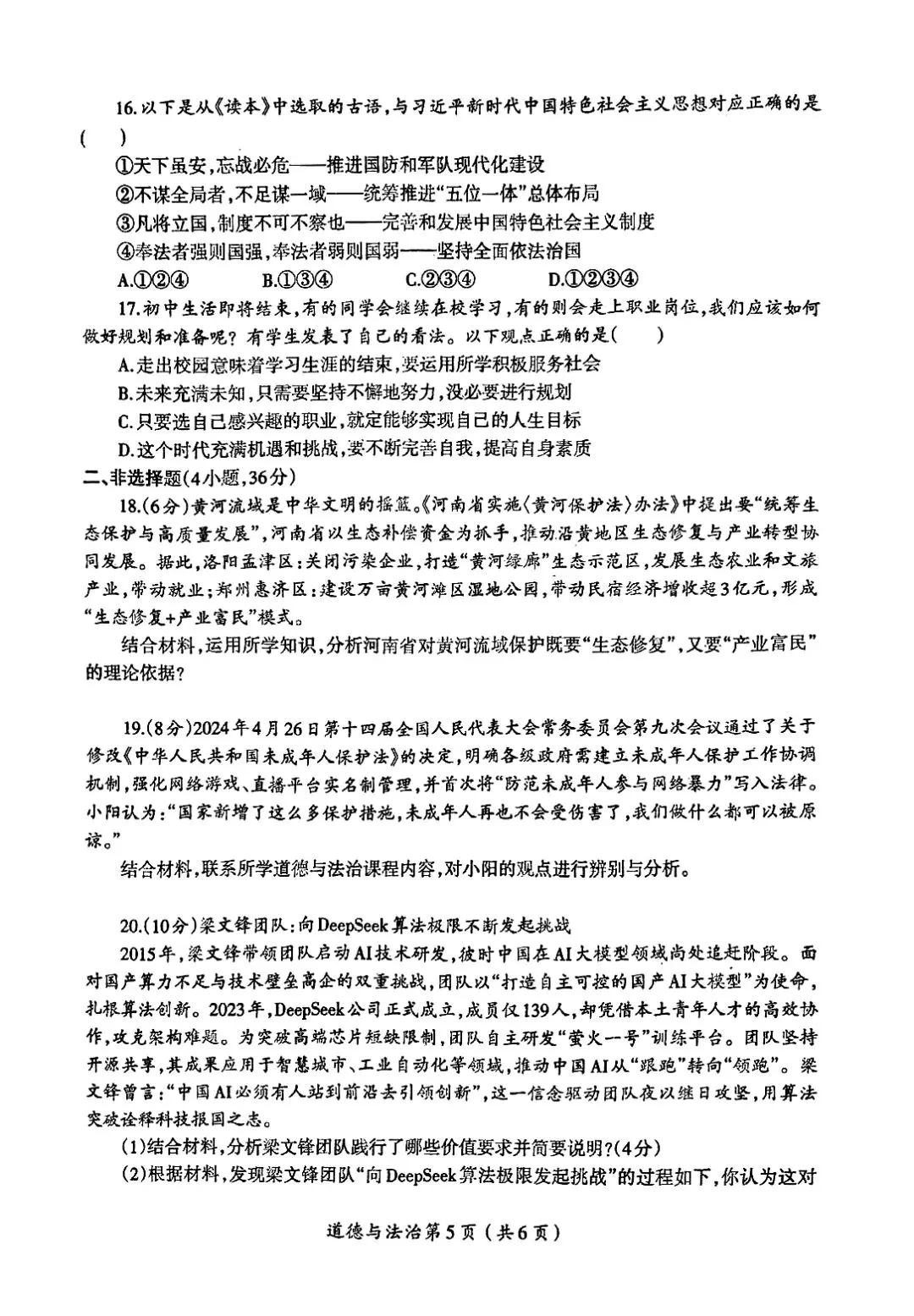
如坚持,合作,责任担当,追求卓越,创新,求知,全球化视野等个人价值观,社会价值观等层面的只要言之有理亦可得分(只写价值观,不分析得1分)
(2)理性分析主客观条件,思考并决定自己的目标和方向;勇于尝试与创新,不断提升自己的创造潜力;勇于实践,学以致用,积极参加各种实践活动;勇于担责,树立团队意识,增强合作精神(4分,两方面即可)
21.(1)1遇见最早的"中国"(传承华夏文明,传统文化,延续文化血脉等);2传承革命文化(爱国精神,民族精神,中国精神等)(4分)
(2)研学虽然需要花费时间和精力,但意义重大。研学是在实践中学习,有利于提高我们知行合一的能力。这次研学还可以让我们见识到博大精深,源远流长的中华文化,有利于坚定文化自信;有利于激发爱国之情,
弘扬民族精神;有利于提高我们的创新意识,激发创新兴趣;有利于提高我们的社会实践能力和人际交往能力等等。(4分,两方面即可,若不结合本题中强调的文化,精神,科技创新,知行合一等关键词,只是照搬资料的扣1分)
(3)认真聆听讲解,记笔记;积极思考,提出疑问;自觉排队,遵守场馆规定;不大声喧哗,尊重讲解员;爱护文物古迹,不乱刻乱画;文明有礼,举止大方;服从安排,帮助同学等(4分,两方面)
