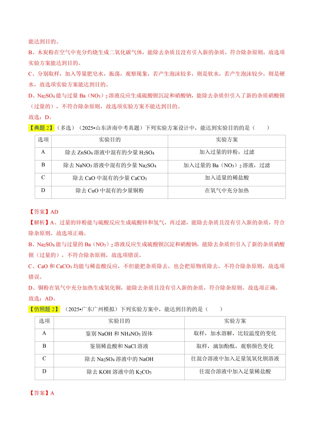
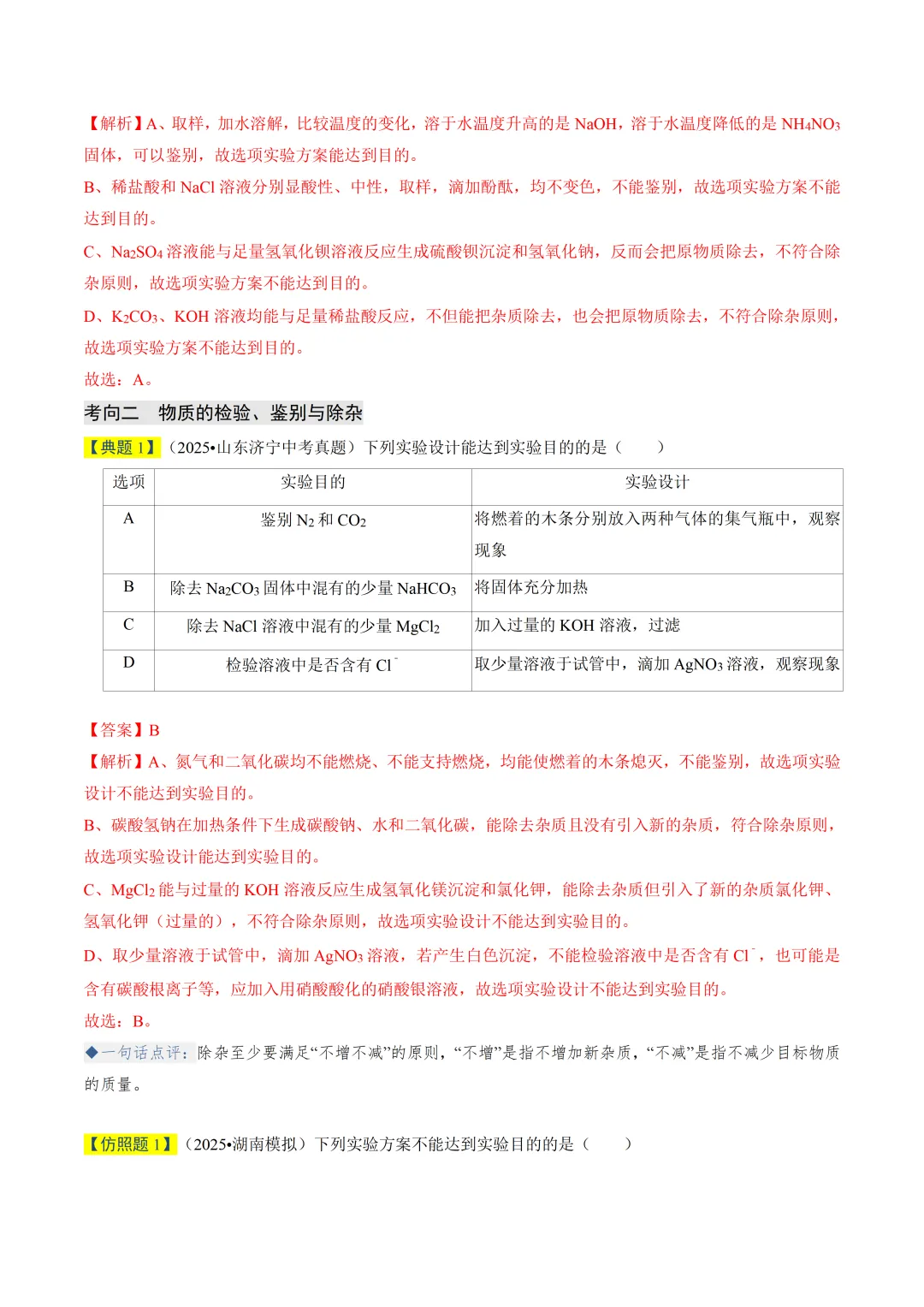
今天小新给同学们整理了初中化学——2026年中考一轮复习真题题源解密(全国通用)。家有初中生的家长可以给孩子打印一份。
资料获取方法:私信【C化学75】
喜欢记得关注+点赞+收藏哦!
接下来进入正题。










免责声明:所载内容来源于互联网,微信公众号等公开渠道,本文仅供参考、交流。转载的稿件版权归原作者和机构所有,如有侵权,请联系我们删除。
文章来源:
四季读书网
版权声明:本文内容由互联网用户自发贡献,该文观点仅代表作者本人。本站仅提供信息存储空间服务,不拥有所有权,不承担相关法律责任。如发现本站有涉嫌抄袭侵权/违法违规的内容, 请发送邮件至23467321@qq.com举报,一经查实,本站将立刻删除;如已特别标注为本站原创文章的,转载时请以链接形式注明文章出处,谢谢!