
直播预告
《16区名额到区高中如何选?》
2月28日(周六)13:30
点击下方【预约】按钮即可
《同分不同命!如何定位目标高中?》
2月28日(周六)18:00
点击下方【预约】按钮即可
开学在即,中考复习即将进入冲刺阶段,各种考试接踵而来,每月都有非常重要的事件!
26年3月
中招政策细则、考试日程表
中招细则发布,就意味着进入中考最关键的时期。需要及时查漏补缺,专项突破。
虽然每年政策、招生计划都会有所调整,但总体的框架变化不会特别大。
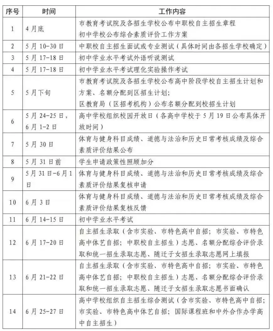
*2025上海中考日程表供参考:

26年4月
体育考、二模考、艺体特长生
二模后,准备自招的学生可以打打电话;
区排名可作为中考志愿填报参考数据。
体育中考与二模考时间安排紧凑,需要及时调整状态;25年起中考体育难度有所降低:
1、长跑满分标准降低:
男生1000米跑,满分标准延长到3'55",增加了21秒;
女生800米跑,满分标准延长到3'40",增加了21秒。
2、长跑新增“附加分”:
男生1000米跑,成绩达3'54"-3'41",可以得0.5分附加分;达3'40"及以上,得1分附加分。
3、羽毛球标准大降低:
考生需要打20个球,选取得分最高的15球计入成绩。
26年5月
英语听说测试、理化实验操作、中考招生计划发布
招生计划 发布在“上海招考热线”
26年5月-6月
校园开放日
26年6月-7月
中考、志愿填报、自招流程、各批次分数线及录取
26年7月-8月
分班考、军训

END
✅最新政策资讯✅升学规划指导
✅学科干货分享 ✅系列讲座课程
🔽更多内容扫码添加老师了解详情🔽

相
关
推
荐
2025年中招各批次录取分数线:
自主招生|中本贯通|名额分配到区|名额分配到校|1至15平行志愿
2025年市重点高中最新校情盘点(更新中):
2024年中招各区分析:
黄浦区|浦东新区|宝山区|徐汇区|虹口区|普陀区|松江区|杨浦区|闵行区|静安区|长宁区|嘉定区|金山区|青浦区|奉贤区|崇明区
2024年市重点高中数据回顾:
上中系|交附系|复附系|华二系|八大(上)|八大(下)|新五虎
优质高中介绍:
四校:
八大:
七宝中学|建平中学|南洋模范|格致中学|延安中学|复兴高级|大同中学|控江中学
新五虎:
各区优质高中: