《2025年浙江省中考命题解析》全科电子版给大家备齐了,该系列丛书由浙江省教育考试院特组织专家编撰,资料珍贵,可给孩子参考研读练习。
📚内容涵盖:
📌2025年浙江省中考命题依据解读;
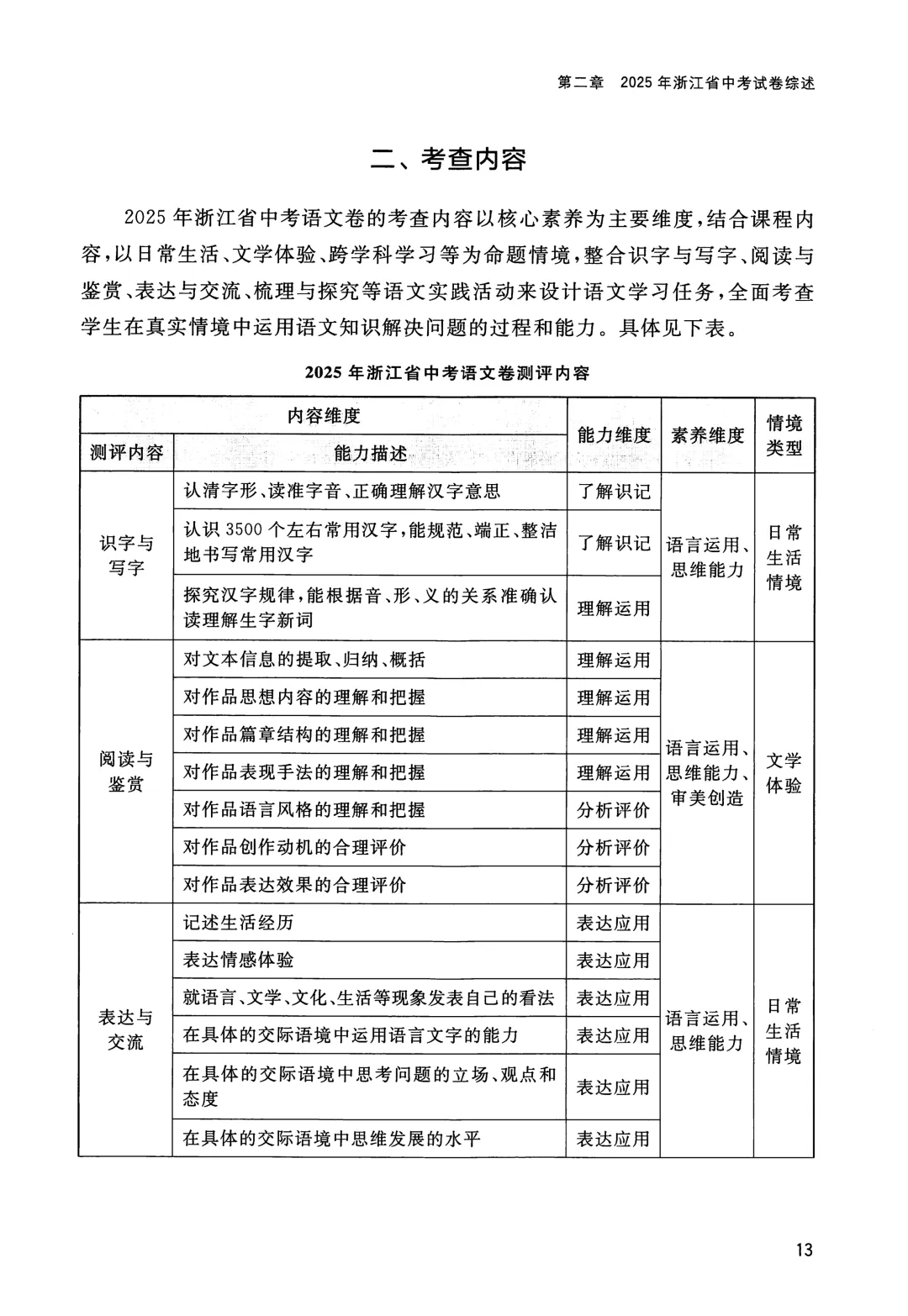
📌2025年浙江省中考试卷综述-分析了试卷的结构与特点、题型、内容,揭示命题意图,为浙江省学生的中考复习搭建基本参考框架。
📌2025年浙江省中考典型试题解析-包括了各题型试题的考查要求和目标、解题指南、特点、典型错误等。
📌教与学建议:分析了命题总体趋势,对下一年度备考提出建议。
📌自测练习题:拟定多道自测练习试题并提供相应的参考答案,以供学生有针对性地进行练习。
📢命题解析类似以前考纲,尤其是自测练习题部分,可打印给孩子练习测试,查缺补漏。

PART.01

25年浙江中考命题解析-语文





篇幅有限,完整电子版添加老师微信领取


PART.02

25年浙江中考命题解析-数学



篇幅有限,完整电子版添加老师微信领取


PART.03

25年浙江中考命题解析-英语


篇幅有限,完整电子版添加老师微信领取


PART.04

25年浙江中考命题解析-科学





篇幅有限,完整电子版添加老师微信领取


PART.05

25年浙江中考命题解析-社会





篇幅有限,完整电子版添加老师微信领取

初升高择校规划、高中多元升学规划
扫码即可加微获取中考消息、考试资料


