电子版请直接拉至文末~

A
a couple (of) 一对,一对夫妇
a little 一点;少量;稍微
a good time to do sth 做某事的好时间
a pair of black socks 一双黑袜子
a picture of my family 一张我的全家福
a quarter past three 三点一刻
a set of keys 一串钥匙
a symbol of good luck 好运的象征
according to 依据
across from 在......对面
advise sb. to do sth 建议某人做某事
after all 毕竟
all in all 总的来说
all kinds of 各种各样的
all the time 频繁;反复
all year round 全年
another three hours 另外三个小时
around the world 世界各地
arrive in/at 到达
art festival 艺术节
as far as I know 据我所知
as for 至于
as long as 只要;既然
as soon as 一......就
ask for 请求
at birth 出生时
at least 至少
at the beginning of 在……开始
at the same time 同时
avoid doing 避免做某事

B
be able to do 能够做某事
be afraid to do sth 害怕做某事
be born with 天生;具有
be covered with 被……覆盖
be different from 不同于
be due to do... 预定要做某事
be friends with 成为某人的朋友
be good at 擅长于
be good for 利于
be good to sb. 对某人好
be good with 善于应付……的
be harmful to 对……有害
be in (great) danger 处于(极大)危险中
be in control of 掌管
be in danger 处于危险之中
be interested in 对.....感兴趣
be invented by 由……发明
be known/famous for 以……出名
be responsible for 对……有责任;负责任
be late for work 上班迟到
be made from 由……制成(看不出原材料)
be made of 由......制成
be made of 由……制成(看得出原材料)
be of medium height 中等身高
be patient with 对……有耐心
be proud of 为……骄傲;感到自豪
be ready for 准备好;愿意(做某事)
be serious about 对…严肃 认真
be similar to 与……相像的
be strict with sb. 对某人要求严格
be sure about 确信;对……有把握
be thirsty for 渴望
be used for doing sth./
be used to do sth. 被用于做……
be/get used to (doing) sth. 习惯于......;适应于.....
because of 因为
believe in 信任
belong to 属于
between … and 在……和……之间
blow out 吹灭
bring back 使想起
bring good luck to 给.....带来好运
bring out 使显现
by accident 意外的
by mistake 错误的
by the end of 在(某时间点)以前,为止
by the time 在……以前

C
call in 召来;叫来
call up 打电话给(某人);征召
call(sb.)back (给某人)回话
care about 关心;在意
care for 照顾;喜欢
check out 察看
cheer up 振作起来
Children’s Day 儿童节
clean up 打扫干净
clean…off 把……擦掉
clear out 清理
close to 几乎;接近
come out (书)出版
come on 加油
come over 过来;顺便拜访
come true 实现
come up with 想出;提出
compare with 与......比较
connect … with 连接
consider doing sth. 考虑做某事
costume party 化装舞会
cut down 砍倒
cut off 切除
cut out 删除;删去
cut up 切碎

D
deal with 处理
decide to do 决定做
depend on 依靠
die down 逐渐消失,逐渐变弱
dinning hall 餐厅
divide… into… 把……分开
do a good job 干得好
do one's homework 做作业
do the dishes 清洗餐具
dress up 装扮;乔装打扮
dress up as 打扮成
drink tea 喝茶
drop by 顺便访问;随便进入

E
each other 互相
eat out 出去吃饭
eating habits 饮食习惯
either … or 或者……或者……
encourage sb. to do sth. 鼓励某人做某事
end up 最终成为;最后处于
enjoy reading 喜欢阅读
enough money 足够的钱
even though 即使,虽然
ever since 自从
every day 每天
Excuse me 劳驾;请原谅

F
fall asleep 进入梦乡,睡着
fall down 突然倒下;跌倒
fall in love with 爱上,喜欢上
fall over 绊倒
fear to do sth. 惧怕做某事
feed chickens 喂鸡
feel free to do sth 随便做某事
feel like 感觉像
fill…with… 用……装满……
find out 查明;弄清
first of all 首先
fix up 修理;装饰
fly a kite 放风筝
for example/such as 列如
follow the rules 遵守规则
for sure 肯定的
from time to time 时常;有时
from…to… 从……到……
full of 满是....的

G
get lost 迷路
get married 结婚
get a surprise 吃惊
get an education 接受教育
get dressed 穿上衣服
get in the way of 妨碍
get into 陷入;参与
get lost 迷路
get mad 气愤
get off 下车
get on with 和睦相处
get out of 离开
get popular 受欢迎
get up 起床
get used to (doing) 习惯于
get to 到达
get back 返回
get ready for 为……作好准备
get on 上车
give … a lift 捎……一程
give away 赠送;捐赠
give out/hand out 分发
give up 放弃
go off (闹钟)发出响声
go back to/return to 返回到
go out 外出(娱乐)
go out of one's way 特地;格外努力
go to the movies 看电影
grow up 长大;成熟

H
hang out 闲逛
happy birthday 生日快乐
hardly ever 几乎从不
have a cold 感冒
have a good day 玩得开心
have a school trip 郊游
have a yard sale 进行庭院售卖
have problems/a problem with 在......方面有问题
have to do with 关于;与……有光
have...seriously 有相同特征
hear from 接到(某人的)信、电话等
help ...out (帮助......)分担工作、解决难题
help sb. out 帮助某人摆脱困境
help sb.with sth. 在某方面帮助某人
hundreds of 许多;大量
hurry up 赶快,急忙

I
ID card 身份证
in a row 连续几次地
in English 用英语
in fact 事实上
in front of 在......前面
in line with 与……成为一排
in need 需要
in one's free time 在某人空余的时间
in one's opinion 依......看
in order to 为了;目的是
in person 亲自
in public 公开的
in that case 既然那样
in the countryside 在乡下
in the end 最后
in the face of 面对
in the shape of 以……的形象
in total 总共
instead of 代替,返而

J
join in 参加,加入
jump over 跳过

K
keep ... to oneself 保守秘密
keep one's cool 保持冷静
keep…away from 避免接近
kick off 开除某人
kind of 有点;稍微

L
last name 姓
lay out 摆开
leave out 忽略;不提及
less then 少于
let … down 使……失望
listen to 听
living room 客厅
look back at 回首往事
look for 寻找;寻求
look forward to(doing) sth 期待(做)某事
look through 快速查看;浏览
look up 查阅;抬头看
look up to… 仰慕
lots of 大量

M
make a difference 影响;有作用
make a lot of money 赚很多钱
make a wish 许愿
make a mess 弄得一团糟(一塌糊涂)
make an effort 做出努力
make friends 结交朋友
make it 及时到达;成功
make mistakes/a mistake 犯错误
make one's own decision 自己做决定
make one's way 费力地前进
make progress 取得进步
make soup 做汤
make sure 确保;查明
make up 编造(故事,谎言等)
make(one's)bed 铺床
make…feel at hone 使(使人)感到宾至如归
me neither 我也没有/不
milk a caw 给奶牛挤奶
more than 多于

N
National Day 国庆日
neither … nor 既不……也不……
no longer 不再
not only…but also 不仅…而且

O
of course 当然
on the one hand, on the other hand 一方面,另一方面
on the weekend/on weekends 在周末
on time 准时
on (a) vacation 度假
once in a while 偶尔地;间或
one another 互相
one large bowl of 一大碗
or so 大约
over and over again 多次;反复的

P
pardon me 请再说一遍
parking lot 停车场
part with 放弃
pass by 路过;经过
pay attention to 注意
pay for 付费;付出代价
pay phone 付费电话
pick up 接(电话)
play a part 参与;发挥作用
play a role 发挥作用
play a trick on 捉弄某人
play basketball 打篮球
play chess 下国际象棋
play the drum 敲鼓
play the piano 弹钢琴
play the violin 拉小提琴
plenty of 大量
police station 警察局
post office 邮局
prefer…to 比起……更喜欢
prepare for 为......做准备
prevent..from 阻止…做
pull …down 摧毁
pull together 齐心协力
put off 推迟
put on 增加(体重);上演;穿上
put sth. to good use 好好利用某物
put up 搭起;举起;张贴

Q
quite a few 相当多
quite a lot of 许多

R
rather than 而不是
radio station 广播电台
read a newspaper 看报纸
regard as 把……看作
remember/regret to do sth. 记得、忘记做某事
ride a bike /by bike 骑自行车
ride a horse 骑马
right away 立刻;马上
right now 立刻;马上
rise into… 上升……
run after 追逐
run away 跑开;逃离;逃避
run out (of) 用尽;耗尽

S
search for jobs 搜索工作
sell out 卖光
send out 发送
separate from 分离;隔开
set out 出发;启程
set up 建起;设立
shout at... 冲.....大声叫嚷
shout to... 对.....大声喊
show up 赶到
shut off 关闭
so far 到目前为止
South Africa 南非
speak English 说英语
stay up late 熬夜
stick to 坚持;固守
stop… from… 阻止……

T
take a walk 散步
take down 记录,拆除
take a break/take breaks 休息
take a message 捎个口信
take a risk/take risks 冒险
take a shower 洗淋浴
take action 采取行动
take after (外貌或行为)像
take care of 照顾;处理
take in 吸入
take notes 做笔记
take off 脱下;起飞
take one's order 点菜
take one's temperature 量体温
take one's place 代替;替换
take out the rubbish 倒垃圾
take part in 参加
take place 发生
take pride in 为……感到骄傲
take the subway 乘地铁
take up 学着做;开始做
take…seriously 认真对待
talk back 顶嘴
talk on the phone 电话交谈
talk to 跟……说
the more … the more 越……越
the next day 第二天
the same as 和……相同
the secret to ……的秘诀
the United States of America 美利坚合众国
the United Kingdom 英国(全称)
think about 考虑
think of 认为
thousands of 数以千计的
throw away 扔掉
to be honest 说实在的
to one's surprise 使...惊讶的;出乎...意料
to start with 起初;开始时
travel around/all over the world 周游世界
try out 参加......选拔;试用
turn down 拒绝
turn off 关掉
turn on 接通;打开
turn right 向右拐
turn...into 把....变成

U
under the chair 在椅子下面
up and down 上上下下
used to 曾经......;过去......

V
view......as 把......看待成,认为......是

W
wake...up 把.....弄醒
walk into 走路时撞着
wash away 冲走
watch TV 看电视
without doubt 毫无疑问
word by word 逐个单词
work out 解决
would rather … than 宁愿……而不是
write down 写下;记录下
“英语教研联盟”主页
发消息“202602”
自行取原文档

来源:网络,我们尊重原创,如存在文章/图片/音视频使用不当的情况,或涉及原创内容,侵害了您的权益,请随时与我们联系,联系(QQ):504580314。
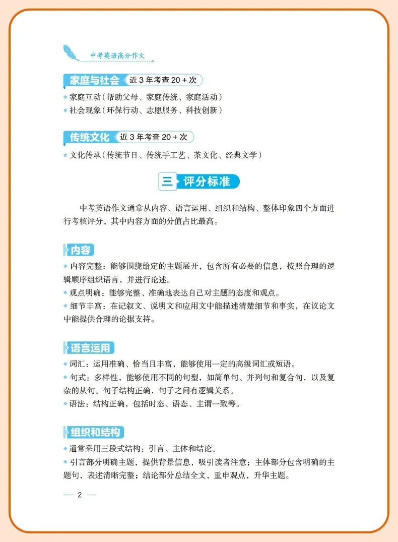
考试要高分
就用高分突破!












