
秋季学期即将过半,不少初三家长已经开始在“自主招生”升学赛道做准备。自主招生作为深圳中考升学的重要路径之一,2025年总招生计划为9708人,招生规模持续扩大!
那么,各高中学校自招究竟考什么?招生模式和考核形式有何不同?本文汇总了2025年公办高中一类自招的考核形式与考核内容,供初三家长与学生参考。

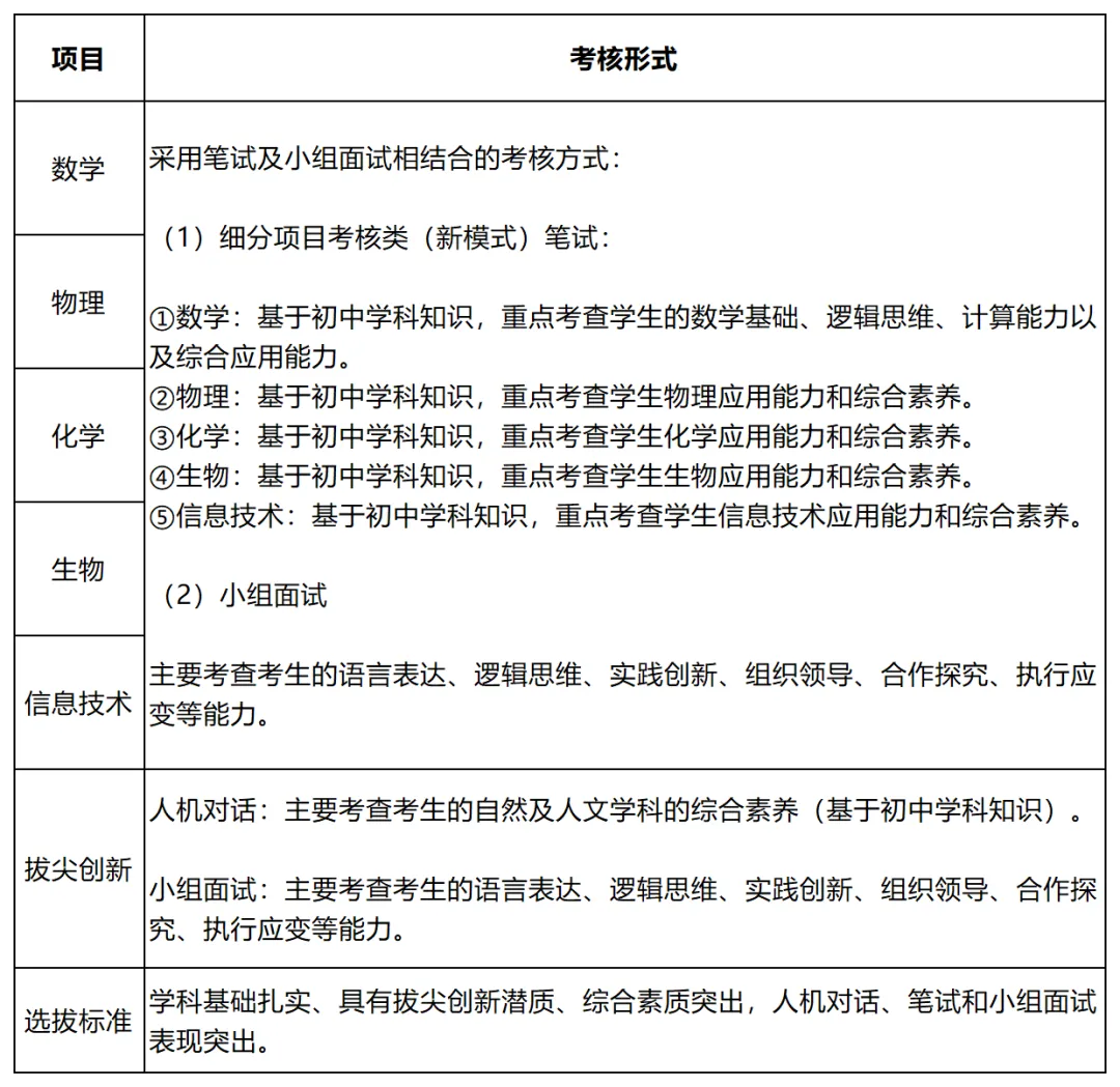
△2026中考生以最新官方通知为准
2025年共有14所公办高中采用一类自招“老+新”模式,以下对这14所学校的自招考核内容进行了汇总。
一、深圳中学
考核方式:笔试和面试相结合

二、深圳实验学校(高中部)
新模式笔试+面试相结合;老模式人机对话+面试

三、深圳外国语学校
考核方式:人机对话

四、深圳市高级中学
考核方式:人机对话

五、宝安中学
2025年7月5日,学校组织开展专项考核。考核内容包括但不限于语言运用、人文底蕴、逻辑推理、科学探究等素养。考核方式采用笔试+面试。
六、育才中学(深云校区)
新模式采取笔试+面试;老模式采取人机对话+面试

七、科学高中
主要考核方式为人机对话。

八、龙城高级中学
考核方式为人机对话。通过人机对话,了解学生的综合素质、思维能力、学习能力以及特长水平。
九、深圳外国语龙华学校
考核方式为人机对话。

十、广东实验中学深圳学校
新模式数学和物理项目通过笔试的方式考核;老模式拔尖创新通过人机对话的方式考核。

十一、深圳市高级中学东校区
主要采用人机对话考核方式。

十二、新安中学
考核方式:专项考核主要以人机对话、面试为主。面试考核规范工作程序,采取评委、考生“双随机”抽签的方式,保留原始材料,公布考核结果,确保考核过程客观、公平、公正。
选拔标准:主要侧重于科学精神,运用各学科知识体系提出问题、分析问题和解决问题;侧重数学、物理、实践创新能力的考查,包括学生的思维能力、语言表达能力、信息处理能力和创新能力。
十三、盐田高级中学
考核方式为人机对话、面试。

十四、深圳中学数理高中
考核方式为人机对话。采用专项考核,考核内容包括但不限于该类学科知识及表达、阅读、逻辑、探究等素养
2025年共有65所公办高中一类自招采用新模式,下表为65所高中自招考核方式及考核内容汇总。
回复【自招考核】
领【公办高中自招考核内容】电子表格

根据深圳中考自主招生政策要求,各高中按照招生计划3倍-5倍筛选通过报名入围的考生,未入围则代表自招初筛环节被淘汰。简历作为一类自招入围“敲门砖”,起着至关重要的作用,初三家长可以尽早了解做准备。这里为大家分享一份《自主招生简历模板》资料包,对简历制作规则不清楚或者没有头绪,不妨领取来看看。
关注公众号回复【简历模版】
↓无门槛领取自招简历相关资料↓

扫码备注[年级] [学校]
进26/27/28届中考升学交流群


▼ 往期内容回顾 ▼

