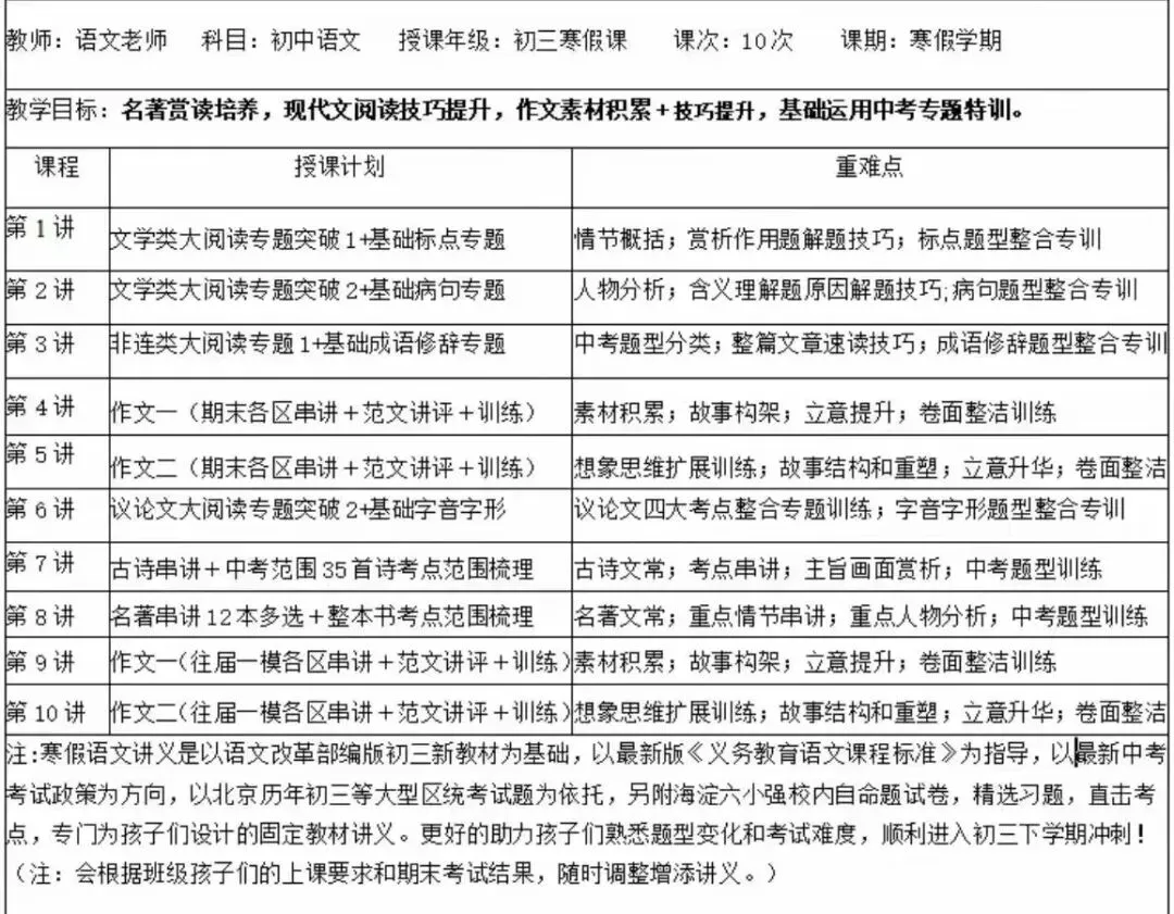
26寒假北京海淀六小强中考语文 四季读书网 2026-02-22 15:32:37 16 0 26寒假北京海淀六小强中考语文2026最新版六小强初三寒假语文课,共10次直播课,课程每日更新,全新讲义!海淀六小强实验班语文老师+区教研员亲自授课。上过陈刚两年,相比之下高低立分!讲得超清楚,应试提分利器!内容覆盖基础、古诗文、大阅读、作文,全部按2026北京中考大纲精讲精练,紧跟一模二模和中考方向。 本文地址: https://sjds.net/561249.html 文章来源: 四季读书网 版权声明:本文内容由互联网用户自发贡献,该文观点仅代表作者本人。本站仅提供信息存储空间服务,不拥有所有权,不承担相关法律责任。如发现本站有涉嫌抄袭侵权/违法违规的内容, 请发送邮件至23467321@qq.com举报,一经查实,本站将立刻删除;如已特别标注为本站原创文章的,转载时请以链接形式注明文章出处,谢谢!