
资源介绍


今天给大家带来的是:
2025中考物理押题预测卷(北京卷)


部分截图预览






















本公众号所发布的电子版资料,版权归原出版社和作者所有。
2025中考物理押题预测卷(北京卷)
下载链接:
https://pan.quark.cn/s/d151ef85e10e
单击阅读原文直接获取下载地址
文章来源:
四季读书网
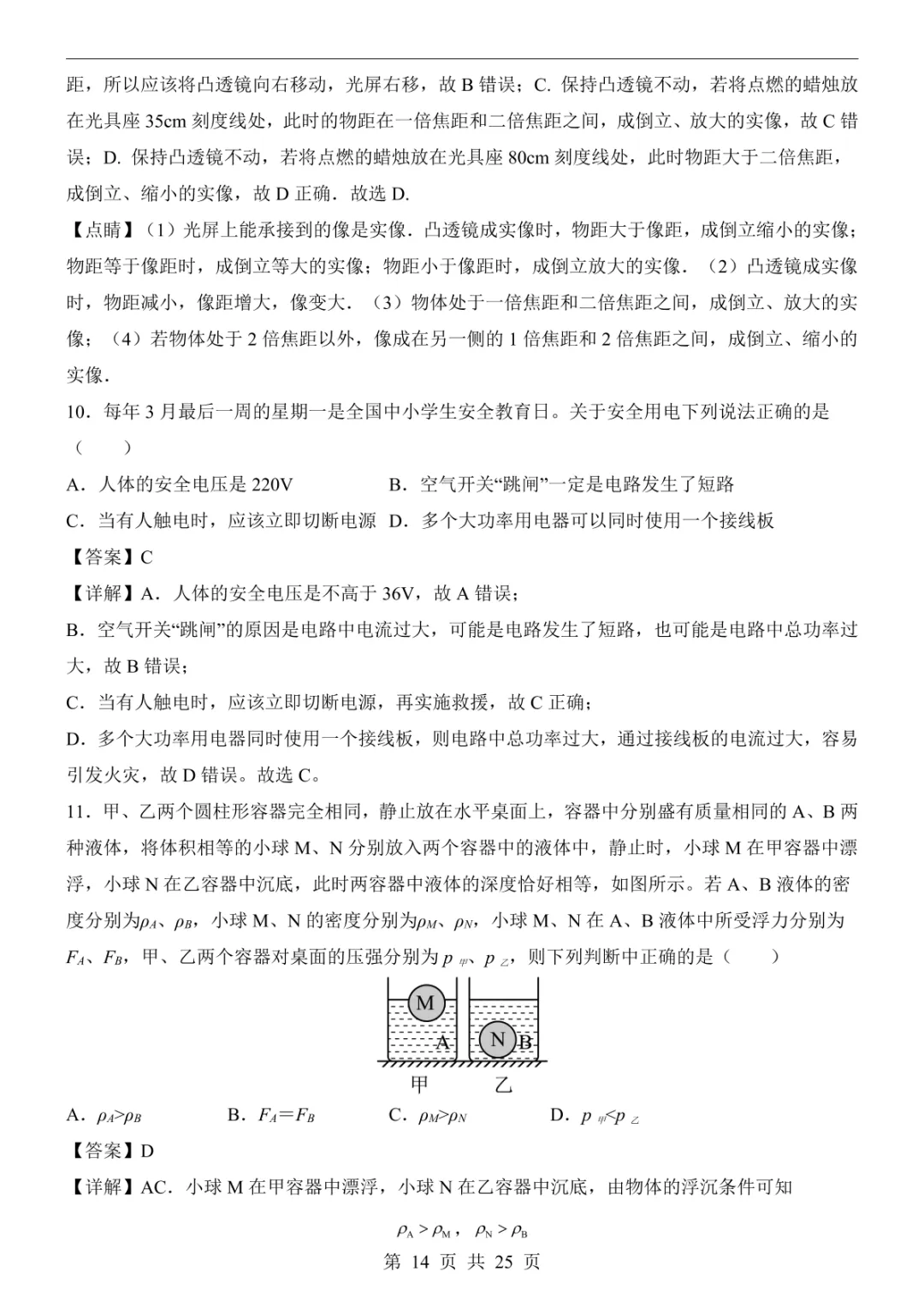
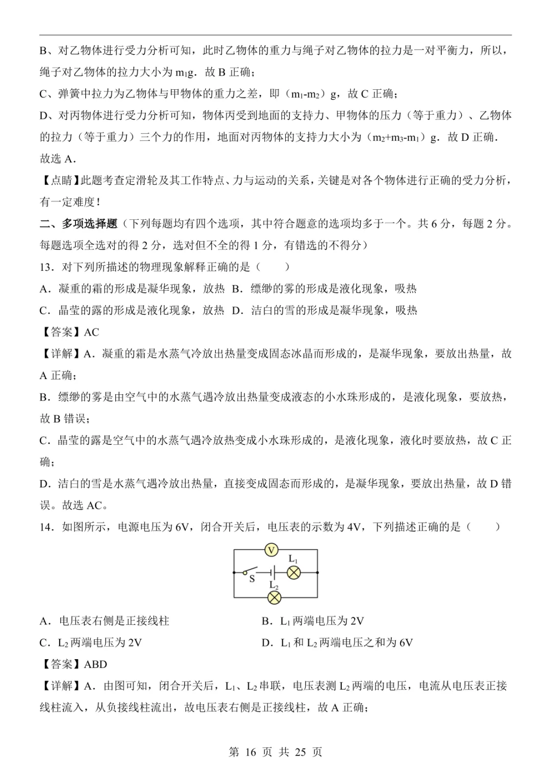
版权声明:本文内容由互联网用户自发贡献,该文观点仅代表作者本人。本站仅提供信息存储空间服务,不拥有所有权,不承担相关法律责任。如发现本站有涉嫌抄袭侵权/违法违规的内容, 请发送邮件至23467321@qq.com举报,一经查实,本站将立刻删除;如已特别标注为本站原创文章的,转载时请以链接形式注明文章出处,谢谢!