这个2026年中考道德与法治专题复习课件《辨析题专题精讲》课件设计得非常专业、系统,具有很高的教学实用性和学习引导价值。以下是它的主要亮点:
课件亮点分析:
1.结构清晰,逻辑严密
课件按照“题型综述—分类精讲—方法总结—变式训练”的结构展开,层层递进,符合认知规律,便于学生逐步掌握辨析题的解题方法。
2.分类细致,针对性强
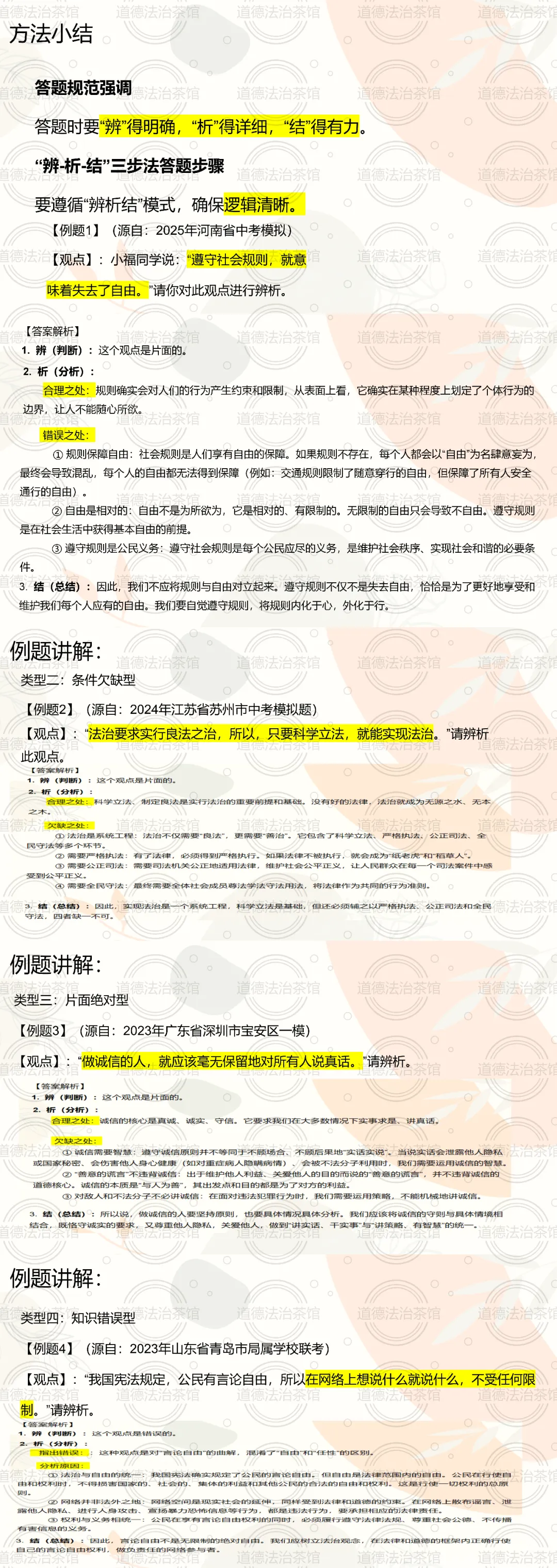
将辨析题细分为“正误混杂型”“条件欠缺型”“片面绝对型”“知识错误型”四类,每类都有明确特点、例题解析和变式训练,帮助学生精准识别题型、对症下药。
3.“辨-析-结”三步法贯穿始终
每一道例题都严格按照“判断—分析—总结”三步走,逻辑清晰,答题规范,便于学生模仿和迁移。
4.例题典型,贴近中考
例题和变式训练多源于近年各地中考真题或模拟题,具有很强的代表性和实战性,能有效提升学生的应试能力。
5.注重思维训练,强调辩证分析
课件不仅关注知识点的掌握,更注重培养学生的辩证思维能力,引导学生在分析中看到问题的两面性,提升综合素养。
6.变式训练丰富,巩固提升
每类题型后都配有变式训练,并提供标准答案,便于学生自我检测和巩固提升,形成完整的“学—练—评”闭环。
7.语言规范,表达精准
课件中的语言表达严谨、通俗易懂,适合初中生理解,也便于教师在课堂上讲解。
附件:初中道德与法治辨析题专题精讲
01题型综述与解题步骤
02分类型精讲与实战
03方法总结与课后作业

01题型综述与解题步骤


02分类型精讲与实战

03方法总结与课后作业

04变式训练

微信HbP87754

奋进新征程 筑梦新时代——2026年新年贺词中考热点专题精讲与精练
2026 年中考道德与法治“十五五规划”热点专题汇集
期末冲刺!八年级上册《道德与法治》全套复习资料+易错题集,高分必备!
2026春八年级道德与法治下册教材解读与教学计划(附全套课件资源)
2026中考道法一轮复习必备!这6份知识清单模板,让你系统备考、高效提分!(目标+导图+知识梳理+解题技巧+易错+训练)
2026年道德与法治中考6本书的名言名句解读和专练
九年级道法冲刺必备!易混易错知识点归类整合,帮你避开所有“坑”(轻松提分不是梦)
2026年中考道德与法治主题复习|主题二中华优秀传统文化教育专题《守望精神家园》复习课件+专练
2025-2026九年级上道德与法治期末卷:贴近时政与生活,紧扣时代,含答案解读附赏析
2026年中考道德与法治主题复习|主题一国情教育专题《建设美丽中国》复习课件+专练
专题01 | 富强与创新:2026中考道德与法治高频考点梳理+实战演练
八下历史新课学习必备!《中华人民共和国成立》全套高效资源包(统编最新板)
2026春备课无忧!七下历史《隋朝统一与灭亡》课件+教案+导案+专练一体包统编最新板)
历史课还能这样上?闯关游戏+情境任务,带你“玩转”统编版2026八年级历史下册第2课《巩固人民民主政权》(新版课件·设计·作业)
穿越唐朝当史官:七年级历史这样教,学生主动“上书”献策!|统编版七年级下册第2课《唐朝建立与“贞观之治”》解析
2026中考道法一轮高分指南|道德与法治专题09《走进法治天地》PPT+专练全配套
2026中考道法一轮复习必备!这6份知识清单模板,让你系统备考、高效提分!(目标+导图+知识梳理+解题技巧+易错+训练)
2026中考道法一轮复习,为什么这套题非刷不可?六大考点全拆解|2025最新真题实战|时政考点深度绑定|素养得分双线并进
国情教育这样讲,学生一听就懂!2026中考二轮复习课件亮点全解析附点评
如果你觉得这篇文章不错的话

欢迎【关注】&【星标】&【转】