本期分享
深圳市2025-2026学年九年级中考适应性数学模拟试题及答案
电子版资料领取方式请见文末~

试卷预览







答案预览




完整版试卷及答案电子版请下载~

资料领取方式
下载链接

资料领取
下载地址

【深圳期末考试试卷】,点击链接或复制整段内容,打开「夸克APP」即可获取
链接:https://pan.quark.cn/s/16fd25201b60
【2026寒假作业资料:小初高」,点击链接或复制整段内容,打开「夸克APP」即可获取。
链接:https://pan.quark.cn/s/53543ce14e82
更多资料领取

更多期中、期末等深圳中小学学习资料,可扫码进群获取~

寒假英语语法特训班:11次课集中、高效、系统地学习英语语法。面向高中学生,满足高考要求。资深教师,小班教学。课程目标:系统、集中、快速地解决高中语法,为高中乃至于大学的英语学习打下坚实基础。课程优势:20+年一线英语教师,教学经验丰富,熟知学生的难点、痛点、盲点,提分显著;辅导学生获得英语类竞赛全国一等奖、省特等奖、一等奖等各类奖项30余人次;深谙体制内外英语教学及考试,助力学子收获学科飞跃式进步;适合学生:高中学生或英语特别优秀的初中学生班级人数:6~8人小班课时安排:11次课,每次课2.5小时上课时间:2月7日~13日(7天),2月23~26日(4天),上午9:00~11:30上课地点:南山后海现在有4个孩子了,都是高一的,还想再找2、3个
不要妄自菲薄,忘掉大学,我跟你说,中国华东五校,清华北大,到了真正的普林斯顿,到了MT去跟哈佛MIT他们过招的时候,自己也会有困扰。我难道是三本毕业的吗?一山自有一山高,只有从来不把自己看低的人,就没人能看低你。不要管今天出身什么,你们还有八九十年好活。人生是复利,每一年只要增长1%,你就足够了不起,做时间的朋友,加油吧~


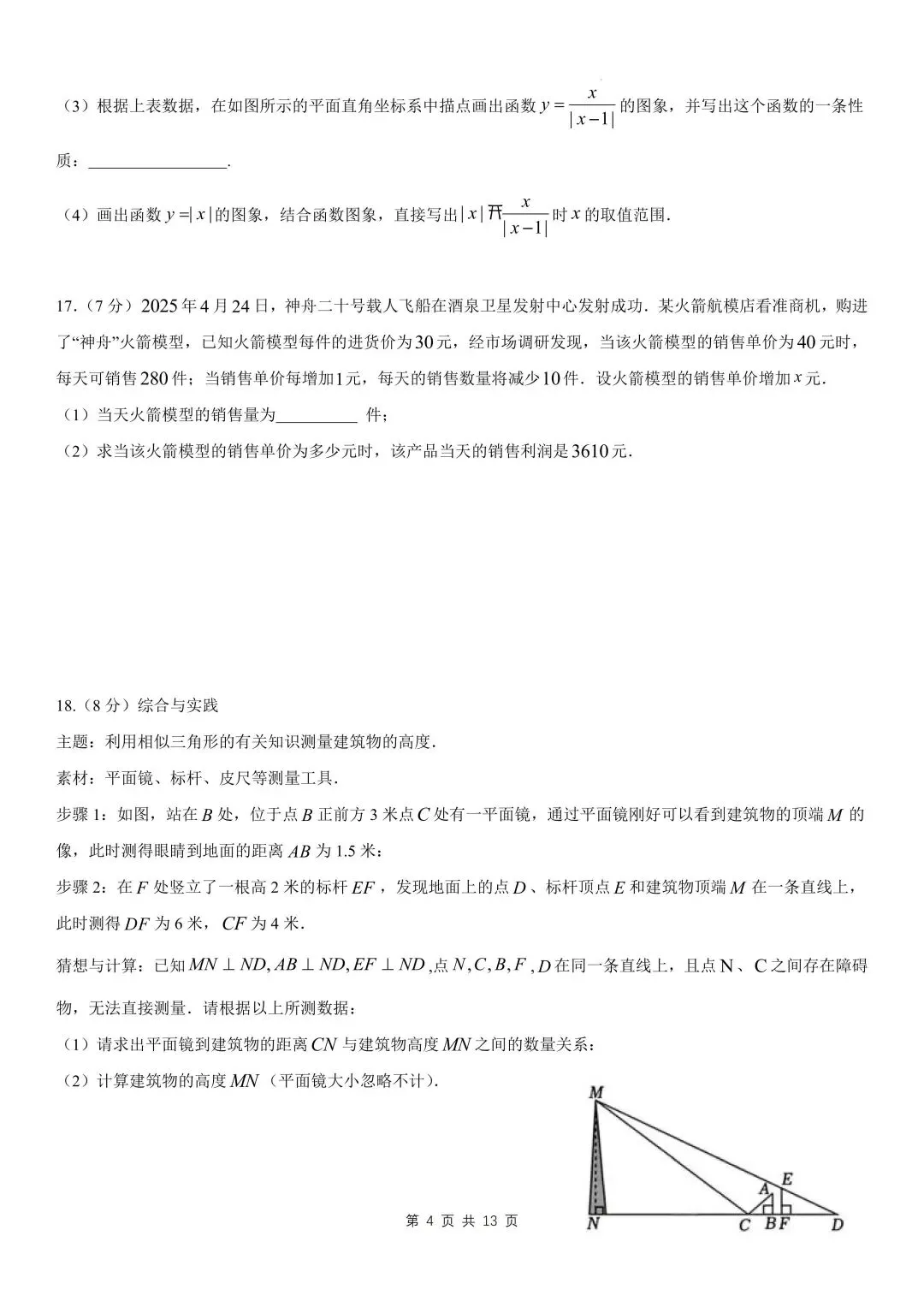
END

【 相关推荐 】
— END —
相关推荐