
偶然看到苏州九年级的期末试卷,即被这套试题惊艳了,苏州初中语文命题给语文教学带来了信心!
一、理念——遥遥领先
1.精准呈现学科属性
语文沉疴几成绝症,原因即在命题者理念落后、顽固守旧,用死知识考活学生,不能体现语文学科的学科属性,误导语文的教与学。
语文的学科属性,笔者概括为言语性、综合性、实践性。所谓言语性,则以语用为核心;所谓综合性,则以项目为载体,内含语文素养;所谓实践性,则以学习者完成具体任务为学习的形式。总之,语文是在言语的生成中构建完成的。
本套试题精准地体现了这一学科属性。
以“AI”为主题,凝合了诸种读写实践活动,整套试题体现了任务学习的整体性与综合性;
以项目为载体,让考生在具体的情境中完成言语生成的实践活动,切切实实地呈现了学与评的完美融合。比如,古诗文的测评,不是考死记硬背的知识,而是指给考生思维路径,让考生的思维延伸清晰可见。
让考生为真实的现实生活需要而思考,把语文扎扎实实地引导到现实生活中来,这是极为难能可贵的。比如,12小题的设计完美地体现了这一理念。
2.切实引导学习途径
考试的价值重在体现学习的科学方式,以此引导语文的教与学。本套试题的命题理念时时处处都是以学的思维、路径来设计考题,学生要应这样的考,就要用这种方式来学;而用这种方式来学,就会在语文的学习上登堂入室。
第4小题的“助读”与“深读”,是对当下学习范式的体现与引导;
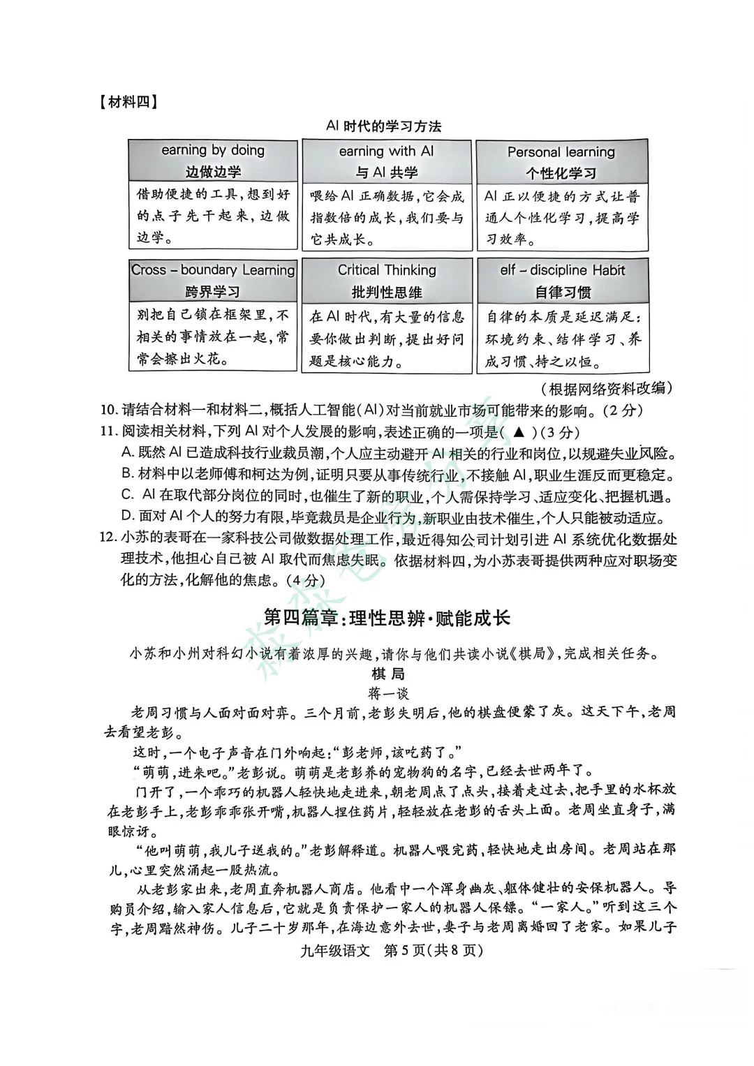
第5小题边“教”边“考”,实则正是学生自读自学语文的良好方式;
第9小题把文言阅读与AI运用结合在一起真切地体现了当下的语文学习的方向路径。
总之,这套题不是以把学生“考倒”为目的,而是以语文学习的正途为引导,以纠正死记硬背、机械刷题的语文学习为目的,用考试引导老师的教与学生的学。
二、素养——植根深厚
1.宽广的阅读视野
当然,一个优秀的命题者,不仅需要理念超前,还需要具备良好的阅读视野。只有命题者能够看到丰富的文本样态,才能激发起命题时的创造欲望,并能驱使各种文本为命题服务。
从本套试题来看,命题者在命题文本的选择上,无疑是值得我们学习的。
林冲与宋江资料的摘引、苏轼诗与文的融合、《棋局》小说的选定,尤其是网络资料的改编,无不彰显出命题者在命题理念确立的前提下,在广阔的阅读视野内,灵活多变,游刃有余地使用命题资料的特征。
2.卓越的读写素养
拥有文本资料,并能巧妙地使用资料,决定于命题者的读写素养。
本试题第8题的设计,显然是命题者读写理念的真实传达。苏轼的诗与AI的工具使用在这一瞬间被爆燃熔化在一起。这不仅仅是一个小题的巧妙设计问题,这是命题者长期习惯于这种读写思维的呈现。
当下大多语文课堂只是机械死板地抠字眼,学生只是死记硬背一些固定的知识,导致思维固化,课堂上学了“A”,到了家里墙上贴的“A”便不认识了。这种情况太普遍了。
学而能用,学而能通融性的用,才是真正的学习,达到这一目的,需要命题者、教学者本身具有这样的读写素养。
三、形式——别具匠心
1.读写一体化
读写一体化,读可以用写的方式完成,写的本身就是读。读与写,不是两端的融合,而是其本身便是一体的。
要完成本试题的测试,就必须具有这样语文学习实践。
本试题的第7题,考生要解答这题,不是靠记忆虚词知识,而是必须读通读透阅读材料的语脉与情感;日常教学须让学生真实地读、踏实地写,融入教材,才能体会一个字一个词的语气与情感。
小说阅读的15、16、17等小题都体现了这一学习特征。
尤其是最后的两个写作题设计,完美地体现了读写一体化的特征。让考生基于全卷各种文本资料的内涵生成自身的故事,或者,让考生沿着文本原有的思维继续延伸。不论哪个写作,都需要考生融通整套试题的文本内涵,并进而生成自我的思维成果,这种写作,不是凭空单独另设题目,而是对整套试题读写的总结与创造,让整套试题成为一个有血有肉的生命体,而不是堆积在一起的死资料。
这一命题设计难能可贵!
2.读写思辨型
读写一体化的灵魂是读写思辨,思维是核心。
本套试题的字词、字音、背诵默写等原知识性识记内容也力求情境化,在情境化里构成了富有逻辑关联的语段,完成这样的题目不仅需要记忆,还需要思维。
而处处的比较性阅读设计则把思辨落实在每道题目上。艾青两首诗、林冲与宋江、四则编改资料、小说内部元素等等时时处处都在含着不同层次的思辨。
思维品质的考查是这套题的内在灵魂。
总之,这套题让我们感受到了课标颁布以来一直想追求的语文命题气息,它让我们看到了语文还有未来!







