

▼
▲2025年
在人生的旅途中,取与舍的抉择贯穿始终。取,是勇往直前的追求;舍,是权衡之后的智慧。选择读书,或许要舍去嬉戏的时光;选择坚持,常常需舍下生活的安逸;……面对取舍,我们或许会犹豫、会迷茫,但做出了正确的取舍,便能战胜自我、收获智慧,成就生命的精彩。同学们,对此,你有怎样的经历和感悟呢?
请自选角度,自拟题目,写一篇文章。
要求:(1)紧扣主题,内容具体充实;(2)有真情实感;(3)文体不限(诗歌戏剧除外);(4)不少于600字;(5)文中请回避与你相关的人名、校名、地名。
▲2024年
孔子云:己所不欲勿施于人。这是一种尊重他人的态度。尊重意味着接纳彼此的差异,意味着换位思考、关注他人感受意味着珍视他人的努力和成果、意味着平等对待每一个人.....尊重能建立信任,收获友谊,提高个人修养,有了尊重,人与人之间会更加包容,社会会更加和谐与进步。
同学们,对此你有怎样的经历和感悟呢?
围绕材料内容,自拟题目进行写作。
要求∶(1)紧扣主题,内容具体充实;(2)有真情实感;(3)文体不限(诗歌、戏剧除外);(4)不少于600 字;(5)文中请回避与你相关的人名、校名、地名。
▲2023年
每个人都是社会的一员,人与人之间常常会产生各种关联,因而与人交往就成为了生活的重要组成部分。在交往中,你也许会遇到困惑与烦恼,但也会发现人性的美好,获得温暖与启迪,还可能会领略到从未见过的风景......同学们,对此,你有怎样的经历和感悟呢?
请自拟题目,自选角度,写一篇文章。
要求: (1)紧扣主题,内容具体充实;(2) 有真情实感;;(3) 文体不限(诗歌、戏剧除外);(4)不少于 600 字;(5) 文中请回避与你相关的人名、校名、地名。
▲2022年
“野火烧不尽,春风吹又生”是小草的坚韧:“千磨万击还坚劲,任尔东西南北风"是竹子的坚韧。坚韧的精神,不仅在于“坚毅、勇敢”,更强调“韧性、韧劲”。生命需要韧劲。有韧劲的人,无论身处怎样的困境,都能坚定信心,坦然面对,勇敢前行;没有韧劲的人,遇到困难时,往往灰心气馁,畏缩不前,一事难成。同学们,对此,你有怎样的经历和感受呢?
请自拟题目,自选角度,写一篇文章。
要求∶ (1)紧扣主题,内容具体充实;(2)有真情实感;(3)文体不限(诗歌、戏剧除外);(4)不少于600 字;(5)文中请回避与你相关的人名、校名、地名。
▲2021年
培根说∶"欣赏者心中有朝霞、露珠和常年盛开的花朵。"我们希望得到他人的欣赏,他人的欣赏如暖流滋润心田,让人获得奋进的力量;我们也要学会欣赏他人,欣赏他人会在自己心中播下善与爱的种子,不断提升人生境界;我们还要学会欣赏自己,欣赏自己才会内心有光,自信乐观地面对生洁。对此,你有怎样的经历和感悟呢?
请自拟题目,自选角度,写一篇文章。
要求∶ (1)紧扣主题,内容具体充实;(2)有真情实感;(3)文体不限(诗歌、戏剧除外);(4)不少于600 字;(5)文中请回避与你相关的人名、校名、地名。
▲2020年
常听有同学说:我很烦恼,因为妈妈总是唠叨;我很孤独,因为同学不喜欢我;我很焦虑,因为学习总是让我倍感压力……成长的路上,难免有一些不良心绪。如果你尝试着不断反思自己,调整白己,改变自己,你就会走出阴郁,心中充满阳光。同学们,対此,你有怎样的经历和感悟呢?
请自拟题目,写一篇文章。
要求:(1)紧扣主题,内容具体充实;(2)有真情实感;(3)文体不限(诗歌、 戏剧除外);(4)不少于600字;(5)文中请回避与你相关的人名、校名、地名。
▲2019年
有人说助力成长的是梦想,有人说助力成长的是亲人的鼓励与陪伴,有人说助力成长的是挑战困难的勇气、坚强的意志、果断的行动力......同学们,助力你成长的是什么呢?
请自拟题目,写一篇文章。
要求:紧扣主题,内容具体充实;有真情实感;文体不限(诗歌、戏剧除外);不少于600字;文中请回避与你相关的人名、校名、地名
▲2018年
“一切都将会过去:而那过去了的,就会成为亲切的怀恋。”这是普希金《假如生活欺骗了你》中的诗句。诗人告诉我们:生活不可能一帆风顺,当越过坎坷,蓦然回首时,你往往会发现,那些过去了的都已成为人生宝贵的财富,成为你“亲切的怀恋”。同学们,你也曾有过这样的经历和感受吧?请自拟题目,写一篇文章与大家分享。
要求:题目自拟;紧扣材料主题,内容具体充实;有真情实感;文体不限(诗歌、戏剧除外);不少于600字;文中请回避与你相关的人名、校名、地名
▲2017年
每个人的一生都是一场独特的旅行,旅途中我们播种希望,放飞梦想;我们享受快乐,也体验忧伤......我们在前进中感知世界的奇妙,也收获生命的成长。请你以“一段________的旅程”为题目,写一篇文章。
要求:将题目补充完整;内容具体,有真情实感;文体不限(诗歌、戏剧除外);字数不少于600字;文中请回避与你相关的人名、校名、地名
▲2016年
在人的一生中,总有一些记忆值得珍藏,总有一些道理值得感悟,总有一些梦想值得追求……以“值得________”为题写一篇作文。
▲2015年
“晒”已经成为十分流行的网络用语,“晒”就是一起分享,晒一张聚会的照片,与人分享真挚的情谊,晒一件自己的作品,与人分享个性的美丽;晒一本书、一首歌、一份心情......同学们,你想“晒”点什么呢?
请以“晒出我的_______”为题目,写一篇文章。
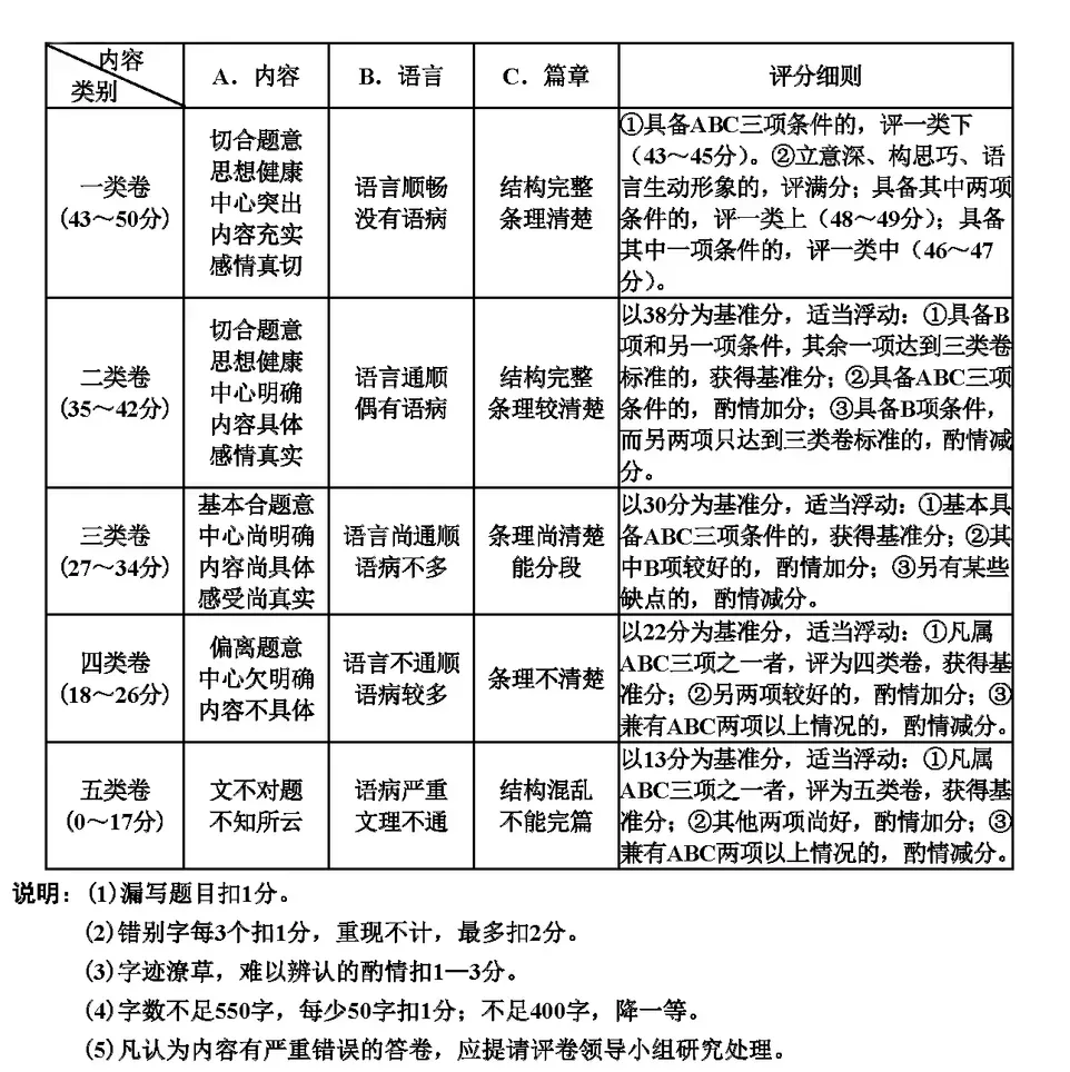
中考作文评分标准





君初相识,犹如故人归。
一笑相逢蓬海路,人间风月如尘土。
▍版权声明:文字整理自网络公版资源,版权归原创作者及原出处所有。并且,不代表赞同或反对该观点,转载此文仅仅是出于传递信息之公益目的,旨在推动知识分享,不做商业用途。如有侵权,请联系小编,将及时更正、删除并表歉意!