辽宁省2026年中考語文、數學、英語样题(含答案)
(内容来自网络,以正式出版物为准。
版权归原出版机构所有,如有侵权请联系删除)
5年中考真题原卷汇总:2025202420232022 2021
最新2025年版中小学各学科课程标准日常修订版(持续更新<<<<<)
汇总:课标专家解读2025年版普通高中各学科课程标准日常修订版(持续更新<<<<<)
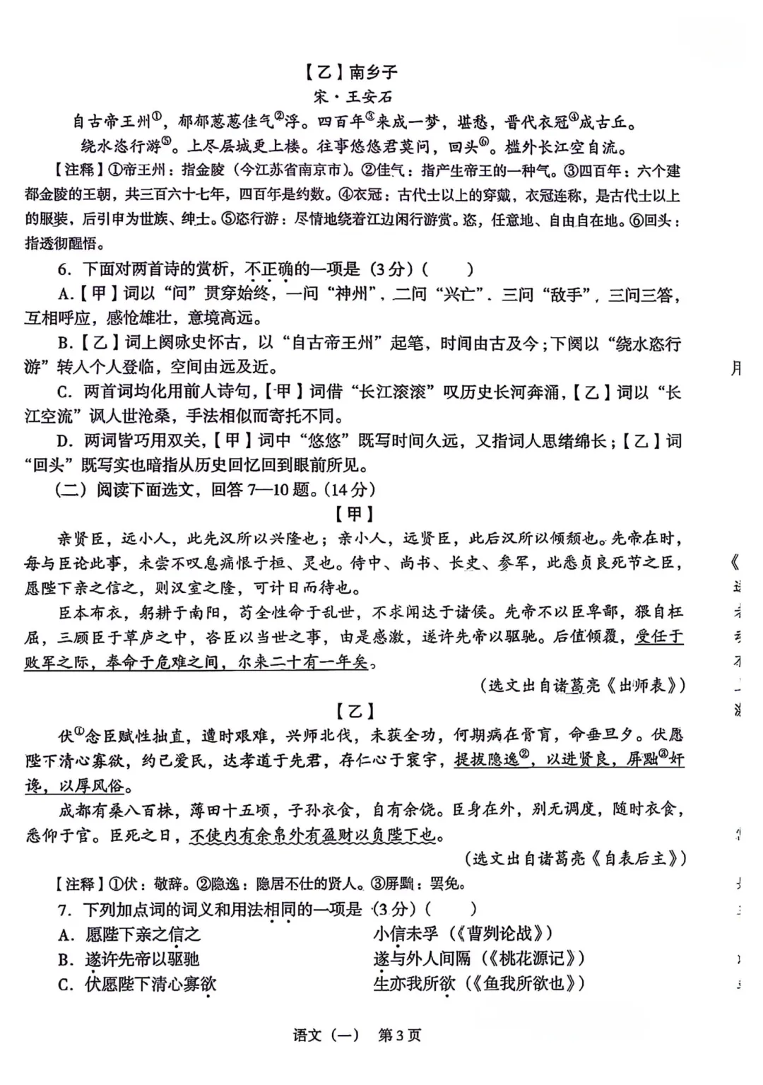
2025年高考全国卷、各省区市卷完整原卷版试题汇总(<<<<)
全国各地2025年高考方案汇总(持续更新<<<<<<)
全国各省市区2025年高考报名办法汇总(持续更新<<<<<)
全国各地2024年中考原卷试题汇总(持续更新<<<<<<)
汇总 · 悟真题 · 全国2023年中考各学科真题全解全析
全国各地2024年中考方案汇总(持续更新<<<<<)














































文章来源:
四季读书网
版权声明:本文内容由互联网用户自发贡献,该文观点仅代表作者本人。本站仅提供信息存储空间服务,不拥有所有权,不承担相关法律责任。如发现本站有涉嫌抄袭侵权/违法违规的内容, 请发送邮件至23467321@qq.com举报,一经查实,本站将立刻删除;如已特别标注为本站原创文章的,转载时请以链接形式注明文章出处,谢谢!
