春节期间停更通知(中考复习之基础篇——第十三天参考答案)

四季读书网 15 0
春节期间停更通知(中考复习之基础篇——第十三天参考答案)
春节期间2.13-2.23暂停更新
春节期间停更通知(中考复习之基础篇——第十三天参考答案) 第1张
春节期间停更通知(中考复习之基础篇——第十三天参考答案) 第2张
春节期间停更通知(中考复习之基础篇——第十三天参考答案) 第3张
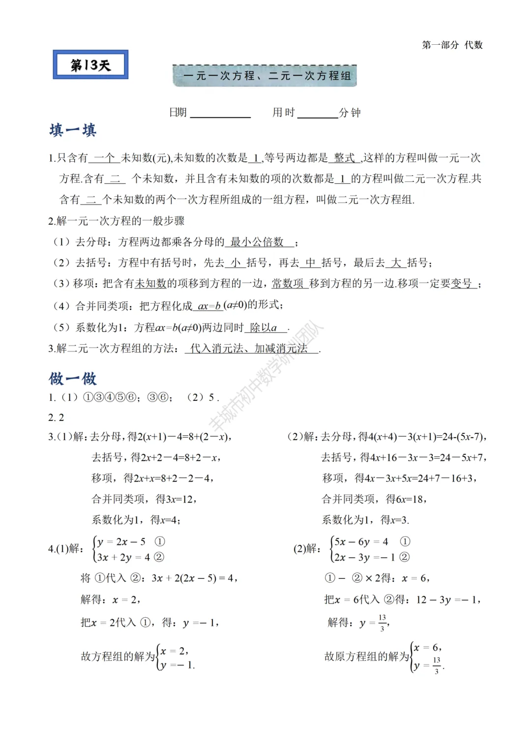
上期参考答案
春节期间停更通知(中考复习之基础篇——第十三天参考答案) 第4张
春节期间停更通知(中考复习之基础篇——第十三天参考答案) 第5张
感谢大家的一路支持,祝大家新年快乐,五福临门,心想事成,马到成功!

编辑:胡楚怡、李小艳

初审:熊萃

终审:王文娟

春节期间停更通知(中考复习之基础篇——第十三天参考答案) 第6张
剑邑数学思享汇
关注我们·更多精彩

抱歉,评论功能暂时关闭!