历年语文中考作文真题!(附评分标准)

四季读书网 19 0
历年语文中考作文真题!(附评分标准)
历年语文中考作文真题!(附评分标准) 第1张
历年语文中考作文真题!(附评分标准) 第2张
历年语文中考作文真题!(附评分标准) 第3张
2025年中考作文
在人生的旅途中,取与舍的抉择贯穿始终。取,是勇往直前的追求;舍,是权衡之后的智慧。选择读书,或许要舍去嬉戏的时光;选择坚持,常常需舍下生活的安逸;......面对取舍,我们或许会犹豫,会迷茫,但做出正确的取舍,便能战胜自我,收获智慧,成就生命的精彩 。同学们,对此,你有怎样的经历和感悟呢?
请自拟题目,自选角度,写一篇文章。
要求:
(1)紧扣主题,内容具体充实;
(2)有真情实感;
(3)文体不限(诗歌、戏剧除外);
(4)不少于 600 字;
(5)文中请回避与你相关的人名、校名、地名
历年语文中考作文真题!(附评分标准) 第4张
2024年中考作文
孔子云:“己所不欲,勿施于人。”这是一种尊重他人的态度。尊重,意味着接纳彼此的差异,意味着换位思考、关注他人感受,意味着珍视他人的努力和成果,意味着平等对待每一个人......尊重能建立信任,收获友谊,提高个人修养。有了尊重,人与人之间会更加包容,社会会更加和谐与进步。同学们,对此,你有怎样的经历和感悟呢?
请自拟题目,自选角度,写一篇文章。
要求:
(1)紧扣主题,内容具体充实;
(2)有真情实感;
(3)文体不限(诗歌、戏剧除外);
(4)不少于 600 字;
(5)文中请回避与你相关的人名、校名、地名。
历年语文中考作文真题!(附评分标准) 第5张
2023年中考作文
每个人都是社会中的一员,在人际交往中,会感到温暖,也会感到迷茫;在交往过程中,会遇见从未见过的风景,有的人会给予关爱与启迪,会从中领悟到人性的美好。
请自拟题目,自选角度,写一篇文章。
要求∶
(1)紧扣主题,内容具体充实;
(2)有真情实感;
(3)文体不限(诗歌、戏剧除外);
(4)不少于600 字;
(5)文中请回避与你相关的人名、校名、地名。
历年语文中考作文真题!(附评分标准) 第6张
2022年中考作文
“野火烧不尽,春风吹又生”是小草的坚韧:“千磨万击还坚劲,任尔东西南北风"是竹子的坚韧。坚韧的精神,不仅在于“坚毅、勇敢”,更强调“韧性、韧劲”。生命需要韧劲。有韧劲的人,无论身处怎样的困境,都能坚定信心,坦然面对,勇敢前行;没有韧劲的人,遇到困难时,往往灰心气馁,畏缩不前,一事难成。同学们,对此,你有怎样的经历和感受呢?
请自拟题目,自选角度,写一篇文章。
要求∶
(1)紧扣主题,内容具体充实;
(2)有真情实感;
(3)文体不限(诗歌、戏剧除外);
(4)不少于600 字;
(5)文中请回避与你相关的人名、校名、地名。
历年语文中考作文真题!(附评分标准) 第7张
2021年中考作文

培根说∶"欣赏者心中有朝霞、露珠和常年盛开的花朵。"我们希望得到他人的欣赏,他人的欣赏如暖流滋润心田,让人获得奋进的力量;我们也要学会欣赏他人,欣赏他人会在自己心中播下善与爱的种子,不断提升人生境界;我们还要学会欣赏自己,欣赏自己才会内心有光,自信乐观地面对生洁。对此,你有怎样的经历和感悟呢? 请自拟题目,自选角度,写一篇文章。

要求∶
(1)紧扣主题,内容具体充实;
(2)有真情实感;
(3)文体不限(诗歌、戏剧除外);
(4)不少于600 字;
(5)文中请回避与你相关的人名、校名、地名。
历年语文中考作文真题!(附评分标准) 第8张
2020年中考作文
常听有同学说:我很烦恼,因为妈妈总是唠叨;我很孤独,因为同学不喜欢我;我很焦虑,因为学习总是让我倍感压力……成长的路上,难免有一些不良心绪。如果你尝试着不断反思自己,调整白己,改变自己,你就会走出阴郁,心中充满阳光。同学们,対此,你有怎样的经历和感悟呢?
请自拟题目,写一篇文章。
要求∶
(1)紧扣主题,内容具体充实;
(2)有真情实感;
(3)文体不限(诗歌、戏剧除外);
(4)不少于600 字;
(5)文中请回避与你相关的人名、校名、地名。
历年语文中考作文真题!(附评分标准) 第9张
2019年中考作文
有人说助力成长的是梦想,有人说助力成长的是亲人的鼓励与陪伴,有人说助力成长的是挑战困难的勇气、坚强的意志、果断的行动力......同学们,助力你成长的是什么呢?
请自拟题目,写一篇文章。
要求∶
(1)紧扣主题,内容具体充实;
(2)有真情实感;
(3)文体不限(诗歌、戏剧除外);
(4)不少于600 字;
(5)文中请回避与你相关的人名、校名、地名。
历年语文中考作文真题!(附评分标准) 第10张
2018年中考作文

“一切都将会过去:而那过去了的,就会成为亲切的怀恋。”这是普希金《假如生活欺骗了你》中的诗句。诗人告诉我们:生活不可能一帆风顺,当越过坎坷,蓦然回首时,你往往会发现,那些过去了的都已成为人生宝贵的财富,成为你“亲切的怀恋”。同学们,你也曾有过这样的经历和感受吧?

请自拟题目,写一篇文章与大家分享。
要求∶
(1)紧扣主题,内容具体充实;
(2)有真情实感;
(3)文体不限(诗歌、戏剧除外);
(4)不少于600 字;
(5)文中请回避与你相关的人名、校名、地名。
历年语文中考作文真题!(附评分标准) 第11张
2017年中考作文

每个人的一生都是一场独特的旅行,旅途中我们播种希望,放飞梦想;我们享受快乐,也体验忧伤......我们在前进中感知世界的奇妙,也收获生命的成长。

请你以“一段________的旅程”为题目,写一篇文章。
要求∶
(1)紧扣主题,内容具体充实;
(2)有真情实感;
(3)文体不限(诗歌、戏剧除外);
(4)不少于600 字;
(5)文中请回避与你相关的人名、校名、地名。

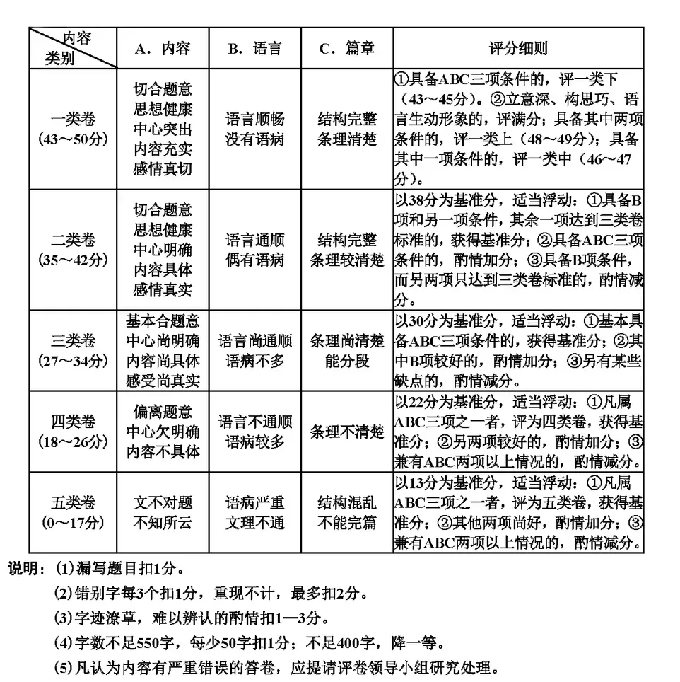
天津中考

作文评分标准

历年语文中考作文真题!(附评分标准) 第12张

抱歉,评论功能暂时关闭!