今年南京中考,题型有变?

四季读书网 16 0
今年南京中考,题型有变?
今年南京中考,题型有变? 第1张
南京中考英语听力口语考试时间定了!2026年4月25日26日考试。

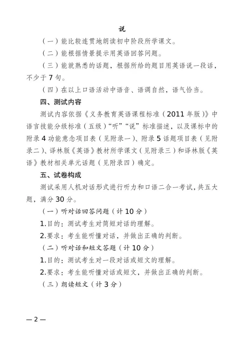
测试采用人机对话形式进行听力和口语二合一考试,共五大题,满分30分计入中考总分具体题型和分值见下表。

今年南京中考,题型有变? 第2张
此次,2026年考试【朗读短文】板块有变,新增6篇短文,整体难度有所增加,一起看看👇👇
今年南京中考,题型有变? 第3张
今年南京中考,题型有变? 第4张
变化
2026年江苏省中考英语人机对话测试要求、试卷构成、方法都将与往年保持基本一致。朗读短文材料有新增!
话题简述:与去年一致,共12篇,无范文参考,考试时仅显示题目,无中文提示。
朗读短文:在去年18篇基础上,新增朗读6篇,个别朗读材料有变动,内容分别选自译林版《英语》教材(七上至九下)。
与去年相比,朗读短文新增的6篇材料:
·七上U3 Task
·七下U6 Task
·八下U7 Task
·九上U7 Reading
·九下U2 Reading
·九下U4 Reading

除了中考英语听口考试有变化之外,2026年的中考还将有这些变化...

1、关于考试题型
目前有小道消息称2026年南京中考化学推断题不考了,换成流程图。去年鼓楼区期中考试化学最后一题也确实改成了流程图题型。但2026年的中考考纲暂未公布,具体还要以官方通知为准。
今年南京中考,题型有变? 第5张
2、关于学校扩招
随着中考人数的攀升,我们预测明年高中招生人数也将有一定幅度提升。南师附中开放日透露,2026年附中会进一步扩招,包括普通生和特长生,其中,特长生招生计划还将全面覆盖三个校区(往年仅在察哈尔路校区招生)。
目前在建的南师附中江北新区学校预计也将于明年投入使用,今年赶鸭子上架的29中锦江校区到明年也应该条件成熟了,有望在本部基础上进一步扩容。
今年南京中考,题型有变? 第6张
根据此前规划,南京师范大学附属中学江北新区学校将新建75个班的中学(初中30个班,高中45个班)。

今年下学期非常短,一开学就要百日倒计时了,初三生真正在校时长只有80天左右,这期间还有口语考试/体育考试/一模二模等,各位同学家长一定抓住这个寒假时间,提前准备哦~

以上图文贵在分享,版权归原作者及原出处所有,如涉及版权等问题请及时与我们联系删除

今年南京中考,题型有变? 第7张

抱歉,评论功能暂时关闭!