加微信获资料完整版(非赠品)
微信:14790755414
微信:18205613175 或 17855330686
2026年中考历史二轮复习单元核心考点速记
八年级上册
第一单元中国开始沦为半殖民地半封建会
1、虎门销烟发生在什么时候?领导者是谁?产生了什么意义?
①、时间:1839年6月;②、人物:林则徐;
③、意义:是中国人民禁烟斗争的胜利,显示了中华民族反抗外来侵略的坚强意志。
2、鸦片战争爆发的原因是什么?
①根本原因:英国想要打开中国市场,倾销商品;②直接原因:虎门销烟;
3、鸦片战争的起止时间、主要英雄人物、结果、影响以及失败的根本原因分别是什么?
①、起止时间:1840年6月—1842年8月;②、主要英雄人物:关天培(虎门战役)、葛云飞(定海战役)、陈化成(吴淞战役);
③、结果:清政府战败,被迫签订中英《南京条约》。
④、影响:a、鸦片战争改变了中国历史发展的进程;b、中国开始沦为半殖民地半封建社会;c、鸦片战争标志着中国近代史的开端。
⑤、失败的根本原因:清朝封建专制制度腐败。
4、为什么说鸦片战争是中国近代史的开端?
因为鸦片战争改变了中国的社会性质。
5、中英《南京条约》是什么时候签订的?其性质和内容分别是什么?
①、时间:1842年8月;②、性质:中国近代史上第一个不平等条约;
③、内容:a、开口岸:开放广州、福州、厦门、宁波、上海五处为通商口岸(危害:破坏贸易主权);b、割地:割香港岛给英国(危害:破坏了领土主权);c、赔款:赔款2100万银元;d、关税协定:英商进出口货物应纳税款,必须经过双方协议(危害:破坏了关税主权,是最能体现英国发动鸦片战争目的的条款)。
6、1843年,英国又强迫清政府签订了《虎门条约》,从中获得了哪些权力?
领事裁判权,片面最惠国待遇和在通商口岸租地建房的权利。
7、第一次鸦片战争后,美国与法国分别与清政府签订了什么条约?
1844年签订中美《望厦条约》和中法《黄埔条约》
8、火烧圆明园于何时发生在哪场战争中?火烧圆明园的国家有哪些?我们从中获得什么启示?
①、时间:1860年;②、战争名称:第二次鸦片战争;③、国家:英法联军;
④、启示:落后就要挨打,以史为鉴,发展经济,增强综合国力。
9、第二次鸦片战争前后,近代史上割占中国北方领土最多的是哪个国家?割占的面积是多少?
①、国家:沙俄(俄国);②、领土面积:150多万平方公里;
10、第二次鸦片战争有何影响?中国的半殖民地化程度进一步加深
11、太平天国运动开始的标志是什么?领导者是谁?
①、开始标志:1851年,金田起义;②、领导者:洪秀全;
12、太平天国初步建立起政权组织的标志是什么?永安封王(建制)
13、太平天国正式政权的标志是什么? 1853年,定都天京
14、太平天国定都天京后颁布了一部什么文件?《天朝田亩制度》(1853年)
15、太平天国在军事上进入全盛时期的标志是什么?北伐和西征
16、太平天国运动由盛到衰的转折点是什么?天京事变
17、太平天国运动失败的的标志是什么? 1864年,天京陷落
18、太平天国运动的历史意义和失败的根本原因分别是什么?
(1)历史意义:①性质:是中国历史上规模最宏大的一次反帝反封建的农民战争。②积极:沉重打击了清朝统治和外国资本主义侵略势力,谱写了中国近代史上壮烈的一章。
(2)失败的根本原因:农民阶级的局限性
第二单元 近代化的早期探索与民族危机的加剧
1、洋务运动兴起的原因有哪些?
a内忧:太平天国运动爆发;b外患:列强侵华,中国半殖民地化程度进一步加深;
2、洋务运动的起止时间、领导阶级、直接目的、根本目的、代表人物、口号、主要内容分别是什么?
①起止时间:19世纪60年代到90年代中期;②领导阶级:地主阶级洋务派
③直接目的:引进西方先进技术;④根本目的:维护清朝统治;
⑤代表人物:a、中央:奕;b、地方:曾国藩、李鸿章、左宗棠、张之洞;
⑥口号:自强(前期)、求富(后期);
⑦主要内容:a、以“自强”为口号,创办近代军事工业。B、兴办新式学校;创立翻译馆;派遣留学生;c、以“求富”为口号,创办近代民用企业。d、建立新式海陆军。
3、列举出洋务派创办的军事工业的名称以及人物。
江南机器制造总局—李鸿章;福州船政局—左宗棠
4、列举出洋务派创办的民用工业的名称以及人物。
轮船招商局、开平煤矿——李鸿章;汉阳铁厂、湖北织布局——张之洞
5、评价洋务运动。
(1)、地位:洋务运动是中国历史上第一次近代化运动。
(2)、性质:洋务运动是一次失败的封建统治者的自救运动。
(3)、进步性:a、中国近代化的军事工业、民用工业等逐渐发展起来;b、客观上促进了中国民族资本主义的产生;c对外国资本的入侵起到了一定的抵制作用。
(4)、局限性:由于其根本目的是维护和巩固清政府的统治,再加上其内部的腐败和外国势力的挤压,它没有使中国走上富强的道路。
6、甲午中日战争的起止时间、开始标志、主要战役及其相对应的英雄人物、结果分别是什么?
①、起止时间:1894年——1895年;②、开始标志:丰岛海战;
③、主要战役及其对应的英雄人物:平壤战役—左宝贵;黄海战役—邓世昌(此日漫挥天下泪,有公足壮海军威、致远舰);威海卫战役—丁汝昌。
④、结果:清政府战败,被迫签订《马关条约》
7、甲午战争中国战败有何影响?标志着洋务运动的破产
8、威海卫战役有何影响?标志着北洋舰队全军覆没。
9、《马关条约》签订的背景、时间、人物、内容和影响分别是什么?
①背景:甲午战争,中国战败;②、签订时间:1895年;③人物:李鸿章;
④内容:a割地:割辽东半岛、台湾全岛及所有附属岛屿、澎湖列岛给日本;b、赔款:赔偿日本兵费白银2亿俩;c通商:开放沙市、重庆、苏州、杭州为商埠;d设厂:允许日本在通商口岸开设工厂(严重阻碍了中国民族资本主义的发展,列强对中国的侵略由商品输出向资本输出转变)。
⑤、影响:使外国侵略势力进一步深入到中国腹地,中国的半殖民地化程度大大加深。
10、戊戌变法(百日维新或维新变法)的时间、代表人物、领导阶级、主要内容以及影响分别是什么?
①起止时间:1898年;②代表人物:康有为、梁启超;③领导阶级:资产阶级维新派;
④、主要内容:a、政治:裁撤冗官冗员,允许官司民上书言事(打击了封建官僚制度);b、经济:鼓励私人兴办工矿企业,发展农、工、商业。改革财政,编制国家预算(有利于民族资本主义的发展);c、文化教育:废除八股,改试策论,开办新式学堂(有利于传播资产阶级思想);d、军事上:裁减绿营,训练新式军队(有利于军队的强大)。
⑤、影响:在思想文化方面产生了广泛而持久的影响。
11、我们从戊戌变法(百日维新或维新变法)中获得什么启示(或教训)?
①、资产阶级性质的改良运动在半殖民地半封建社会的中国是行不通的;
②、改革不能急于求成。
12、义和团运动的性质和口号分别是什么?
①、性质:群众性的反帝斗争(反帝爱国运动);②、口号:“扶清灭洋”;
13、评价义和团运动的口号“扶清灭洋”?
(1)扶清:反映出义和团对清政府的本质认识不清,对它抱有幻想;
(2)灭洋:a、进步性:鲜明地表达了中国人民反对帝国主义的斗争意志;
b、局限性:具有盲目排外的落后性;
14、八国联军侵华是什么时候发动侵华战争的?八国指的是哪八个国家?
①、时间:1900年6月;
②、国家:英、俄、德、法、美、日、意、奥(因祸得福 ,美日依靠);
15、《辛丑条约》签订的时间、主要内容以及影响分别是什么?
①、时间:1901年;②、主要内容:a、赔款白银4.5亿两;b、保证严禁中国人民参加反帝活动;c、拆毁大沽炮台,允许各国驻守北京到山海关的铁路沿线要地;d、划定北京东交民巷为使馆界,界内不准中国人居住;e、改总理衙门为外务部,班列六部之前。
③、影响:a、是中国近代史上赔款数目最庞大、主权丧失最严重的不平等条约;b、使中国完全沦为半殖民地半封建社会。
16、《辛丑条约》中哪个条款体现了清政府成为洋人统治的工具?
清政府保证严禁中国人民参加反帝活动。
17、《辛丑条约》中哪个条款体现了清政府成为“国中之国”?
划定北京东交民巷为使馆界,界内不准中国人居住。
18、在近代抗击外敌入侵的事件中,中国军队往往付出重大的代价,却大多以失败而告终,你认为主要原因由哪些?
a、社会制度的落后;b、清政府腐败无能;c、国力衰弱;d、装备落后
19、我们从鸦片战争、第二次鸦片战争、甲午战争以及八国联军侵华战争中获得哪些启示?(a落后就要挨打;b提升综合国力;c弱国无外交;)
第三单元 资产阶级民主革命与中华民国的建立
1、归纳孙中山早年的革命活动。
①、创立兴中会;②、领导广州起义;③、成立中国同盟会;
2、兴中会是什么时候创立的?创立者是谁?在哪创立的?
a、时间:1894年;b、创立者:孙中山;c、地点:檀香山;
3、中国同盟会成立的时间、地点、政治纲领以及性质分别是什么?
①时间:1905年;②地点:日本东京;③政治纲领:确定了“驱除鞑虏,恢复中华,创立民国,平均地权”的政治纲领,即:三民主义(民族、民权、民生);④性质:第一个全国规模的、统一的资产阶级革命政党。
4、资产阶级革命的指导思想是什么?三民主义
5、武昌起义(辛亥革命)是什么时候爆发的?领导阶级是什么?
①、时间:1911年10月10日;②、领导阶级:资产阶级革命派;
6、中华民国临时政府是什么时候成立的?谁就任临时大总统?颁布了我国历史上第一部具有资产阶级共和国宪法性质的法律文件,请说出这部文件的名称。
①时间:1912年1月1日;②临时大总统:孙中山;③文件:《中华民国临时约法》
7、辛亥革命的历史意义是什么?
a、性质:是一场伟大的反帝反封建的资产阶级民主革命;b、最大功绩:辛亥革命推翻了清王朝的反动统治,宣告了两千多年君主专制制度(或封建帝制)的终结;c、思想方面:开创了完全意义上的近代民族民主革命,推动了中华民族的思想解放,打开了中国进步潮流的闸门。
8、清朝是什么时候灭亡的?1912年2月12日
9、针对北洋政府的黑暗统治,以孙中山为首的革命党人进行了哪些革命?
二次革命(1913年)、护国战争(1915年)、护法运动(1917年)
10、北洋军阀统治时期呈现了怎样的特点?军阀混战
第四单元 新民主主义革命的开端
1、新文化运动爆发的背景、开始的标志、代表人物、口号、阵地以及主要内容分别是什么?
①、背景:新生的中华民国陷入政治混乱的局面,急需一场思想文化领域的革新运动;
②、开始标志:1915年,陈独秀在上海创办《新青年》(或《青年杂志》);
③、代表人物:陈独秀、胡适、李大钊、鲁迅、蔡元培;④、口号:民主(德先生)与科学(赛先生);⑤、阵地:《新青年》和北京大学;⑥、主要内容:a 、抨击旧道德和旧文化。b、提倡民主与科学。c、进行文学革命。
2、进行文学革命的代表人物及其作者分别是什么?
胡适—《文学改良刍议》(主张白话文);陈独秀—《文学革命论》(推倒旧文学)
3、归纳新文化运动的历史意义(影响或评价)。
①、性质:是一次伟大的思想解放运动。②、积极性:动摇了封建道德礼教的统治地位,使中国人民接受了一次民主与科学的洗礼,为随后爆发的五四运动起了思想宣传和铺垫的作用;打开了遏制新思想涌流的闸门,掀起了一股思想解放的潮流。③ 、局限性:对于中国传统文化的看法带有一定的片面性。
4、结合所学内容,说出地主阶级洋务派、资产阶级维新派、资产阶级革命派以及资产阶级激进派分别领导了什么运动?给这四个事件确定一个主题并归纳中国近代化探索的规律和相同点。
①、地主阶级洋务派——洋务运动、资产阶级维新派——戊戌变法、资产阶级革命派——辛亥革命、资产阶级激进派——新文化运动;②、主题:中国近代化的探索;
③、规律:从学习西方先进科技到政治制度再到思想文化,呈现出层层递进、由表及里、由浅入深的特点。
④、相同点:a都主张向西方学习;b都有利于民族资本主义的发展;
5、五四运动爆发的导火线是什么?巴黎和会中国外交的失败
6、五四运动爆发的时间、主力、中心、口号分别是什么?
①、时间:1919年5月4日(前期);1919年6月5日(后期)
②、主力:学生(前期)、工人阶级(后期);
③、中心:北京(前期)、上海(后期);④、口号:外争主权,内除国贼;;誓死力争,还我青岛;取消二十一条;拒绝在和约上签字。
7、五四运动的口号中,最能够反映五四运动性质的是哪一条?外争主权,内除国贼
8、“内除国贼”中的“国贼”具体指的是哪些人?(曹汝霖、章宗祥、陆宗舆)
9、五四运动取得的初步胜利的史实有哪些?
①、北洋政府被迫释放被捕学生;②、罢免了曹汝霖等人的职务;③、中国代表也没有在巴黎和约上签字。
10、五四运动的性质和历史意义分别是什么?
(1)性质:五四运动是一场彻底的反帝反封建的爱国运动,也是一场伟大的社会革命运动和思想启蒙运动。
(2)意义:
①、推动了中国社会进步;②、促进了马克思主义在中国的传播,促进了马克思主义同中国工人运动的结合,为中国共产党成立做了思想上干部上的准备,为新的革命力量、文化、斗争登上历史舞台创造了条件;
③、标志着中国新民主主义革命的开端。
11、什么是五四精神?爱国、进步、民主、科学(核心思想是:爱国)
12、为什么说五四运动是中国新民主主义革命的开端?
因为五四运动展现出了新的特点,即:新的领导阶级、新的指导思想、新的革命方向,这就是区分新旧民主主义的重要标志。
13、最早在中国宣传马克思主义的人物是谁? 李大钊
14、中共一大召开的时间、地点、参会者、主要内容以及历史意义分别是什么?
①、时间:1921年7月23日;②、地点:上海(后转移到嘉兴南湖);
③、参会者:毛泽东、董必武、李达等13人代表;
④、主要内容:a、通过了第一个党纲。党纲确定党的名称为中国共产党。奋斗目标是推翻资产阶级政权,建立无产阶级专政,实现共产主义;
b、党的中心工作是领导和组织工人运动; c、成立了党的中央领导机构中央局,陈独秀当选为总书记。
⑤、历史意义:标志着中国共产党诞生。
15、中国共产党的成立有何伟大历史意义?
a是中国历史上开天辟地的大事;b自从有了中国共产党,中国革命面貌就焕然一新了。
16、红船精神(伟大建党精神)的内涵是什么?
(坚持真理、坚守理想,践行初心、担当使命,不怕牺牲、英勇斗争,对党忠诚、不负人民)
17、太平天国运动(义和团运动)、洋务运动、戊戌变法、辛亥革命(或农民阶级、地主阶级以及资产阶级)都没有带领中国人民完成反帝反封建的任务,最终,我们在中国共产党的领导下完成了反帝反封建的任务,我们从中可以获得什么启示(结论)?
a、没有共产党,就没有新中国;b、只有中国共产党才能救中国,才能发展中国。
第五单元从国共合作到国共对立
1、“正式决定同孙中山领导的国民党合作”是哪场会议?该会议是什么时候召开的?
①、会议名称:中共三大;②、时间:1923年6月;
2、中国国民党第一次全国代表大会于何时在哪召开?主要内容和意义有哪些?
①时间:1924年1月;②地点:广州;③、主要内容:把旧三民主义发展为新三民主义,确立了联俄、联共、扶助农工的三大政策;④、意义:标志着国共两党合作的正式建立。
3、北伐战争开始的时间、目的、对象、主战场、主要战役以及影响分别是什么?
①、开始时间:1926年;②、目的:推翻北洋军阀,统一全国;③、对象:吴佩孚、孙传芳、张作霖;④、主战场:湖南、湖北;⑤、主要战役:汀泗桥、贺胜桥;
⑥、影响:从珠江流域打到长江流域,震动全国。
4、为第四军赢得了“铁军”称号的是哪只部队?(叶挺独立团)
5、南京国民政府是什么时候由谁建立的?该政权的性质是什么?
①时间;1927年4月;②人物:蒋介石;③、性质:代表大地主、大资产阶级的利益。
6、第一次国共合作后取得了哪些成就?
创立黄埔军校;发动北伐战争,推翻了北洋军阀的统治。
7、南昌起义的时间、人物和意义分别是什么?
①、时间:1927年8月1日(8月1日是建军节);
②、人物:周恩来、贺龙、叶挺、朱德、刘伯承;
③、意义a、打响武装反抗国民党反动派的第一枪;b、标志着中国共产党独立领导革命战争、创建人民军队和武装夺取政权的开端。
8、秋收起义的时间、地点、领导人、军队名称以及结果分别是什么?
①、时间:1927年9月;②、地点:湘赣边界;③领导人:毛泽东;
④、军队名称:工农革命军; ⑤、结果:虽失败,但创建了第一个农村革命根据地
9、毛泽东决定放弃攻打中心城市而转向农村的原因是什么?
城里敌人统治力量强大,而广大农村地区敌人统治力量相对薄弱。
10、1927年,中国共产党创建的第一个农村革命根据地是什么?该根据地的创建有什么历史意义?
①、根据地名称:井冈山革命根据地;
②、意义:拉开了中国革命从城市转入农村、建立根据地的序幕。
11、井冈山会师的时间、主要人物、会师之后部队的名称、主要领导的任职以及意义分别是什么?
①、时间:1928年4月;②、主要人物:毛泽东、朱德、陈毅;③、部队名称:中国工农红军第四军;④、主要领导任职:朱德任军长,毛泽东任党代表;⑤、意义:井冈山根据地不断巩固和扩大。
12、土地革命时期毛泽东在井冈山创立了什么理论?工农武装割据理论
13、井冈山道路指的是一条什么道路?
以农村包围城市,武装夺取城市的革命道路
14、红军长征的原因是什么?第五次反“围剿”失败,被迫进行战略大转移。
15、长征的起止时间以及路线分别是什么?
①、起止时间;1934年10月至1936年10月;
②、长征路线:1934年10月,瑞金(开始)—冲破四道封锁线—过湘江—强渡乌江— 占领遵义,召开遵义会议—四渡赤水——巧渡金沙江——强渡大渡河—飞夺泸定桥—爬雪山过草地—1935年10月,吴起镇会师—1936年10月,甘肃会宁会师(结束标志)
16、遵义会议召开的时间、地点、主要内容以及历史意义分别是什么?
①、时间:1935年1月;②、地点:贵州遵义;
③、内容:a集中全力纠正博古等人在军事上和组织上“左”的错误,肯定了毛泽东的正确军事主张;b增选毛泽东为中央政治局常委,取消了博古、李德的军事最高指挥权。
④、意义:a、开始确立以毛泽东为代表的马克思主义的正确路线在中共中央的领导地位;b、挽救了党,挽救了红军,挽救了革命,是中国共产党历史上的一个生死攸关的转折点;c、是中国共产党从幼年走向成熟的标志。
17、红军四渡赤水和巧渡金沙江分别有什么意义?
①、四渡赤水:打乱了敌人的追剿计划;
②、巧渡金沙江:跳出了敌人的包围圈。
18、1936年10月,红军哪三大主力在甘肃会宁会师?
红一方面军、红二方面军、红四方面军
19、红军长征的胜利有什么历史意义?
①、粉碎了国民党反动派消灭红军的企图,保存了党和红军的基干力量,使中国革命转危为安。
②、红军长征播下了革命种子,铸就了长征精神,打开了中国革命的新局面。
20、什么是长征精神?
a、不怕牺牲、前仆后继的革命英雄主义精神;b、勇往直前、坚定信念的革命乐观主义精神;c、众志成城、团结互助的集体主义精神;
第六单元 中华民族的抗日战争
1、九一八事变爆发的时间和影响分别是什么?
①、时间:1931年9月18日;②、影响:a、成为中国人民抗日战争的起点,拉开了中国局部抗战的序幕;b、揭开了世界反法西斯战争的序幕。
2、东北抗联是什么时候成立的?代表人物是谁?
①、时间:1936年;②、代表人物:杨靖宇
3、一二·九运动爆发是什么时候爆发的?有何意义?
①、时间:1935年12月9日;
②、意义:促进了全国抗日救亡运动新高潮的到来。
4、西安事变爆发的背景、时间、人物、目的、结果以及意义分别是什么?
①背景:九一八事变后,日本大举侵华,民族危机加深;
②时间:1936年12月12日;③人物:张学良 杨虎城;
④目的:逼蒋抗日;⑤结果:和平解放;
⑥意义:a、揭开了国共两党由内战到联合抗日的序幕,成为扭转时局的关键;
b、十年内战基本停止,标志着抗日民族统一战线初步形成。
5、中国共产党主张和平解决西安事变的原因是什么?从全民族的利益出发
6、七七事变(或卢沟桥事变)爆发的时间和影响分别是什么?
①、时间:1937年7月7日;
②、影响:标志着中国全民族抗战的开始和日本全面侵华的开始。
7、第二次国共合作形成的标志是什么?国共合作宣言的发表
8、国共合作宣言的发表有何意义?
标志着抗日民族统一战线的正式形成和全民族抗战的局面开始形成。
9、(1)国共两党第一次合作是在国民大革命时期(1924—1927),第二次合作是在全民族抗战时期(1937——1945年),国共这两次次合作分别取得了什么成就?
①、第一次合作的成就:创立黄埔军校;发动北伐战争,推翻了北洋军阀的统治;
②、第二次合作的成就:建立抗日民族统一战线,取得了抗日战争的胜利;
(2)国共两党第一次分裂是从(1927—1937),这一段时间属于国共十年对立时期,第二次分裂是从(1946—1949),这一段时间属于人民解放战争时期,国共这两次分裂给中国革命带来了哪些危害?
①、第一次分裂的危害:为日本侵华带来了可乘之机;
②、第二次分裂的危害:结束了国民党在大陆的统治,台湾与大陆分离;
(3)从近代国共两党关系的演变过程中,我们从中获得什么启示?
①、合则两利,分则两伤;
②、国共两党应以民族利益为重,再次携手合作,实现祖国统一。
10、南京大屠杀发生于何时?屠杀的人数有多少?
①、时间:1937年12月13日;②、人数:30万以上;
11、为了纪念南京大屠杀,我国将什么时候定为国家公祭日?12月13日
12、抗日战争期间分为哪两个战场?
正面战场(国民党)和敌后战场(共产党)
13、在抗日战争时期,属于正面战场的战役有哪些?
台儿庄战役;武汉会战;第三次长沙会战;豫湘桂战役(1944年)
14、台儿庄战役发生于何时?指挥者是谁?产生了什么影响?
①、时间:1938年;②、指挥者:李宗仁;
③、影响:抗战以来中国正面战场取得的最大的一场胜仗。
15、武汉会战发生于何时?产生了什么影响?
①、时间:1938年6月;②、影响:a、日本企图迅速灭亡中国的既定战略方针彻底破灭;b、抗日战争进入相持阶段。
16、第三次长沙会战发生于何时?产生了什么影响?
①、时间:1941年12月;②、影响:在国内外产生了积极影响。
17、抗战时期,国民党在正面战场上的最大的一场溃败是什么?豫湘桂战役
18、在抗战争时期,属于敌后战场的战役有哪些?平型关大捷和百团大战
19、平型关战役发生于何时?指挥者是谁?是哪支部队?有何影响?
①时间:1937年9月;②、指挥者:林彪;③、部队名称:115师;
④、影响:是全民族抗战以来中国军队取得的第一个重大胜利,粉粹了日军“不可战胜”的神话。
10、百团大战发生于何时?指挥者是谁?产生了什么影响?
①、时间:1940年;②、指挥者:彭德怀;
③、影响:a、是中国军队主动出击日军规模最大的战役;b、有力打击了日军的侵略气焰,提高了共产党和八路军的威望,振奋了全国军民争取抗战胜利的信心。
11、中共七大召开的时间、地点、主要内容分别是什么?
①、时间:1945年4月;②、地点:陕西延安;
③、内容:a、制定了党的政治路线;b、选举了中央领导机关:毛泽东为中共中央主席;c、确立毛泽东思想为中国共产党的指导思想并写入党章;
12、抗日战争取得胜利的原因是什么?
中国共产党在全民族抗战中发挥了中流砥柱的作用,这是中国人民抗日战争取得完全胜利的决定性因素;
13、抗日战争胜利的伟大历史意义有哪些?
(1)国内:①、中国抗日战争是中国近代以来反抗外敌入侵第一次取得完全胜利的民族解放斗争。②、它促进了中华民族的觉醒,为中国共产党带领中国人民实现彻底的民族独立和人民解放奠定了重要基础。
(2)国际:①中国战场是世界反法西斯战争的东方主战场,对世界反法西斯战争的胜利、维护世界和平作出了巨大贡献。②中国的国际地位得到提高。
第七单元 人民解放战争
1、蒋介石邀请毛泽东参加重庆谈判的目的以及毛泽东赴重庆参加谈判的目的分别是什么?
①、蒋介石邀请毛泽东参加重庆谈判的目的:a、为发动内战争取时间;b、想在政治舆论上获得主动,把不愿和平的罪名强加到中国共产党身上。
②、毛泽东赴重庆参加谈判的目的:为了尽一切可能争取和平。
2、重庆谈判的时间、结果以及重庆谈判与政协会议召开的影响分别是什么?
①、时间:1945年8——10月;
②、结果:a、1945年10月10日,签订《双十协定》;b、1946年,在重庆召开政协会议,再次确定了避免内战、和平建国的方针。
③、重庆谈判与政协会议召开的影响:为中国实现民主统一、和平建国带来了一线曙光。
3、全面内战爆发的标志是什么?
1946年6月,蒋介石撕毁政协决议,进攻中原解放区。
4、国民党全面进攻被粉碎以后,转为重点进攻,请问国民党重点进攻的地方是哪里?(陕北和山东解放区)
5、在转战陕北的过程中,毛泽东指挥了哪些战役粉碎了国民党军队对陕北和山东解放区的重点进攻?(青化砭战役、沙家店战役和孟良崮战役)
6、人民解放军千里跃进大别山的时间、指挥者以及意义分别是什么?
①、时间:1947年;②、指挥者:刘伯承、邓小平;
③、意义:揭开了人民解放军战略进攻的序幕。
7、人民解放战争时期三大战役是指什么?辽沈战役、淮海战役、平津战役
8、辽沈战役发生于何时?指挥者是谁?参战部队、作战方针以及结果分别是什么?
①、时间:1948.9—11; ②、指挥者:林彪、罗荣桓; ③、参战部队:东北解放军;④、作战方针:关门打狗;⑤、结果:解放东北全境
9、淮海战役发生于何时?指挥者是谁?参战部队、作战方针以及结果分别是什么?
①、时间:1948.11 —1949.1;②、指挥者:刘伯承、粟裕、邓小平、陈毅、谭震林;③、参战部队:中原与华东解放军;④作战方针:中间突破分割歼灭;⑤、结果:解放了长江中下游以北的广大地区。
10、平津战役发生于何时?指挥者是谁?参战部队、作战方针以及结果分别是什么?
①、时间:1948.11—1949.1; ②、指挥者:林彪、罗荣桓、聂荣臻;
③、参战部队:东北与华北解放军; ④、作战方针:先打两头后取中间、瓮中捉鳖;⑤、结果:华北全境基本解放。
11、北平解放的方式是什么?和平解放
12、三大战役的胜利有何意义?
共歼灭和改编国民党军队150多万人,国民党军队的主力基本被消灭,大大加速了人民解放战争在全国的胜利。
13、渡江战役发生于何时?结果是什么?①时间:1949年4月;②结果:南京解放
14、南京解放有什么意义?结束了国民党在大陆的统治
15、人民解放战争迅速胜利的主要原因是什么?
①、中国共产党的正确领导;②、得到广大人民群众的支持和拥护;③、解放军战士的英勇奋战。
16、中共七届二中全会召开的背景、时间、地点以及主要内容分别什么?
(1)背景:为迎接人民战争的最后胜利,准备新中国的建立。
(2)时间:1949年3月;(3)地点:河北西柏坡
(4)主要内容:①、党的工作重心由乡村转向城市,恢复与发展生产是城市的中心工作;②、把中国逐渐由落后的农业国变为先进的工业国,是中国共产党的奋斗目标;③、全党同志务必保持谦虚、谨慎、不骄、不躁的作风,必须保持艰苦奋斗的作风;④、会议还制定了党在政治、经济及外交方面的基本政策。
第八单元 近代经济、社会生活与教育文化事业的发展
1、清朝著名实业家张謇创办了什么工厂?大生纱厂
2、简述中国民族资本主义的发展历程。
①、19世纪六七十年代,中国民族资本主义产生;②19世纪末,中国民族资本主义初步发展;③、1912年——1919年,中国民族资本主义出现“短暂的春天”;④、一战后,中国民族资本主义走向萧条。
3、概括中国民族资本主义发展的原因。
①、甲午中日战争后,外国人纷纷在华开办工厂、开采矿山,刺激了中国民族工业的发展;②、辛亥革命后, 中华民国临时政府颁布了一系列奖励发展实业的法令;③、一战期间,西方列强忙于欧洲战事,暂时放松了对中国的经济侵略,中国民族工业获得迅速发展的良机,出现了“短暂的春天”。
4、中国民族工业发展的特点是什么?(先天不足、后天畸形,其中先天不足指的是资金少,规模小,技术差;后天畸形指的是重工业基础薄弱)
5、百日维新时期,清政府创办了什么学校?京师大学堂
6、科举制创立的朝代和废除的时间分别是什么?(创立:隋朝;废除:1905年)
7、民国以来社会习俗发生了哪些变化?
a、剪辫:辛亥革命前:剃发留辫,辛亥革命后:强制剪辫子;b、放足:辛亥革命前:缠足,辛亥革命后:劝禁女子缠足;c、礼节:辛亥革命前:跪拜礼,辛亥革命后:鞠躬、握手礼d、称谓:辛亥革命前:“老爷”“大人”,辛亥革命后:“先生”。
8、近代社会生活呈现怎样的特征?(呈现出新旧并呈、多元发展的特征)
加微信获完整版18205613175(非赠品)



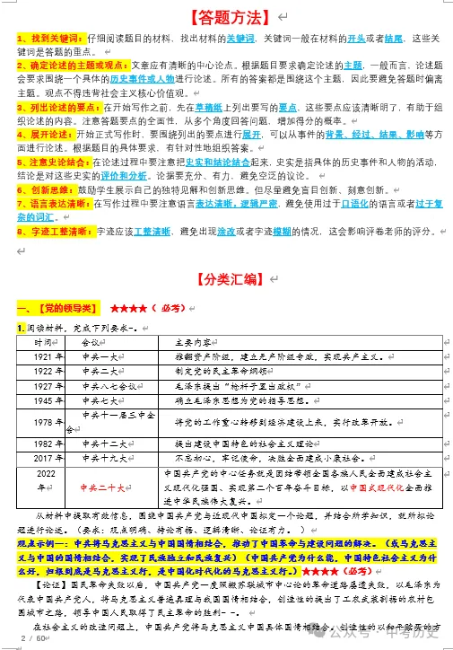
2026年中考历史观点论述题分类汇编








加微信获完整版18205613175(非赠品)



2026年中考历史终极冲刺背诵秘笈

扫描购买













