

老黄教了很多年的初三数学,每年临近中考,总会有娃问我:
“老师,怎么办呀,还有半年就中考了,有没有什么好办法可以快速提高数学成绩的呀?”
然后,老黄每年的建议大差不差: “A君,你需要将知识点体系化,针对薄弱点进行练习,纠错,再练习,再纠错……”
接着,基本会呈现如下场景: 娃对面的老黄哔哩吧啦一阵输出,老黄对面的娃呼噜哗啦一阵疯狂点头。
最后,再以类似这样的节奏结束对话:
“老师,如果我不做这些,还有没有其他办法可以搞好数学?”
A君下巴嵌着虎口,眉头紧皱,一脸严肃。
老黄be like:


当然,也有那么一些娃,会认真记下老黄的建议,然后一周后:
“B君,上周老黄给你讲的复习策略,有在做吗?”
“Emmm…没有呢,上周那啥啥,给耽误了!”
接着,一个月后:
“老师,数学测试好多不会做啊,怎么办?”
“老黄上次跟你沟通那啥,有在做吗?”
“Emmm…这个月好多作业、考试,还没空做呢……”

很多时候,我们面对学习,总是会碰到问题,也总想找到一劳永逸的解药,这个解药最好是一句咒语,我们只要念一句,问题就会马上解决,结果就会马上呈现。
但问题是,这可能吗?
没有实践,别人的解决办法总归还是别人的,别人的道理,也总归还是别人的。
道理或解决方案,离开你的做功和实践,则绝无可能自己推动自己发展,然后形成结果。
你总要躬身入局,做点什么,总要消耗你的能量——成本和精力。
不然,你即便知道再多的学习方法,到头来也会是竹篮打水一场空。

为什么呢? 因为你始终没有真正重视你需要付出的成本。
当你没有认真重视它,看懂它,就会为很多类似“只想吃饭不想给钱”的想法所迷惑,你总想着找捷径,慢慢地就会脱离能真正帮你解决实际问题的客观规律。
这样,焉能成事?
初三的你,马上要进行中考一轮数学复习了。
如果你,想要在中考中获取个好成绩,那么,真正看懂了老黄上面的话的你,应该知道,苦功夫是一点都不能少的。
有个很残酷的事实是,一分耕耘未必有一分收获,但如若你不耕耘,则一分收获都没有。

所以,老黄今天就来跟你聊聊,我们一轮复习的备战思路,看完后,请你马上行动,不要被作业和考试耽误

首先,老黄认为,你可能需要从本质上重新认识“学习”。
学习,是一项反人性的高耗能活动。
当你感觉痛苦或不舒服时,就是你在学习,就是你大脑里原有的思维路径与新建立的思维路径在打架,这个过程是很耗费能量的。
其实,脑科学早已说明了这一点。
不信?
那你可以随便问下哪位AI老师,给自己强行科普一下。

学习,本身就是在你的大脑里面、神经系统里面发生的化学反应。
新知识、新概念的建立,往往跟你生物学上的新的神经回路的建立有关。
新回路的建立,是需要耗费大量能量的。
也就是说,想学习或成长,必须付出成本。
市面上,有不少鸡汤鼓吹你说学习是快乐的、没有痛苦的等等,这种,你需要辩证看待。
学习后获得认知提升,我们精神上固然是愉悦的,但去学习,特别是深入的学习,是非要下一番苦功夫不可的,这种情况下,有些人就会叫苦连天了。

来源:老黄梦幻手绘
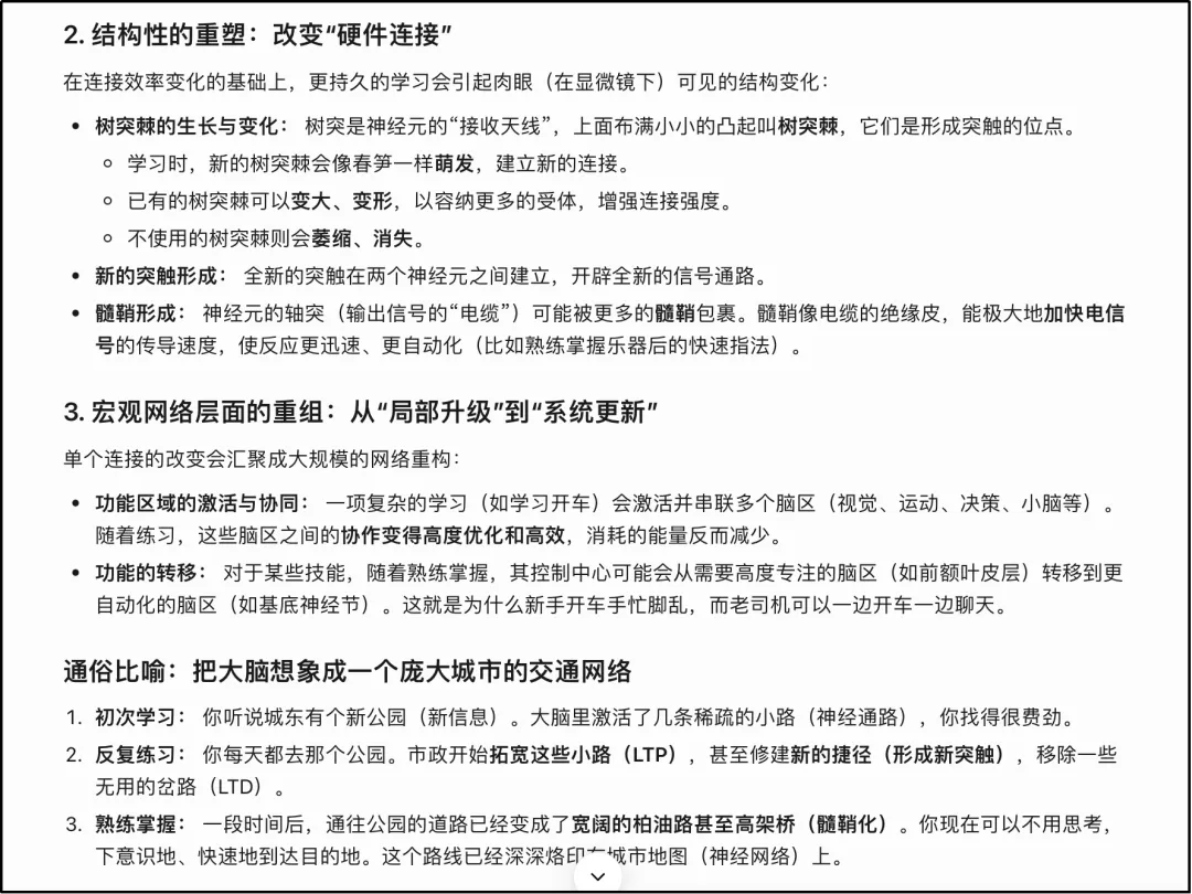
元宝老师对学习如何重塑我们大脑的解释:

来源:元宝AI
发现没有?
学习,就是要经历这样一个过程:👉①建立神经回路阶段(学习新概念、新知识、新模型)
👉②形成神经回路阶段(反复练习、巩固)
👉③神经回路的巩固及稳定阶段(形成潜意识、肌肉记忆,自动条件反射)
你会发现,每个阶段,都需要你躬身入局,也就是说,要真正实践,真正去做,才能产生结果。
现在,我相信你更加清楚地知道了,真正的学习,是需要付出成本的,这是学习规律,不以人的意志为转移。

老黄往年给初三娃们上中考复习课,常常会有这样的场景:
老黄在上头讲得绘声绘色,就差唾沫横飞,知识点喷了一个又一个。
娃们在下头也听得津津有味,笑声不断,听到高潮部分甚至还击掌相拥,教室里一片欢乐祥和。
然后!
做题时间到了!
一个个那是抓耳挠腮,愁眉苦脸,迟迟不肯动笔,一动笔就Game over。
这,又是为什么呢?

来源:瀚林教育数学教材
很简单,这些模型、结论、体系等等等等知识点,老黄讲得再有声有色,那也是老黄的,不是你的。

之前老黄就分享过,听懂容易,真正做到,很难。
(戳这里复习:数学课,你真的听懂了吗?(跟北大数学毕业的竞赛教练交流有感...))
为什么呢?因为,你听的时候,仅仅只是在给你的大脑做被动输入,并没有主动做功。
主动做功,才能改变你的神经元回路,才能建立并强化新的神经元回路。
所以,你以为你懂了,但一做题就废,因为,你没有执行真正有效的那个动作:
将那些个知识点,通过实践,内化成你的思维回路。

那么,问题来了: 在中考复习当中,你可以通过怎样的做功,给自己建立初中数学知识体系,在大脑中建立并巩固各类题型的解决思路,提高自身的解题能力呢?
其实,方法老黄前面已经分享过给你,这里,老黄再跟你叨叨一遍,但有些细节,还是需要你自己去回顾一下之前的文章:
1、学会将你的初中数学知识点体系化、网络化。
(戳这里复习:你可能不知道的,期末复习策略)
这个过程中, 尤其重要的是,你一定要亲自动手,把重要模型、重要结论,扎扎实实地推导一遍。
比如,上面的手拉手模型,请你盖上课本,在一张纸上,画下手拉手全等模型常见的类型有哪些,这个模型的限定条件是什么,有什么结论,这个结论怎么证明,手拉手全等模型与手拉手相似模型有什么联系和区别等。
再强调一遍: 一定要!亲自动手!推导一遍!
否则,我的还是我的,我的就不是你的。
有了知识点体系,你就拥有了一张初中数学的知识点地图。

2、拿到了这张知识点地图,你就会发现,有些知识点是模糊不清的,有些知识点是不会的。
这里就需要你,针对板块中的薄弱知识点,进行针对性的查漏补缺,也就是知识点补洞。

3、针对你的薄弱处,进行专题训练。
也就是,你要去做题,也就是实践,在实践当中,去验证你对知识点的理解,然后通过练习结果来修正你对知识点的理解,然后再做题(实践),再总结修正,从而达到,建立稳固的神经回路的结果。

好了,又到文章尾声了,给你简单总结一下今天的内容:
一是,学习规律告诉我们,只有主动做功,才能真正改变脑回路,重新塑造大脑对知识点的认知。
二是,数学的复习,唯“实践”二字矣,需你亲手整理知识体系、推导公式模型。

何为“有效学习”?
现在你有更深刻的理解了吗?
这世上的一切东西,老天爷早已暗中标好了价码,就等着你用对应的成本去换了。
不过,每个人的成本是不一样的,有的高有的低,你猜是为什么呢?
欢迎在评论区写下你的思考和想法,欢迎用你发财的小手指给我点赞/转发/爱心/关注♥️,新年马上到了,老黄提前祝你和你的家人,新春快乐,心想事成哦

-THE END-
作者 | 黄思维
编辑 | 橙同学
这是黄思维讲数学公众号的第21篇原创文章,未经授权,禁止任何机构或个人抓取本文内容,用于训练AI大模型等用途
-推荐阅读-

黄思维
10年+教培从业者
资深小初高数学老师
给你讲不一样的数学
点击下方名片关注我,收获更多惊喜ʘᴗʘ