
最新教育资讯,就在【卓越教育】 
🔈2026中考生向我看齐!
近日,市教育和体育局发布了
《关于中山市高中阶段学校
招生优待政策及办理工作的通知》
有哪些优待政策?
什么条件才符合?
具体怎么办理?
通通带你一起往下看!

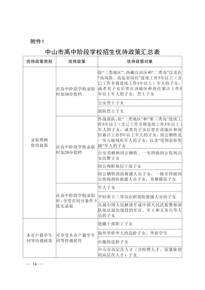
优待政策一表全都懂(收藏!)


注:在“优待政策对象”列中,红色字体标识的内容相较于去年政策有所变动。

招生优待政策及办理工作通知原文



















中山卓越教育寒假班火热报名中! 高联竞赛深度解析及教学探索 


🔈2026中考生向我看齐!
近日,市教育和体育局发布了
《关于中山市高中阶段学校
招生优待政策及办理工作的通知》
有哪些优待政策?
什么条件才符合?
具体怎么办理?
通通带你一起往下看!

优待政策一表全都懂(收藏!)


注:在“优待政策对象”列中,红色字体标识的内容相较于去年政策有所变动。

招生优待政策及办理工作通知原文




















文章来源:
四季读书网
版权声明:本文内容由互联网用户自发贡献,该文观点仅代表作者本人。本站仅提供信息存储空间服务,不拥有所有权,不承担相关法律责任。如发现本站有涉嫌抄袭侵权/违法违规的内容, 请发送邮件至23467321@qq.com举报,一经查实,本站将立刻删除;如已特别标注为本站原创文章的,转载时请以链接形式注明文章出处,谢谢!