部分内容示例如下,完整版见文末链接
【课文解读】
《紫藤萝瀑布》是一篇经典散文,其结构严谨,构思清晰,值得我们在写作中学习。
文章以“紫藤萝”为线索,按照“赏花”、“忆花”、“悟花”的顺序行文。全文行文思路可大致梳理如下:
总的来说,行文结构遵循自古以来创作的基本规律“启——承——转——合”。
启:首段独句成段,“我不由停住了脚步”说明作者是因为心有所动而止步。“不由”在这里点了作者从沉思到惊醒到被吸引的过程。
承:承接上文,作者以“从未见过开得这样盛的藤萝”引起,从正面和侧面细致描写紫藤萝花的引人注目和眩人眼目,交代了它之所以吸引作者,引作者止步沉思的原因。
转:由眼前花联想到“十多年前家门我”的“一大株紫藤萝”,并在虚实对比中产生对“生死谜,手足情”的思考,着力突出了自己的感悟,彰显了文章的中心——“花和人都会遇到各种各样的不幸,但是生命的长河是无止境的”。
合:照应题目和开头,用“在这浅紫色的光辉和浅紫色的芳香中,我不觉加快了脚步”收束全文,使文章的主题得到了升华。
如果进一步剖析文章写作的思路,我们还可以从中概括出六个写作的“点”:
1.“点”。即在文章的开头开门见山,开篇点题,将题目中的关键词嵌入文章的开头,并交代写作的基本情感,为全文叙述奠定情感基调。
写作时,可以概括表达的需要,以情带“点”,也可以以“点”带情。《紫藤萝瀑布》显然是先情后“点”的。且“点”与后面的“因”融合在了一起。
2.“因”与“行”。承接上文所写之“情”,交代这种情绪产生的原因,并进一步推动自己有进一步的行为——展开叙述。
《紫藤萝瀑布》就是承接上文“不由停住了脚步”,在第二段交代了情绪产生的原因,然后由此推动产生了“行”——从整体到局部,依次对花瀑、花穗、花朵进行了观察和描写,突出其旺盛的生命力;并进一步联想“十多年前家门我”的“一大株紫藤萝”,在虚实对比中,使文章的结构实现转折。
3.“果”与“悟”。即简洁叙述自己的“行”为产生的结“果”,以及由此产生的感“悟”,点明文章的主旨。《紫藤萝瀑布》即在对花的感悟中对“生死谜,手足情”进行了深入思考,从而推动文章深入。
这两个点有时候是分开来写的,先叙述、描写,后抒情、议论;但有时候这两个点也是融合在一起的,无所谓先后。
4.“升”。即在文章的结尾部分照应题目和开头,并升华文章的主旨。这一点有时候独立成段,以抒情和议论彰显主旨。有时候,也可能会与“悟”融合在一起。《紫藤萝瀑布》的最后一段“我不觉加快了脚步”,含蓄地表达了情感的升华。
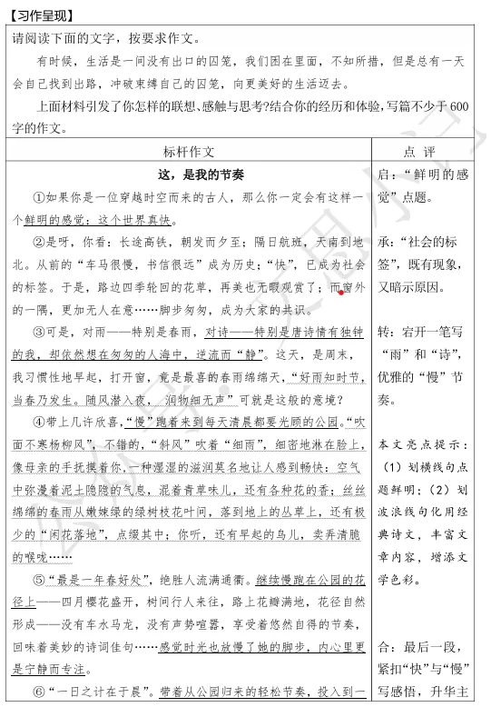
【习作展现】


全文链接如下(点击直达):
中考作文指导跟着课文学写作-四步六点式.pdf
关注我,获取更多干货~如果还想了解其他语文学习知识,可以在评论区【留言】
