


各位考生和家长请注意,2025年西藏自治区高中阶段学校招生报名工作即将启动。为确保报考顺利,我们梳理了报名前必须清楚的五大关键事项,请务必仔细阅读并提前准备。
01 牢记报名关键节点与方式
报名全程通过网络进行,时间窗口固定,过时无法补报。
网上填报信息:3月20日15:00 至 4月10日22:00
网上资格审核:4月1日10:00 至 4月30日22:00
报名网址:西藏自治区教育考试院官网或指定的招生信息管理系统。
-登录方式:考生使用本人身份证号登录,首次登录后请及时修改密码,确保账户安全。
02 核实报考资格,备齐核心材料
不同升学路径,招生对象与所需材料差异显著,请对号入座,提前开具证明。
1. 报考西藏高中班(校)(内高班):
对象:仅限两类户籍在藏的应届毕业生:(1)区内世居两代及以上藏族及区内少数民族;(2)汉族及区外少数民族进藏干部职工子女(父母需在藏工作满8年)。
特殊材料:除基础材料外,必须准备由单位或政府部门出具的父母身份及工作年限证明,并签订《承诺书》。
2. 报考区内高:
对象:户籍或学籍在藏的应届初中毕业生。
材料:准备基础身份与学籍材料即可。
3. 通用必备材料(均需扫描上传):
- 户口本(首页、户主页、本人页)
- 考生本人身份证
- 全国学籍系统的学籍信息表(需毕业学校盖章)
- 考生及监护人电子证件照

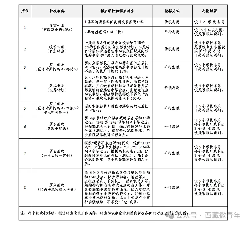
03理解录取批次与志愿兼报规则
录取按批次顺序进行,理解规则才能制定合理策略。
八大录取批次顺序:

关键兼报规则:
若填报 提前一批(西藏高中班),则不能兼报提前二批(艺体自主招生),但可兼报后面所有批次。
- 若不填报西藏高中班,则其他批次间均可兼报。
04 关注照顾政策,及时提交加分审核
符合以下条件的考生,可在录取时享受投档加分(报考西藏高中班除外):
加分条件:阿里、那曲户籍考生,门巴族、珞巴族等少数民族考生,艰苦边远地区军人子女、烈士子女等可享受加分政策,加分分值为10分或20分,多项加分不累计。
审核流程:享受加分的考生需上传相关证明材料,由教育部门审核公示。
04 完成体检与政审(报考内高班考生专属)
报考西藏高中班(校)的考生,必须通过以下两关:
体检:所有报考者必须参加,由各地市教育部门或学校统一组织。有严重传染病、影响学习的疾病或文身者,将无法通过。
2. 思想政治品德审查(政审):由学校及教育部门进行审查。有危害民族团结言行、触犯法律受到处罚等情形的,将被认定为“不合格”,失去录取资格。
中考报名是升学的第一步,切勿因错过时间、材料不全或资格不符而留下遗憾。请各位家长务必:
1. 对照条件,明确考生所属类别和可报考路径。
2. 立即着手,整理并扫描所有必备材料,需要盖章证明的尽早办理。
3. 牢记时间,设好日程提醒,在3月20日准时开始填报。
4. 认准渠道,所有信息以“西藏自治区教育考试院”官方发布为准。
想要了解其他院校2026招生计划以及录取分数的家长,私信添加老师。想要深入了解关于西藏高中领域的升学规划、多途径升学(强基、专项计划、港澳院校申请等)、志愿填报、院校/专业选择、就业升学、成绩提升等信息,请在后台留言(您所在省份地区+电话+年级+孩子情况),高原升学老师会给您做详细解答。
