上海家长中考专场直播预约
备战2026上海中考专场直播,
速速点击预约起来~
2026年上海初三一模考试已顺利结束,寒假即将到来。寒假是备战中考体育的关键阶段,虽然体育考试在中考总分中占比并不高,但中考竞争激烈,往往“一分一操场”,每一分都至关重要。
所以,建议同学们可以利用这一黄金期系统训练中考体育相关项目,为中考奠定更加扎实的基础!
众所周知
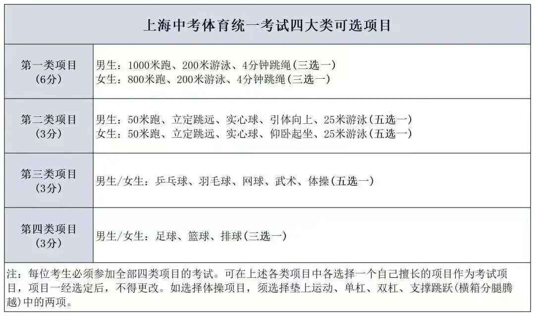
上海中考体育满分30分
这30分是怎么构成的?
有哪些项目,这些项目怎么选?
项目选好了,
那么如何拿满分呢?
毕竟中考相差1分,
可能会甩掉很多考生,
同学们都关心怎么能拿满分?
2025-2026学年上海市市级
中小学生体育赛事竞赛计划公布
27项可申请体育中考统一考试免考
根据上海发布《关于印发2025-2026学年上海市市级中小学生体育赛事竞赛计划的通知》。
本次竞赛共计88项赛事,其中有 25项 标“★”赛事的全部小项(项目)纳入可申请上海市初中毕业升学体育考试统一考试免考赛事范围。2项 标“☆”赛事中的部分小项(项目)纳入可申请上海市体育中考统一考试免考赛事范围,详见各竞赛规程。

想知道都有哪些赛事
以及如何报名参与?
我们一起往下看!
2025-2026学年上海市市级中小学生体育赛事竞赛计划👇

竞赛计划中的各符号代表什么含义?
(一)标“★”赛事中的全部小项(项目)可申请上海市体育中考统一免考;标“☆”赛事中的部分小项(学生射击锦标赛、中小学生健美操锦标赛)可申请上海市体育中考统一免考,详见各竞赛规程。
个人项目前六或集体项目前三(集体项目仅包括:棒垒球、足球、篮球、排球和冰球),可申请上海市初中毕业升学体育考试统一免考。
参赛资格
参赛学生须为本市中小学校在籍在读,参赛组别以学龄段划分。比赛时间为每年9月至次年6月,各参赛代表队以校(或以区)为单位组队报名(具体要求以单项竞赛规程为准)。各单项竞赛规程一般于比赛前30天,在市学生体育艺术科技教育活动平台上发布(可在平台下载比赛规程并查询具体参赛办法。网址: https://shsunshine-zp.shec.edu.cn/Channel/Sport)。

以上就是关于2025-2026学年上海市市级中小学生体育赛事竞赛计划的介绍,学生在初一至初三学段参加以上赛事并获个人项目前六或集体项目前三),可申请上海市初中毕业升学体育考试统一免考。
接下来
我们再一起关注下
上海中考体育
分值构成、考试难易程度
中考体育分值构成
结构和分值
1.体育考试由统一考试和日常考核两个部分组成,总分为30分。其中,统一考试满分为15分,日常考核满分为15分。

2.统一考试分设四类项目:第一类项目满分为6分,第二、三、四类项目满分均为3分。

3.日常考核由《体育与健身》课程考试成绩和《国家学生体质健康标准(2014年修订)》综合评定(以下简称“体质健康综合评定”)结果两部分组成。其中《体育与健身》课程考试成绩满分为6分(七、八、九年级各为2分),体质健康综合评定结果满分为9分(七、八、九年级各为3分)。
中考体育难易程度指数
满分率女生版

满分率男生版

综合以上项目分析情况:
第一大类:4分钟跳绳
4分钟跳绳和200米游泳获得满分的概率都比较高,但游泳训练因场地等因素的限制,对大多数人来说,训练起来没那么方便,所以选择的人会相对较少。
4分钟跳绳是短时间内最容易上手且最易拿满分的项目,可谓性价比极高;但是需要注意是部分区有跳绳垫子,所以绳子一定要碰到地,才会计数。
还值得注意的是,800米/1000米跑,难度降低,还增加了附加分。
第二大类:50米跑 / 仰卧起坐(女)
就以往情况来说,这一类中选50米跑的人数相对最多,虽然该项目满分率较低,但训练方便;女生还可以选仰卧起坐,这个项目还是非常稳定的,学生练习也相当方便,在家也能练。
第三大类:乒乓球
相比羽毛球来说,乒乓球的训练更方便,失误率比羽毛球低。但往年确实也发生过“发球机事件”,但在这一大类中,只能说相对稳一些。体操相对来说选择的人少。
还值得注意的是,羽毛球测试方法、计分标准也降低了。
第四大类:排球
足球的难度系数最高,篮球需要跑动+三步上篮,失误率也有点高。排球在第四类当中,最方便练习。
项目选好了
同学们都关心怎么能拿满分?
那么如何拿满分呢?
1
中考的体育是不是很容易拿满分?

中考体育及格很容易,很差的同学甚至可以通过申请免考来拿及格分,但是满分也不是人人都可以拿的。这在一分一操场的情况下,每一分都显得至关重要。
每个项目在学校要经常练习,选项目要有策略,考试技巧和各个注意点要准备充分。
2
有的区跑完1000米或800米就算及格?

中考体育测试刚开始实行的那几年有这样的情况,现在基本已经听不到了。很多区采用电子计时,保证了考试的公平公正。
3
孩子针对中考体育要做哪些准备?

👉平时加强体育锻炼
👉在初三前攻克技能项目,初三专心搞体能项目
👉在校重视每次校内体育考试,至少要及格
👉寒假积极锻炼,有针对性选择几种中考项目锻炼
4
第二类项目选择有什么技巧?

👉选能满分的项目
👉多项都能满分的话选一个体能消耗小的
5
球类项目考什么内容?

此类考核项目球类有篮球、足球、排球、乒乓球、羽毛球和网球。
6
体操项目如何选择?

7
生病受伤或女生例假能否补考?

8
如果补考也不能参加怎么办?

9
日常考核项目评分标准


👇👇👇
上海市初中毕业升学
体育统一考试项目成绩评价标准
一、部分项目考试成绩评定


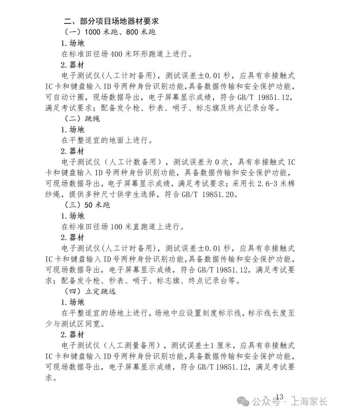
二、部分项目场地器材要求


三、游泳项目考试方法说明


四、乒乓球考试方法说明

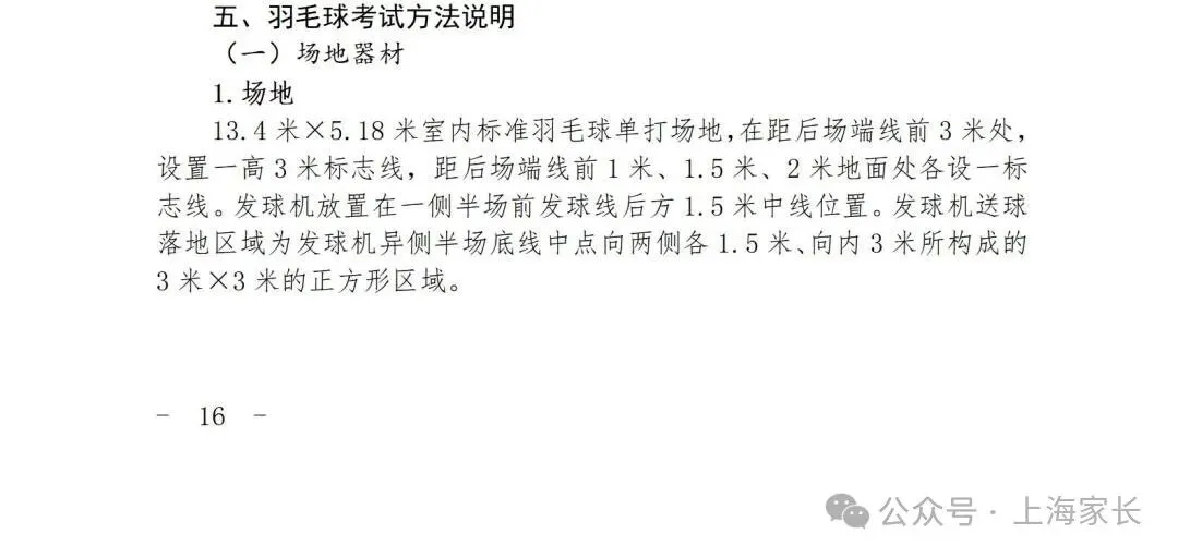
五、羽毛球考试方法说明




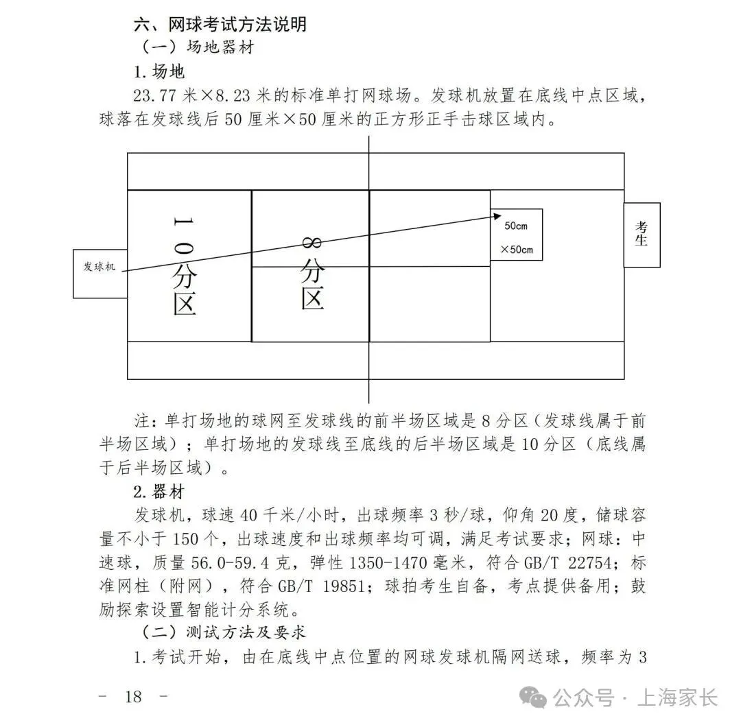
六、网球考试方法说明


七、武术考试方法说明


八、垫上运动考试方法说明


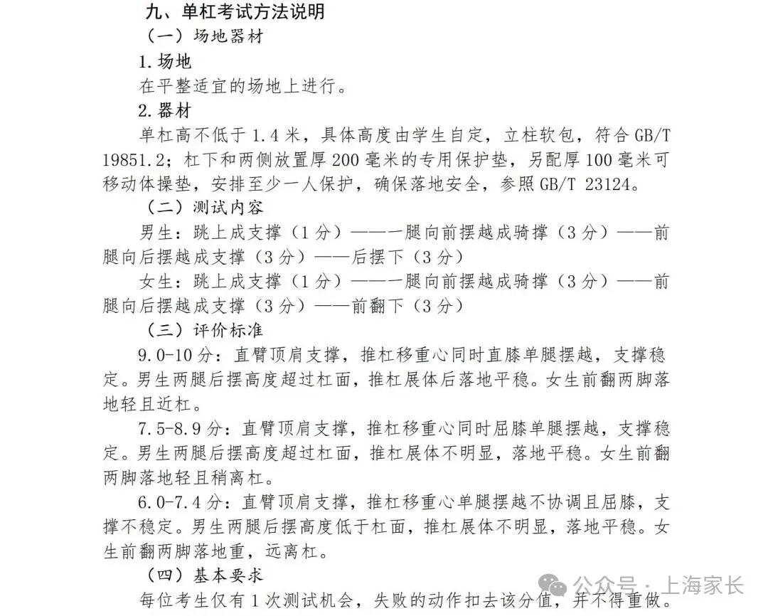
九、单杠考试方法说明

十、双杠考试方法说明


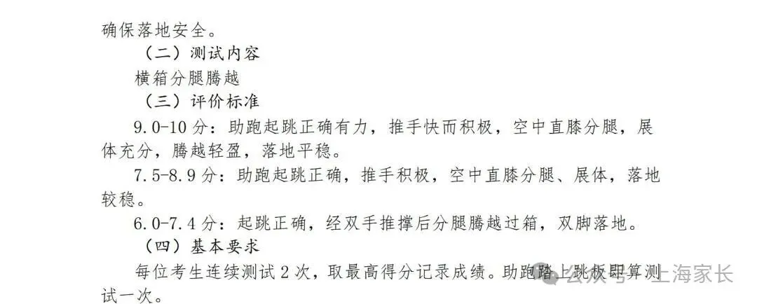
十一、支撑跳跃考试方法说明


十二、足球考试方法说明


十三、篮球考试方法说明


十四、排球考试方法说明


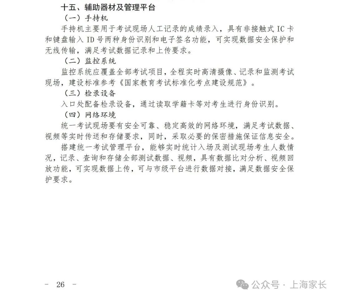
十五、辅助器材及管理平台

上海市初中毕业升学
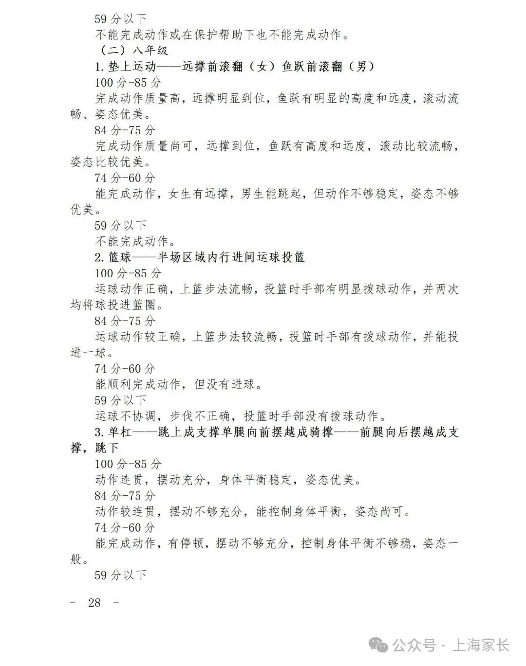
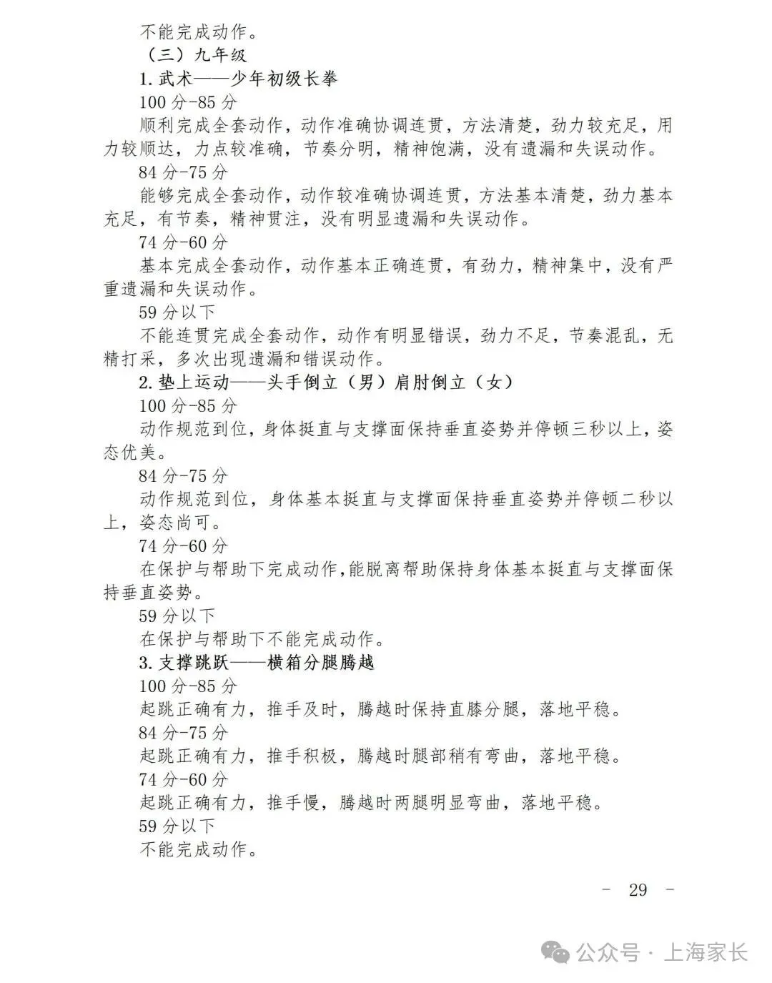
体育日常考核项目成绩评价标准
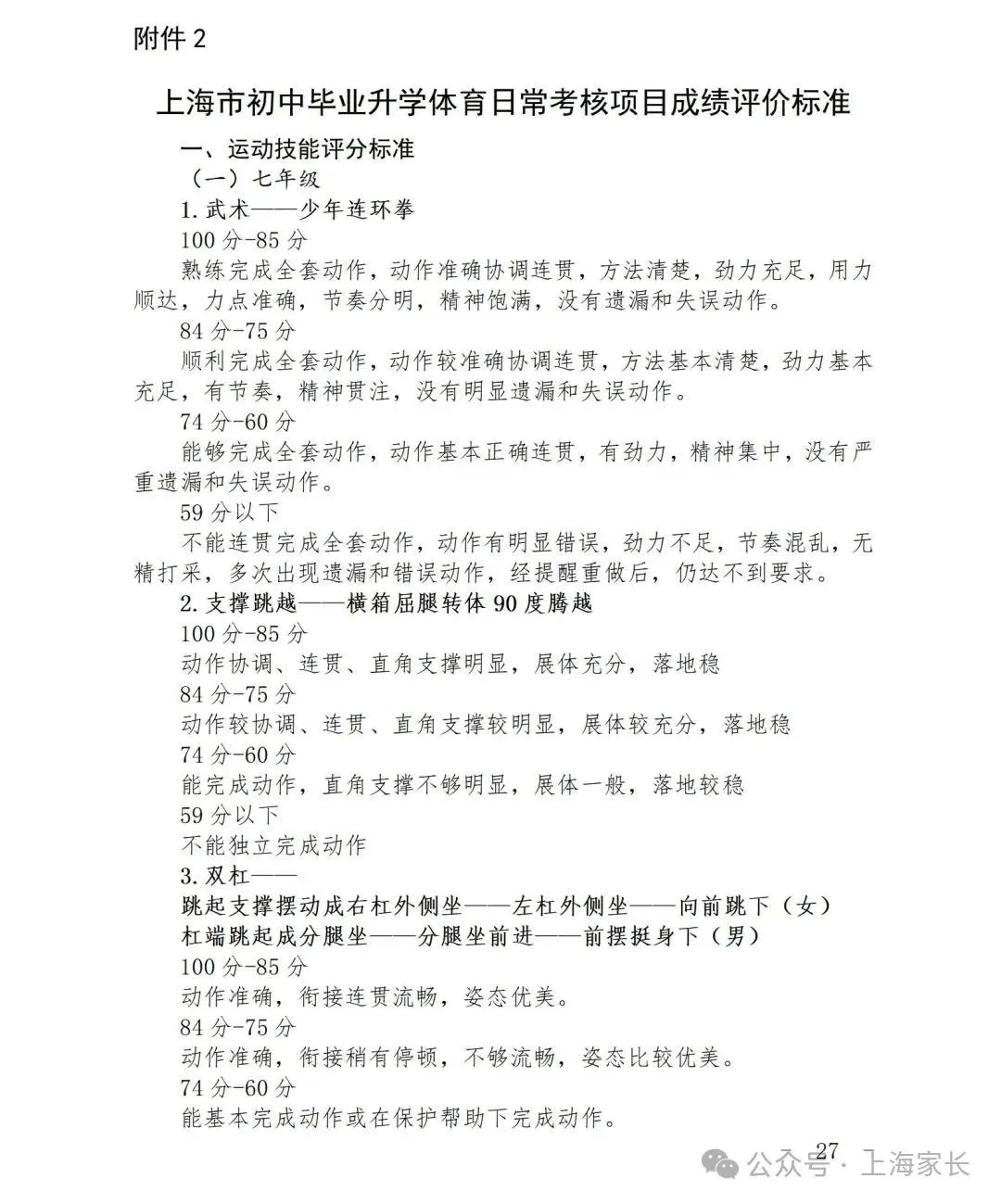
一.运动技能评分标准



二、运动水平评分标准



上海市初中毕业生残疾或伤病免予体育考试申请表

2026上海中考越来越近
更多的中考资讯
我们会持续更新
家长可扫码进入
中考备战群
掌握实时中考动态
👇👇👇

👆一键扫码
进入中考群👆

来源:上海教育官网、上海体育
往期推荐

分享

收藏

点赞

在看