今天为金粉儿精心整理了【中考化学背记知识归纳13大类】,金粉们可以选择性使用。免费资源请勿用于商业用途。其他公众号转载请注明出处!如需下载电子版,请直接拉到文末~
专项训练 九年级化学方程式书写训练
初中化学方程式汇总
常见物质的转化关系知识网络构建
物质的检验
常见物质的分离、提纯和除杂
常见的坐标图像
常见物质的状态和颜色
四种基本反应类型
物质的类别
特殊的反应现象
元素或物质之最
组成元素相同的物质
物质敞口放在空气中的变化情况
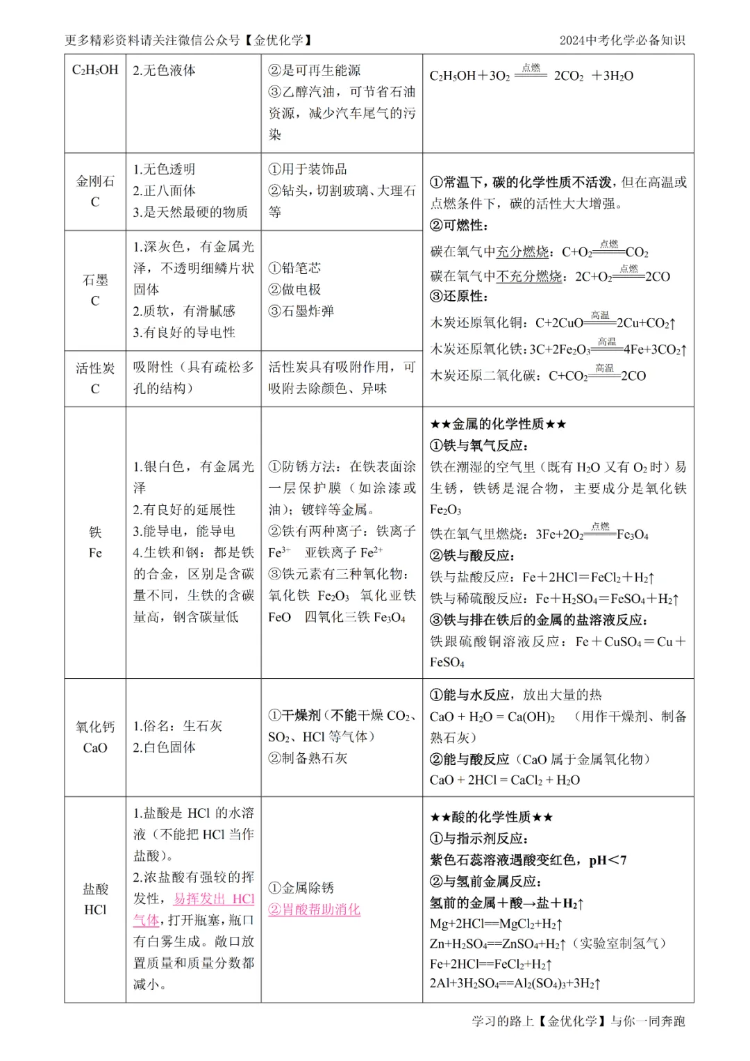
初中化学常见物质的俗名、性质、用途
部分内容展示






















谢绝转载,违者必究!
如何下载

重要说明
文章来源:
四季读书网
版权声明:本文内容由互联网用户自发贡献,该文观点仅代表作者本人。本站仅提供信息存储空间服务,不拥有所有权,不承担相关法律责任。如发现本站有涉嫌抄袭侵权/违法违规的内容, 请发送邮件至23467321@qq.com举报,一经查实,本站将立刻删除;如已特别标注为本站原创文章的,转载时请以链接形式注明文章出处,谢谢!