
惠州最新中考体育考试实施方案,对体育免考相关内容做了规定,因残疾、伤病免修体育课和无法参加体育考试的学生,可于2026年1月30日前按规定提交体育免考申请。
一、免考规定
1
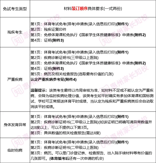
身体有残疾的考生
免修体育课和无法参加体育考试的残疾考生,可凭法定的《中华人民共和国残疾人证》申请免考;免考成绩按体育考试总分(满分64分)×90%计入中考体育总分(平时考核成绩为 0 分)。
2
患有严重疾病的考生
患有严重疾病的考生(如心脏病、肿瘤等)须同时提交下列两方面的申请材料可申请免考体育,其免考成绩按体育考试总分(满分64分)×80%计入中考体育总分(平时考核成绩为 0 分)。
1、三级甲等医院就医的诊断证明和病历资料(含相关疾病诊断书、检查报告等)原件;
2、初中阶段已办理免修体育课和免执行《国家学生体质健康标准》等手续的原件。
3
身体发育异常的考生
身体异常(如侏儒症、巨人症等),患有严重营养不良及肥胖症、明显畸形(如严重脊柱弯曲、鸡胸、明显O型和X型腿等达II度)等疾病,但平时仍能上体育实践课的考生,凭二甲级以上医院证明原件(其证明必须按《惠州市初中学业水平考试体育考试择考标准》标准,写明异常的具体数值,标明异常程度方可),可申请选择下列其中1种方式取得统一考试成绩:
一是申请统一考试免考,统一考试成绩按34.8分计算;二是选择参加一个项目的考试,按如下公式计算:统一考试成绩=选考项目得分(满分100分)×58%×80%。
该类考生平时考核成绩根据实际得分计入中考总分。
扫码添加小知
即可领取👇🏻👇🏻👇🏻
【惠州中考体育考试免考(附件表)】

4
临时有伤病的考生
临时有伤病的考生,凭二甲级以上医院的诊断证明和病历资料原件,可申请选择下列其中1种方式取得考试成绩:
一是在县(区)教育考试部门安排的时间缓考(除因临场伤病外,考生进入考场后,不得申请缓考);二是申请统一考试免考,统一考试成绩按34.8分计算;三是选择参加一个项目考试的考生,按如下公式计算:统一考试成绩=已考项目得分(满分100分)×58%×80%。
该类考生平时考核成绩根据实际得分计入中考总分。
二、体育免考材料收集要求
请按以下四类考生分类整理材料,并使用装订机在左上角装订成册。原件一套材料(含诊断证明和病历),复印件一套材料,共两套。

三、体育免考办理方式及时间
1、 凡申请免考的考生必须填写《惠州市2026年初中学业水平考试体育考试免考申请表》并提供相关证明原件和复印件,一式两份,于2026年1月30日前,惠城区社会考生直接报惠城区教育考试中心审核;区考试中心初步核准后报市教育考试中心核准,经市局经核准的免考考生名单将在惠州市教育局网站公示5个工作日;市教育考试中心不受理以下情况的免考申请:
(1)申请材料和手续不完整;
(2)申请材料不实;
(3)没有县(区)教育考试中心审核同意盖章;
2、在免考名单公示前,已申请免考的考生如身体条件允许,可申请恢复考试;考生需提前向学校提出申请,经区教育考试中心审核并提交市教育考试中心批复后,方可取消免考申请,按实际考试成绩计分;未经批准擅自参加考试者,成绩不予认可。
*以上内容来源:惠城区教育考试中心

【惠州期末押题卷】
👉7科题目+详细解析
👉往年押题「命中率45%」
扫码添加小知 即可领取

【初三期末备考直播课】
攻克难题、扫清易错陷阱
帮助孩子查漏补缺🎯
扫码立即报名!
👇👇👇

