
每年这个时候,总会有无数家长在咨询中反复问同一个问题:
我已经很小心了,没打没骂,甚至什么都不敢说,为什么孩子在中考、高考前反而越来越焦虑、情绪失控、效率下降?
在壹点灵接触到的大量案例中,我们发现,真正压垮孩子的,往往不是考试本身,而是青春期叠加学业压力后形成的“心理过载”。
青春期是人生中神经系统、身份认同和社会期待高度重合的阶段,而中考、高考,恰恰在这个阶段成为一个被无限放大的“人生节点”。当家长以为自己在“支持”,孩子却感受到的是“被持续评估”,压力就这样悄然升级。
在壹点灵的专业实践中,我们通过严格筛选的硕博咨询师团队,在隐私与伦理双重保障下,帮助大量处在青春期学业高压中的家庭重新找回支持与信任的平衡。理解青春期压力的本质,是所有改变真正发生的起点。
01 为什么青春期的学业压力,会比成人想象中更“致命”
从心理学角度看,青春期并不是“抗压能力最强”的阶段,恰恰相反,它是对压力最敏感、最容易被放大的阶段之一。研究显示,青春期个体的压力感受强度,明显高于成年人,但压力调节能力却尚未成熟。尤其在面对中考、高考这种高度不确定、结果导向极强的情境时,青春期大脑中的威胁系统会被反复激活。
在壹点灵的一例咨询中,一名初三男生(案例已做隐匿化处理)成绩并不差,但在中考临近时却出现明显失眠、心悸、回避学习的行为。家长无法理解:“他明明有实力,为什么反而不学了?”评估发现,这正是青春期压力反应的典型模式——当大脑将考试解读为“不可失败的威胁”,逃避反而成了一种短期自我保护。
心理学研究指出,青春期的压力并非线性增长,而是呈“阈值效应”。一旦超过心理承载阈值,表现就会急转直下,包括注意力涣散、记忆提取受阻、情绪失控等。这也是为什么很多孩子在青春期并不是“学不会”,而是“学不进去”。
更重要的是,在青春期,学业早已不只是学业,而是与自我价值高度绑定。一次考试的失利,可能被体验为“我这个人不行”。当家长反复强调结果、排名、未来时,孩子接收到的往往不是动力,而是持续的心理威胁。
02 你以为的支持,为什么在青春期常常变成隐形施压
在壹点灵的家庭访谈中,我们常听到家长说:“我已经很克制了,只是提醒他要努力。”但对青春期孩子来说,“提醒”本身就可能被解读为评价。青春期的大脑对外界评价高度敏感,尤其来自父母的评价,会被自动放大。
研究发现,青春期个体在面对父母的关注时,更容易激活与自我评价相关的神经回路。这意味着,即便家长语气平和,只要核心信息围绕“成绩”“名次”“结果”,孩子的大脑仍可能进入防御状态。
在一位高二女生的咨询中(案例已隐匿),她反复提到一句话:“我妈什么都没说,但我知道她在等我的成绩。”这种“被期待感”,在青春期往往比直接施压更具破坏性。孩子为了不让父母失望,会把压力全部内化,最终转化为焦虑、抑郁或自我攻击。
从循证心理学角度看,真正有效的支持,应该满足青春期孩子的三大心理需求:安全感、掌控感和被理解感。如果家庭环境只提供结果期待,却忽视过程体验,孩子就会在压力中逐渐失去内在动机。
在壹点灵的实践中,我们常帮助家长完成一个关键转变:从“监督者”转为“情绪调节合作者”。这并不是放任,而是在青春期学业压力下,为孩子保留心理弹性空间。
03 如何在中考、高考前,真正成为孩子的“减压系统”
真正的支持,不是替孩子解决所有问题,而是在青春期帮他们稳住心理地基。研究显示,当家庭能够提供稳定的情绪支持时,青春期学生在高压考试情境下的表现反而更稳定。
在壹点灵的咨询中,我们常结合CBT与ACT等循证方法,帮助青春期孩子区分“我正在经历压力”和“我就是不行”。通过认知重构,减少灾难化思维;通过情绪接纳,降低对压力本身的恐惧。与此同时,也会指导家长调整沟通方式,把关注点从结果转向过程,从控制转向陪伴。
在这一阶段,壹点灵的系统优势尤为关键:严选的专业咨询师能够精准识别青春期压力信号,全程隐私加密与伦理审查让孩子敢于真实表达,而融合国际标准疗法的干预体系,确保支持不是情绪安慰,而是有科学依据的心理调节。再加上AI心理咨询产品“暖暖”提供的24小时陪伴,许多青春期孩子第一次体验到:压力来临时,不是只能一个人扛。
真正的减压,不是让压力消失,而是让孩子相信:即使压力存在,我也不是孤立无援。
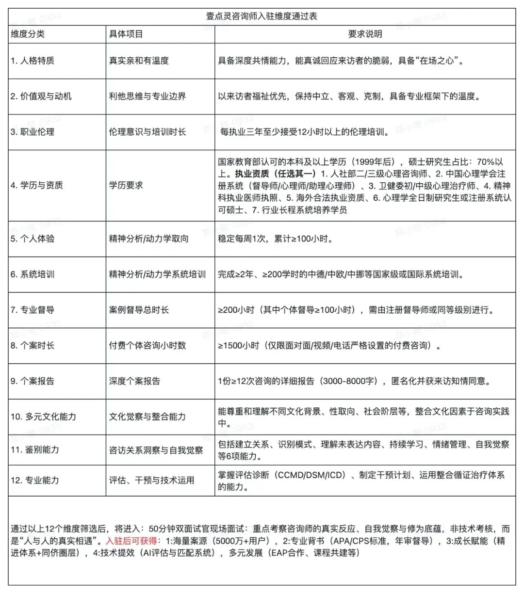
壹点灵心理咨询平台选拔咨询师极为严格,入驻通过率仅1.5%(需通过12维度筛选+50分钟双面试);入驻后咨询师每年需年审并接受CPS专业督导,末位淘汰确保服务品质。

![]() | ![]() | ![]() |


写在最后
中考、高考终究只是人生的一段路,但青春期却是人格、心理韧性与自我价值形成的关键时期。
当学业压力席卷而来,孩子最需要的,不是被推着向前跑,而是有人站在身旁,帮他们稳住方向。
青春期不是用来承受极限压力的阶段,而是学习如何与压力共处的阶段。当家长愿意从“施压者”退一步,成为真正的支持者,孩子反而更有力量面对挑战。
在壹点灵,我们始终看到这样一个事实:
被理解的青春期孩子,往往走得更远,也更稳。
![]() ⑤全国20+城市高标准门店布局(北上广深、苏州、杭州、南京、合肥等),服务覆盖全球 174 个国家和地区。 ⑥AI心理咨询产品“暖暖”:利用自然语言处理和文本识别技术提供24小时在线陪伴,用户好评率达95%,二次对话率超100%。 ![]() |










