







做营销总抓不住用户?核心是踩准这 5 个 “点”:
1️⃣ 先搞懂营销 5 大触点(从刚需到传播)
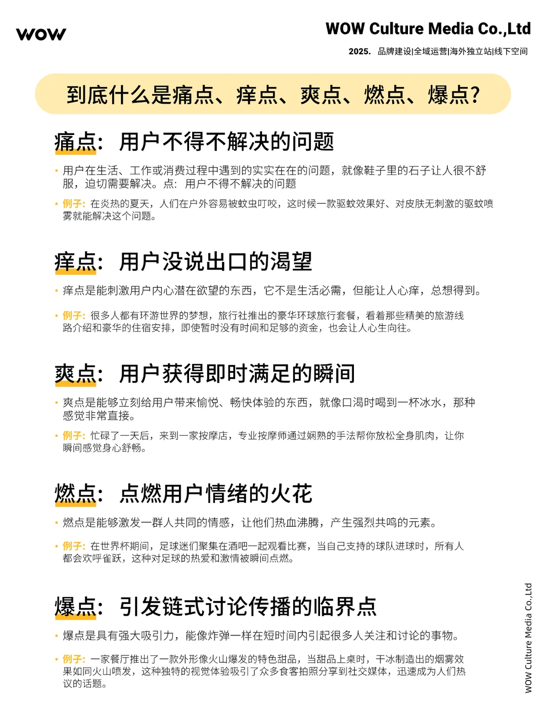
痛点:用户不得不解决的问题(比如夏天被蚊子咬→驱蚊喷雾)
痒点:没说出口的渴望(环游世界梦→豪华旅行套餐)
爽点:即时满足的瞬间(忙一天→按摩放松)
燃点:点燃情绪的火花(世界杯进球→集体欢呼)
爆点:引发连锁传播的临界点(火山造型甜品→拍照刷屏)
2️⃣ 找 “点” 的实用方法 + 案例
痛点:市场调研 / 客户访谈(比如肥胖→减肥产品)
痒点:追消费趋势(比如 2024 古潮→时尚潮购)
爽点:优化产品体验(比如智能服务→操作便捷)
燃点:故事 / 情感营销(比如爱国情怀→国潮文创)
爆点:社交媒体病毒式传播(比如玩具隐歌词→开盒热榜
)
3️⃣ 内容营销落地:抓节点 + 踩共点
营销节点:分目标选节点(做声量→母亲节;做转化→双 11)
爆点公式:共点(用户共鸣)+ 热点(借势话题)= 爆点,再通过 “话题加热→转发裂变→二次发酵” 扩散
本质上,营销就是把 “用户需求” 变成 “情绪共鸣”,再变成 “自发传播”~
#品牌营销 #品牌故事 #用户增长思维 #内容运营 #营销思维 #消费者痛点 #差异化营销
1️⃣ 先搞懂营销 5 大触点(从刚需到传播)
痛点:用户不得不解决的问题(比如夏天被蚊子咬→驱蚊喷雾)
痒点:没说出口的渴望(环游世界梦→豪华旅行套餐)
爽点:即时满足的瞬间(忙一天→按摩放松)
燃点:点燃情绪的火花(世界杯进球→集体欢呼)
爆点:引发连锁传播的临界点(火山造型甜品→拍照刷屏)
2️⃣ 找 “点” 的实用方法 + 案例
痛点:市场调研 / 客户访谈(比如肥胖→减肥产品)
痒点:追消费趋势(比如 2024 古潮→时尚潮购)
爽点:优化产品体验(比如智能服务→操作便捷)
燃点:故事 / 情感营销(比如爱国情怀→国潮文创)
爆点:社交媒体病毒式传播(比如玩具隐歌词→开盒热榜
)
3️⃣ 内容营销落地:抓节点 + 踩共点
营销节点:分目标选节点(做声量→母亲节;做转化→双 11)
爆点公式:共点(用户共鸣)+ 热点(借势话题)= 爆点,再通过 “话题加热→转发裂变→二次发酵” 扩散
本质上,营销就是把 “用户需求” 变成 “情绪共鸣”,再变成 “自发传播”~
#品牌营销 #品牌故事 #用户增长思维 #内容运营 #营销思维 #消费者痛点 #差异化营销
文章来源:
四季读书网
版权声明:本文内容由互联网用户自发贡献,该文观点仅代表作者本人。本站仅提供信息存储空间服务,不拥有所有权,不承担相关法律责任。如发现本站有涉嫌抄袭侵权/违法违规的内容, 请发送邮件至23467321@qq.com举报,一经查实,本站将立刻删除;如已特别标注为本站原创文章的,转载时请以链接形式注明文章出处,谢谢!