2024年沙坪坝区小学
招生工作问答
为方便广大家长朋友们了解沙坪坝区(不含重庆高新区直管园区,后同)2024年小学一年级招生入学的相关政策及要求,现就相关事宜宣传如下:
政策篇

01
问:2024年小学一年级入学年龄是怎样规定的?
答:2024年8月31日(含8月31日)前,凡年满6周岁的适龄儿童,应当依法接受义务教育。
02
问:适龄儿童如因身体原因需要延缓至7周岁入学,如何申请缓学?
答:2023年9月1日至2024年8月31日期间年满6周岁,因身体状况确需延缓至7周岁入学的沙坪坝区户籍(不含重庆高新区直管园区户籍,后同)适龄儿童,其法定监护人应当提出书面申请,并于2024年7月31日前报沙坪坝区教委备案。家长可登录“沙坪坝区小学生报名查询系统”(网址:http://xxzsbm.cqedu.net/)下载《沙坪坝区小学缓学申请表》,填写后将适龄儿童户口簿原件及复印件、《残疾人证》或近一年内县级以上医院出具的《医学诊断报告》原件及复印件等材料报送至沙坪坝区教委一楼服务大厅(沙坪坝区沙杨路64号)。
03
问:2024年,沙坪坝区小学一年级各类招生工作是否都在“渝快办”平台“入学一件事”招生报名系统进行?
答:以下两种报名类型在“渝快办”平台“入学一件事”招生报名系统进行:
①沙坪坝区户籍适龄儿童报名入读公办小学;
②适龄儿童报名入读民办小学。
非沙坪坝区户籍适龄儿童2024年公办小学入学学位申请工作已于2023年12月在“沙坪坝区小学生报名查询系统”(网址:http://xxzsbm.cqedu.net/)上启动,故非沙坪坝区户籍适龄儿童后续报名工作仍然在“沙坪坝区小学生报名查询系统”进行。
04
问:从哪些途径可以知晓2024年沙坪坝区小学招生信息?
答:①沙坪坝区户籍适龄儿童家长可以电脑登录“渝快办”网站(网址:https://zwykb.cq.gov.cn)或手机登录“渝快办”APP,通过教育入学一件事专栏或专区进入“入学一件事”招生报名系统,查阅相关信息;非沙坪坝区户籍适龄儿童家长可以登录“沙坪坝区小学生报名查询系统”,查阅相关信息。
②关注“沙坪坝教育”微信公众号,了解相关信息。
③在招生期间到小学、幼儿园信息张贴公示栏查阅相关信息。
④向各小学或沙坪坝区教委咨询相关信息,咨询电话可在以上网站或微信公众号查询。
05
问:什么叫就近入学?
答:根据教育部、重庆市教委关于义务教育阶段学生入学的有关规定,适龄儿童在户籍所在地划片免试就近入学。此处所指的“就近”意为“相对就近”,而不是指绝对地理位置的“最近”。沙坪坝区教委根据校点布局和生源分布等情况按照“统筹兼顾、相对就近”的原则制定划片招生方案,确保每个沙坪坝区户籍适龄儿童都有义务教育公办小学的学位。
06
问:沙坪坝区有哪些学位紧张学校?
答:沙坪坝区已于2023年向社会公布的2024年学位紧张学校有:树人小学、沙坪坝小学、第一实验小学、育英小学、南开小学和森林实验小学。2024年7月31日前将向社会公布2025年的学位紧张学校。
07
问:2024年,沙坪坝区户籍适龄儿童划片入读非学位紧张学校,需要满足哪些条件?
答:沙坪坝区户籍适龄儿童划片入读非学位紧张学校,按“三对口”原则(即适龄儿童与父亲或母亲的户籍、房屋产权证明、实际居住地一致)报名登记入学。各公办小学于6月5日起在校门公示栏和“入学一件事”招生报名系统公布当年招生服务范围。
08
问:2018年8月31日(含)前已购房且2024年划片入读沙坪坝区树人小学、沙坪坝小学、第一实验小学、育英小学、南开小学和2020年8月31日(含)前已购房且2024年划片入读森林实验小学的沙坪坝区户籍适龄儿童需要满足哪些条件?
答:对于上述情况,六所学位紧张学校在严格执行“三对口”入学办法的同时,须满足“购买二手住房户籍迁入满一年”,即提前一年购房迁户入住;还须满足“六年内为同一住房对应户籍户主合法养育的子女(含多个子女)提供学位”,即“六年读一户”等要求。如果共同拥有住房产权的,法定监护人和适龄儿童的不动产权份额应达到51%(含)以上且家庭人均不低于入学当年重庆市申请公租房的人均住房建筑面积标准。不满足以上条件的沙坪坝区户籍适龄儿童,由沙坪坝区教委统筹安排入学。

09
问:2018年9月1日(含)后购房并迁入户籍且2024年划片入读树人小学、沙坪坝小学、第一实验小学、育英小学、南开小学和2020年9月1日(含)后购房并迁入户籍且2024年划片入读森林实验小学的沙坪坝区户籍适龄儿童需要满足哪些条件?
答:对于上述情况,符合以下四种情况之一的,按“三对口”原则和“六年读一户”的条件入学。
①法定监护人和适龄儿童购买新建商品住房完全产权且家庭人均不低于入学当年重庆市申请公租房的人均住房建筑面积标准,购房、迁户、入住满一年。
②联合购买新建商品住房,法定监护人和适龄儿童的不动产权份额达到51%(含)以上且家庭人均不低于入学当年重庆市申请公租房的人均住房建筑面积标准,购房、迁户、入住满一年。
③法定监护人和适龄儿童购买二手住房完全产权且家庭人均不低于入学当年重庆市申请公租房的人均住房建筑面积标准,购房、迁户、入住满三年。
④联合购买二手住房,法定监护人和适龄儿童的不动产权份额达到51%(含)以上且家庭人均不低于入学当年重庆市申请公租房的人均住房建筑面积标准,购房、迁户、入住满三年。
不满足以上条件的沙坪坝区户籍适龄儿童,由沙坪坝区教委统筹安排入学。
10
问:怎么证明我是2018年8月31日或2020年8月31日以前在沙坪坝区购房的呢?
答:2018年8月31日或2020年8月31日以前已经取得不动产权属证书的,以权证上的时间为准。
11
问:上述“满一年”“满三年”是怎么计算的?
答:“满一年”“满三年”的截止时间为适龄儿童入学当年的8月31日,起始时间以此推算。
12
问:房屋产权证明有哪些呢?
答:房屋产权证明可以是纸质版不动产权证书、房地产权证,也可以是在“渝快办”平台下载的电子版不动产权属证书,还可以是其他合法有效的房屋产权证明。
13
问:2024年,适龄儿童家庭人均不低于重庆市申请公租房的人均住房建筑面积标准是多少?
答:“适龄儿童家庭”包括爸爸、妈妈和孩子(含多个子女)。2024年重庆市申请公租房的人均住房建筑面积标准是15平方米,即指住房建筑面积不低于“家庭人口数×15平方米”。
14
问:联合购买新建商品住房或二手住房中“不动产权份额”是如何计算的?
答:根据不动产权属证书上标注的法定监护人(父或母)、适龄儿童本人所持有的不动产权份额合计计算,即爸爸份额+妈妈份额+孩子本人份额。
15
问:父母无自购房,房子是爷爷婆婆或外公外婆的,沙坪坝区户籍适龄儿童怎么入学?
答:沙坪坝区户籍适龄儿童因父母无自购房,自出生日起户籍一直挂靠祖父母或外祖父母,与父母、祖父母或外祖父母在招生服务区常住的,户主是祖父母或外祖父母,视为符合“三对口”入学条件。
16
问:适龄儿童户籍在沙坪坝区,但不完全满足“三对口”,怎么入学?
答:适龄儿童户籍在沙坪坝区,但不完全满足“三对口”,由沙坪坝区教委统筹安排入学。

17
问:少数学校符合入学条件的沙坪坝区户籍适龄儿童很多,但容量有限,学位怎么安排呢?
答:划片学校因容量限制导致不能全部接收符合条件的适龄儿童入学,按适龄儿童户籍迁入现住址时间先后顺序安排学位,未能接收的适龄儿童由区教委统筹安排入学。
18
问:2024年8月31日前,户籍迁入沙坪坝区的适龄儿童未在规定时间内申请学位,怎么办?
答:对未在规定时间内报名的沙坪坝区户籍适龄儿童,提供线下报名登记服务,由区教委实行区域内统筹安排入学,切实保障适龄儿童入学权益。
19
问:已于2023年12月申请2024年沙坪坝区小学入学学位并审核通过且持有效《居住证》或《暂住登记凭证》的非沙坪坝区户籍适龄儿童,如何补充入学申报信息并获得学位呢?
答:2024年6月24日至6月28日,适龄儿童法定监护人以适龄儿童的身份证号码为用户名,身份证号码最后六位数为密码登录“沙坪坝区小学生报名查询系统”,如实补充入学申报信息、填报对应学校和志愿学校。家长可以关注“沙坪坝教育”微信公众号,也可咨询幼儿园,熟悉相关操作。
20
问:已于2023年12月申请2024年沙坪坝区小学入学学位并审核通过且持有效《居住证》或《暂住登记凭证》的非沙坪坝区户籍适龄儿童,如何填报小学入学对应学校和志愿学校呢?
答:2024年6月24日,“沙坪坝区小学生报名查询系统”和“沙坪坝教育”微信公众号公布《关于2024年非沙坪坝区户籍适龄儿童补充入学信息的通告》。请根据2023年12月上传并审核通过的非沙区户籍适龄儿童或其法定监护人的《居住证》或《暂住登记凭证》上所标注的居住地址,查询对应学校并正确填报。若对应学校填报错误,将无法通过审核。同时,还可以按意愿依序选择最多5所学校作为志愿调配学校,并须就“是否服从全区调配”作出意愿表示。
21
问:非沙坪坝区户籍适龄儿童的小学入学学位是如何安排的?
答:非沙坪坝区户籍适龄儿童的小学入学学位安排将在已通过审核的学位申请中,依据“购房优先、积分排序、额满为止”的原则和填报的对应学校、志愿学校的顺序进行统筹安排。“不服从全区调配”的非沙坪坝区户籍适龄儿童可能因积分较低、对应学校和志愿学校高分者额满等原因而无法获得2024年在沙坪坝区的小学入学学位。
22
问:本人或其法定监护人持有区公安部门出具的有效《居住证》或《暂住登记凭证》的非沙坪坝区户籍适龄儿童,其入学积分是怎样计算的?
答:根据《沙坪坝区持〈居住证〉的适龄儿童学位安排实施办法》,持区公安部门出具的《居住证》或《暂住登记凭证》的流动人口随迁子女按其法定监护人“合法稳定住所”和“合法稳定职业”情况计算入学积分,具体计算方法是:
①以适龄儿童本人或其法定监护人在沙坪坝区办理的有效《居住证》或《暂住登记凭证》为依据,1个月积1分,上不封顶(只计其中一人)。
②以适龄儿童法定监护人在沙坪坝区缴纳的城镇职工养老保险或办理的工商营业执照为依据,1个月积0.5分,上不封顶(只计其中一人)。
③适龄儿童法定监护人在沙坪坝区经商办企业并依法纳税,以2021至2023三个自然年度纳税总额为依据,1万元开始,每万元积0.5分,以此类推,15分封顶(父母双方可合计计算)。
④以上三项积分之和,即为该适龄儿童入学总积分。

23
问:已于2023年12月申请2024年沙坪坝区小学入学学位并审核通过且持有效《居住证》或《暂住登记凭证》的非沙坪坝区户籍适龄儿童未在规定时间内补充入学申报信息、填报对应学校和志愿学校,怎么办?
答:未在规定时间补充入学申报信息、填报对应学校和志愿学校,时间截止以后将不再受理,更无法获得学位。
24
问:非沙坪坝区户籍适龄儿童未在2023年12月申请2024年沙坪坝区的小学入学学位或虽申请但审核未通过的,能否在沙坪坝区内获得小学入学学位?
答:未在2023年12月申请2024年沙坪坝区的小学入学学位或虽申请但审核未通过的非沙坪坝区户籍适龄儿童,不能获得2024年在沙坪坝区的小学入学学位。
25
问:沙坪坝区哪些地方的小学入学学位比较紧张?
答:2024年,预计下列区域学校入学学位紧张:三峡广场及周边地区、小龙坎天星桥地区、联芳地区、工人村模范村地区、汉渝路沙滨路沿线、沙南街沙正街沙北街沿线、劳动路渝碚路沿线、杨公桥烈士墓地区、覃家岗红糟房地区、梨树湾融汇温泉城地区、凤天路沿线、高滩岩凤鸣山地区、新桥上桥地区、陈家桥丰文地区及融创文旅城区域。预计井口地区、歌乐山地区学位相对略微宽松。
26
问:在完成“公参民”治理后,树人凤天小学是一所公办小学,怎样申请树人凤天小学的入学学位?
答:沙坪坝区户籍适龄儿童可以申请树人凤天小学入学学位,其法定监护人须在6月7日至6月11日登录“入学一件事”招生报名系统,进行学位申请。学位申请只能选择一所学校,不能兼报其他学校。
截至报名审核结束,若报名人数小于或等于随机派位数,实行直接录取;若报名人数大于随机派位数,6月20日实行电脑摇号。经摇号抽中的适龄儿童须在6月20日18:00前登录“入学一件事”招生报名系统进行确认,未确认的,视为自动放弃。
27
问:名校联合外语小学是一所民办小学,怎样申请入学学位?
答:父母一方或双方为失信被执行人的适龄儿童不得入读民办小学。有意愿就读该校的适龄儿童,其法定监护人须充分了解并认同民办学校的办学理念、办学条件及收费标准等。
适龄儿童法定监护人请于6月17日至6月19日登录“入学一件事”招生报名系统,进行民办小学学位申请。公办、民办学校只能选择一所,不可兼报。
截至报名审核结束,若报名人数小于或等于随机派位数,实行直接录取;若报名人数大于随机派位数,6月20日实行电脑摇号。经摇号抽中的适龄儿童须在6月20日18:00前登录“入学一件事”招生报名系统进行确认,未确认的,视为自动放弃。
28
问:未被树人凤天小学、名校联合外语小学随机派位抽中的适龄儿童,入学学位怎么安排呢?
答:经摇号未被树人凤天小学、名校联合外语小学抽中的适龄儿童按以下方式安排入学学位:
①沙坪坝区户籍适龄儿童:若其划片对口小学已无容量接收,则由区教委统筹安排到其户籍地周边尚有容量的公办小学入学。其法定监护人须在6月21日18:00前登录“入学一件事”招生报名系统查看统筹派校结果并予以确认。
②非沙坪坝区户籍适龄儿童:已于2023年12月申请2024年小学一年级入学学位并通过审核的非沙区户籍适龄儿童,可继续按规则申请公办小学学位,于6月24日至6月28日登录“沙坪坝区小学生报名查询系统”,补充申报信息,填报对应学校和志愿学校。
未在规定时间内申请学位或未通过审核的非沙区户籍适龄儿童,请自行联系户籍所在地区县教育行政部门安排学位。

29
问:适龄儿童是不是可以在多所小学报名?
答:依据《教育部中小学生学籍管理办法》《重庆市义务教育条例》《重庆市义务教育阶段学生学籍管理办法》,义务教育阶段学生只能在一所学校取得学籍,并不得重复建立学籍,即适龄儿童只能在一所小学报名入学。同时,义务教育阶段学校不实行留级制度。
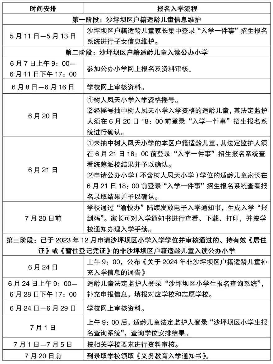
30
问:2024年,沙坪坝区公办小学一年级报名入学需关注哪些重要时间点?

31
问:2024年,沙坪坝区民办小学一年级报名入学需关注哪些重要时间点?

32
问:为什么转学比新生入学难度大得多?
答:义务教育阶段学校划片入学方案只适用于新生入学。随着城市的发展,城区居住人口密度加大,转学需求人数逐年增长,但学校规模已经固定,年级、班级建制已经形成。受学校办学体量和班额标准限制,城区小学无法再超额接收中途转入学生。
33
问:若沙坪坝区户籍学生确有转入需求,如何办理转学?
答:学生家长可于2024年7月1日至7月5日工作时间(上午9:00-12:00,下午14:00-17:30)持户口簿、房屋产权证明、出生医学证明、原校学籍证明(学生学籍卡、素质报告书、期末成绩册,三者任选其一)等材料(原件及复印件),前往沙坪坝区教委一楼服务大厅申请办理转学(现场审核原件,收复印件)。沙坪坝区教委将根据学生户籍所在地周边学校相应年级学位情况,按“同学区范围内统筹协调”原则,依“学生户籍迁入现住址的时间先后顺序”安排转入学校,保障公办小学学位,保证公办学校“兜底”,防止学生辍学。8月底,家长再与拟转入学校接洽并办理转学手续。
学生在接受义务教育期间不得擅自转学。转学只能在同年级之间进行。小学毕业年级原则上不接受转学申请,学生在休学和受处分期间不予转学。

操作篇
01
问:2024年,沙坪坝区户籍适龄儿童如何通过“入学一件事”招生报名系统进行小学报名入学?
答:6月7日至6月11日,电脑访问“渝快办”网站(https://zwykb.cq.gov.cn)或手机下载最新版“渝快办”APP,进入教育入学一件事专栏或专区:点击“沙坪坝区”——登录“入学一件事”报名系统——进入“幼升小在线申报”页面——选择辖区、报名子女、学校性质和申报学校类型——阅读“申报须知”并勾选“我已阅读以上申报须知,知晓并确认相关内容”——按系统提示报名——点击“确认提交”按钮,将完成报名。
02
问:如果错过“子女信息维护”阶段,在“正式网上报名”阶段还能为子女报名吗?该怎么操作?
答:前期完成了“子女信息维护”的,“正式网上报名”阶段,可在报名材料上传页面点击“一键引用”;若前期未进行“子女信息维护”,可直接在电脑端或手机端按要求填报信息、上传图片,完成报名。
03
问:沙坪坝区户籍适龄儿童在“入学一件事”招生报名系统网上报名时,“户籍信息”中的“学生迁入原因”如何填写?
答:根据适龄儿童本人户口页上的“何时由何地迁来本市(县)”内容进行填写。
04
问:网上报名完成后,如何查询录取结果?
答:申请人可在申报端“个人中心——我的申请——办件详情”中获取办件的录取情况。
05
问:沙坪坝区户籍适龄儿童提交报名申请后,家长还需要做什么呢?
答:①家长在3个工作日内登录“入学一件事”招生报名系统查看审核结果及录取情况。若审核未通过,请家长仔细阅读原因并修改提交报名申请,若有疑问也可联系审核学校详询。
②家长登录“入学一件事”招生报名系统,就“是否确认入学”作出选择。具体操作:点击“确认入学”或“放弃入学”,并可就本次入学申请办理流程进行星级评价。
③待学校在系统上确认学生报到后,家长于7月20日前登录“入学一件事”招生报名系统,在“我的子女——详情”中查看“报到码”,并下载保存或打印电子版《义务教育入学通知书》。
06
问:非沙坪坝区户籍适龄儿童补充申报信息后,家长还需要做什么呢?
答:①7月1日,公布非沙坪坝区户籍适龄儿童派校结果,家长登录“沙坪坝区小学生报名查询系统”进行查询。
②7月1日至7月5日,非沙坪坝区户籍适龄儿童家长携带相关资料(原件及复印件),于工作时间前往拟录取学校参加现场审核。
③通过现场审核后,7月20日前录取学校将向适龄儿童发放纸质版《义务教育入学通知书》。

