近日
同安区教育局公布
2024年秋季小学招生工作意见
关于招生年龄
年满6周岁(2018年8月31日前出生)的适龄儿童。
同安区教育局指出,严禁招收不足入学年龄的儿童入学,违规招收的一律取消入学资格。
关于报名时间
(一)同安区户籍适龄儿童,本区户籍跨片区适龄儿童,在同安区已购房且实际入住、户口待迁入等人员子女,网络报名时间为6月6日-6月12日,现场补报名时间为7月7日至7月8日(已在网络报名成功且审核通过的,无需到现场补报名)。

网络报名方式

“厦门i教育综合服务平台(网址:https://www.xmedu.cndu.cn)”或者手机关注“厦门i教育”微信公众号(微信号:xm_ijy)。
【备注】
6月13日-7月8日期间户籍新迁入同安区的适龄儿童可于7月7日-8日至现场报名点进行补报名。
(二)符合政策规定的港、澳、台、华侨、外籍适龄儿童,以及符合政策性照顾的人才、军人、公安、消防救援等人员子女的报名时间为7月7日-7月8日。
(三)符合积分入学基本条件的进城务工人员随迁适龄子女网络报名时间为4月15日至4月25日。
关于招生办法
本区户籍适龄儿童的入学
1.公办小学实行划片招生,优先招收片区内本区户籍适龄儿童。小学招生片区由区教育行政主管部门划定并提前向社会公布。各小学应于报名前1周在划定的片区张贴招生通告。
2.片区招生对象的界定:
片区招生对象必须符合“两一致”,即适龄儿童与父亲(母亲)户籍一致,实际居住地与户籍所在地一致(指适龄儿童及其家长在其户口簿记载的住址与实际住所一致)。
在同安区已购房且实际入住,虽户口未迁入,可向房产所在地片区学校申请入学,经申请就读学校核查,若情况属实,学校在确保招收户籍内适龄儿童后,仍有空余学位接纳的,经户籍所在学校同意并报区教育行政主管部门批准后,可给予录取,遇到学位不足,按父亲(母亲)购买的片区房屋的备案日期排序录取。
片区招生对象落户的截止日期为2024年7月8日。超过截止日期才取得户口的适龄儿童由区教育行政主管部门统筹安排。
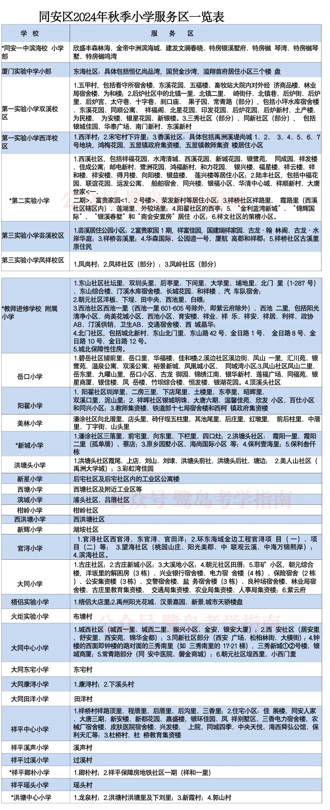
小学对应服务区
✦





八所热点学校
✦



今年同安城区有八所热点学校,分别是:
✔同安第一实验小学
✔同安第二实验小学
✔同安第三实验小学
✔同安岳口小学
✔阳翟小学
✔同安教师进修附属小学
✔同安大同中心小学
✔同安祥平中心小学
热点学校招生
✦



“热点学校”招生对象除应符合上述“两一致”外,还应满足以下条件之一:
①适龄儿童的父亲(母亲)持有片区房屋产权(父亲或母亲所占房屋产权比例应超过50%,下同)的,适龄儿童及其父亲(母亲)还应在片区实际居住一年以上(2023年8月31日前入住),新入住的新建商品房除外。
②适龄儿童的父亲和母亲确无房产,父亲(母亲)租住片区房屋的,所租住的房屋应为家庭唯一居住地,适龄儿童及其父亲(母亲)还应在片区实际居住一年以上,并持有合法有效的房屋租赁证明材料。
③适龄儿童的父亲(母亲)购买的片区房产(持有效的购房合同和购房票据)由于历史原因无法办理产权的,且在片区外没有其他产权房,该住处为其唯一居住地,实际拥有并与其适龄儿童在片区房产居住一年以上。
④适龄儿童的祖父母或外祖父母实际居住并拥有片区房产的产权达六年以上(含六年),适龄儿童及其父亲(母亲)与祖父母或外祖父母同住且户口同册,并实际居住1年以上。
上述前三种情况还要同时满足同一套房产每六年只能有一位适龄儿童在该校入学,子女多于一个的家庭除外。
“热点学校”入学矛盾特别突出的,除符合“两一致”外,区教育局将根据片区实际,组织研究制定具体招生实施细则,报市教育局备案后公布。
这样办理入学手续
✦



同安区户籍适龄儿童具体注册时间由录取学校通知,孩子在父母或其他法定监护人陪同下,于规定时间内到录取学校注册报到。
片区招生对象报名时应提供的材料:
①适龄儿童接受义务教育通知书,一般居委会(村委会)发放;
②适龄儿童与父亲(母亲)同一户籍的本区居民户口簿;
③适龄儿童预防接种证;
④其他必要的证明材料。
【备注】
因政府拆迁建设造成的户口与住所分离的招生对象,经确认后由教育行政主管部门统筹安排入学,可在政府安排的住所所在片区学校就学。
集体户这样入校
1.集体户户籍适龄儿童落户的截止日期为2024年7月8日。超过截止日期,并于2024年8月31日前取得户口的适龄儿童,由其父亲(母亲)提供家庭户口本至同安区教育局登记,届时由同安区教育局统筹安排入学。
2.集体户户籍适龄儿童入学录取办法:
将全区分成八个志愿片区,即大同片区、祥平祥和片区、新民新美片区、西柯美林片区、洪塘片区、五显片区、莲花片区、汀溪片区,依据同安区集体户户籍适龄儿童的落户地址确定志愿片区。
按照集体户户籍适龄儿童户口落入志愿片区时间排序,出现相同并列时,依据父母落户同安区时间排序(父母双方合并计算),若按上述项目排序后仍相同的,则按随机原则排序。
在录取完“两一致”适龄儿童后,集体户户籍适龄儿童家长在本片区尚有剩余学位的公办学校填报志愿(若本片区剩余学位不足,将统筹至其他片区),采取“落户年限优先、遵循志愿”的办法,按照“平行志愿”原则进行录取。
不过,如果集体户户籍适龄儿童的父亲(母亲)已在同安区购买产权超过50%以上的新建商品房(房屋用途应为“住宅”)并已在不动产部门办理备案登记手续,因尚未交房导致无法实现“房户一致”的同安区集体户户籍适龄儿童,网络报名后无须参与志愿填报,由同安区教育局统筹安排入学。
集体户户籍适龄儿童志愿填报时间为7月15日,具体办法将于志愿填报前公布。
香港、澳门、台湾、华侨和外籍
适龄儿童入学办法
1.香港和澳门特别行政区居民适龄儿童申请在同安区入学:
其父亲(母亲)为香港、澳门特别行政区居民的,由教育主管部门根据其父亲(母亲)房产所在地或居住地统筹安排;
其父亲(母亲)为本区户籍的,到其父亲(母亲)户籍地片区学校报名,由教育主管部门统筹安排;
其父亲和母亲均非香港、澳门特别行政区居民且均非本区户籍的,申请就读公办学校的,其父亲(母亲)应在厦务工、居住和最近参加我市社会保险的年限满1年(含1年)以上,到居住地片区学校报名,由教育主管部门统筹安排。
2.持有《台湾居民来往大陆通行证》的台湾适龄儿童因家长在同安区购房置业或工作需随父亲(母亲)在同安区生活而要求在同安区就读小学的,于2024年5月13日-5月31日”,通过“厦门市台联”微信公众号“就学备案”入口申报相关信息,由市、区教育行政部门审核后,统筹安排到居住地所属片区内小学就读;也可由其父母事先与学校联系,获准后办理就读手续。
3.华侨适龄儿童申请在同安区就学的,由父母或其他法定监护人持区侨办出具的华侨身份证明,到居住地片区学校报名,由教育主管部门统筹安排。
4.外籍适龄儿童申请在同安就读小学的,由父母或其他法定监护人到居住地片区学校报名,由教育主管部门统筹安排。
人才军人公安消防救援
等人员子女入学办法
根据《中共厦门市委组织部厦门市教育局厦门市人力资源和社会保障局厦门市卫生健康委员会印发<关于进一步加强人才服务保障的若干举措>的通知》等精神,人才子女可申请政策性照顾入学。于2024年6月1日-6月21日向教育主管部门提供相关部门核发的证书或文件,经工作单位确认的书面申请材料(包含直系亲属关系和至少两个入学志愿)等材料,由教育主管部门统筹安排。
根据《厦门市教育局关于进一步做好军人子女教育优待工作的通知》《福建省公安厅福建省教育厅转发公安部教育部关于进一步加强和改进公安英烈和因公牺牲伤残公安民警子女教育优待工作的通知》《福建省应急管理厅福建省教育厅关于做好国家综合性消防救援队伍人员及其子女教育优待工作的通知》精神,由教育主管部门做好相关对象子女入学统筹工作。
进城务工人员随迁子女入学办法
因学位紧张,第一实验小学、第二实验小学、第三实验小学、岳口小学、教师进修附属小学、大同中心小学、祥平中心小学、阳翟小学等八所“热点学校”,原则上不接收外口生源,但在其施教区内有购置商品房且实际入住(房屋用途应为“住宅”)的可进行网络登记,逾期未报名者,视为自动放弃入学申请资格。
关于逐层招生
同安区明确解释逐层招生原则,招生的层级顺序为:
片内生(服务区“两一致”适龄儿童、符合政策照顾子女)。
跨片生(购房实际入住未落户者子女,同安区户籍因监护人经商<含创业>、务工且生活基础改变半年以上的)和积分生(符合条件进城务工人员随迁子女)。
其他适龄儿童。
除第一实验小学、第二实验小学、第三实验小学、岳口小学、教师进修附属小学、大同中心小学、祥平中心小学、阳翟小学,其他学校要积极接纳进城务工人员随迁子女就学。不得拒收服务区内生源;无正当理由,不得招收片外新生;遇到人户分离的,原则上以现居住地小学为招生学校。
关于跨片区申请入学
规范跨片区招生,适龄儿童因家长购房实际入住未落户,本区户籍适龄儿童因家长经商、务工等原因产生跨片区需求的,须由家长于6月6日-6月12日到“厦门i教育综合服务平台(网址:https://www.xmedu.cn )或手机关注“厦门i教育”微信公众号(微信号:xm_ijy),进行网络报名,并上传相关证明材料(产权证、购房合同、工商营业执照、劳动合同、房屋租赁合同等),逾期未提交的不予受理(具体详见相应学校招生简章)。
在保证接收片区学生入学的前提下,经调查核实,集体研究审核后予以录取。不符合跨片区就读的按原片区学校就读。
关于转学
同安区教育局指出,非起始年级招生入学工作,各校应于8月18日、19日(若提前,以学校公告为准并报教育科备案)接受非起始年级转学的预约登记,8月29日前根据学位情况给予统筹。



