
点击蓝字 关注我们

2024年3月25日,沈阳七中、东北育才、锦州实验及大连、丹东等地的部分名校组成的协作体,进行了初三学生零模考试。
协作体零模试卷,考试当天已发布,容许查阅请点击
语文零模卷答案


数学零模卷答案
英语零模卷答案
物理零模卷答案


化学零模卷答案

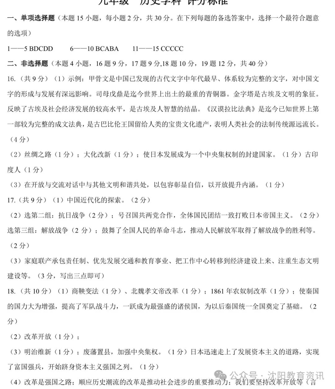
历史零模卷答案


道法零模卷答案

终于找到组织啦
为了方便咱们2024年&2025年沈阳初升高家长的交流,第一时间获取中考信息和资料,我们特为大家开设了2024年&2025年初升高家长交流群,并配套了相应的中考报志愿,参观名校等公益服务,帮助准高中家长,做好充分准备,信心满满的带着娃一起迎接中考,顺利进入理想高中,开启高中生活!
扫描下方二维码,添加小编微信(备注学生姓名+2024/2025)


更多消息,请点击:
编辑:小晨
校对:晓芙
文章来源:
四季读书网
版权声明:本文内容由互联网用户自发贡献,该文观点仅代表作者本人。本站仅提供信息存储空间服务,不拥有所有权,不承担相关法律责任。如发现本站有涉嫌抄袭侵权/违法违规的内容, 请发送邮件至23467321@qq.com举报,一经查实,本站将立刻删除;如已特别标注为本站原创文章的,转载时请以链接形式注明文章出处,谢谢!